8 年
手机商铺
入驻年限:8 年
枢先生
湖北 武汉市 江夏区
抗体、试剂、细胞库 / 细胞培养、技术服务、耗材、实验室仪器 / 设备
生产厂商 经销商
公司新闻/正文
193 人阅读发布时间:2025-12-22 10:30
糖尿病相关神经病理性疼痛(DNP)是糖尿病的一种严重并发症,至少影响25%的糖尿病患者。尽管中枢敏化已被认为是DNP的核心机制,但其中涉及的关键分子及细胞间相互作用仍不清楚。
2025年12月8日,安徽医科大学口腔医学院王海涛教授团队联合中国科学技术大学/安徽医科大学张智教授团队、中国科学技术大学附属第一医院内分泌科王炜教授团队及麻醉科李娟教授团队,在PNAS(直接投稿)发表了题为《Galectin-related protein, a key contributor, drives diabetes-associated neuropathic pain》的研究型论文。该研究揭示了DNP维持的关键分子机制,为临床开发新型镇痛药物提供了潜在靶点。中国科学技术大学生医部特任副研究员陈丹阳、硕士生王静和实验平台宋相杰博士为本文的共同第一作者。王海涛教授、王炜教授、李娟教授和张智教授为本文共同通讯作者。该研究得到国家自然科学基金、科技创新2030—“脑科学与类脑研究”重大项目(中国脑计划)等项目的资助。

一、LGALSL在DNP大鼠前扣带回皮层与脑脊液中显著上调
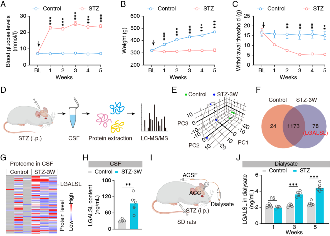
我们首先通过腹腔注射链脲佐菌素(STZ)建立糖尿病大鼠模型。注射后1周内,STZ处理组大鼠血糖水平显著升高并在整个实验周期内保持高水平。尽管摄食和饮水量增加,其体重在5周观察期内显著下降。von Frey及Hargreaves行为学测试显示,STZ大鼠在注射后第2周开始出现机械性与热痛觉过敏,并在第3周达到峰值且持续至第5周。
为系统性分析DNP相关蛋白变化,我们对STZ-3W大鼠与对照大鼠的脑脊液进行了无标记定量蛋白质组学分析。主成分分析显示两组样本明显分离,提示糖尿病状态下脑脊液蛋白谱发生显著重塑。在鉴定出的1251个蛋白中,有78个仅在模型组中检测到。其中,LGALSL在STZ-3W大鼠中显著上调。进一步ELISA检测多个与疼痛相关脑区发现,LGALSL在前扣带回皮层(ACC)中升高最为显著。微透析实验显示,ACC细胞外液中LGALSL水平在STZ注射3周后显著升高并至少持续至第5周。

图一:糖尿病疼痛大鼠脑脊液与ACC中LGALSL水平升高。
二、LGALSL诱导机械性痛觉过敏并增强ACC谷氨酸能神经元兴奋性
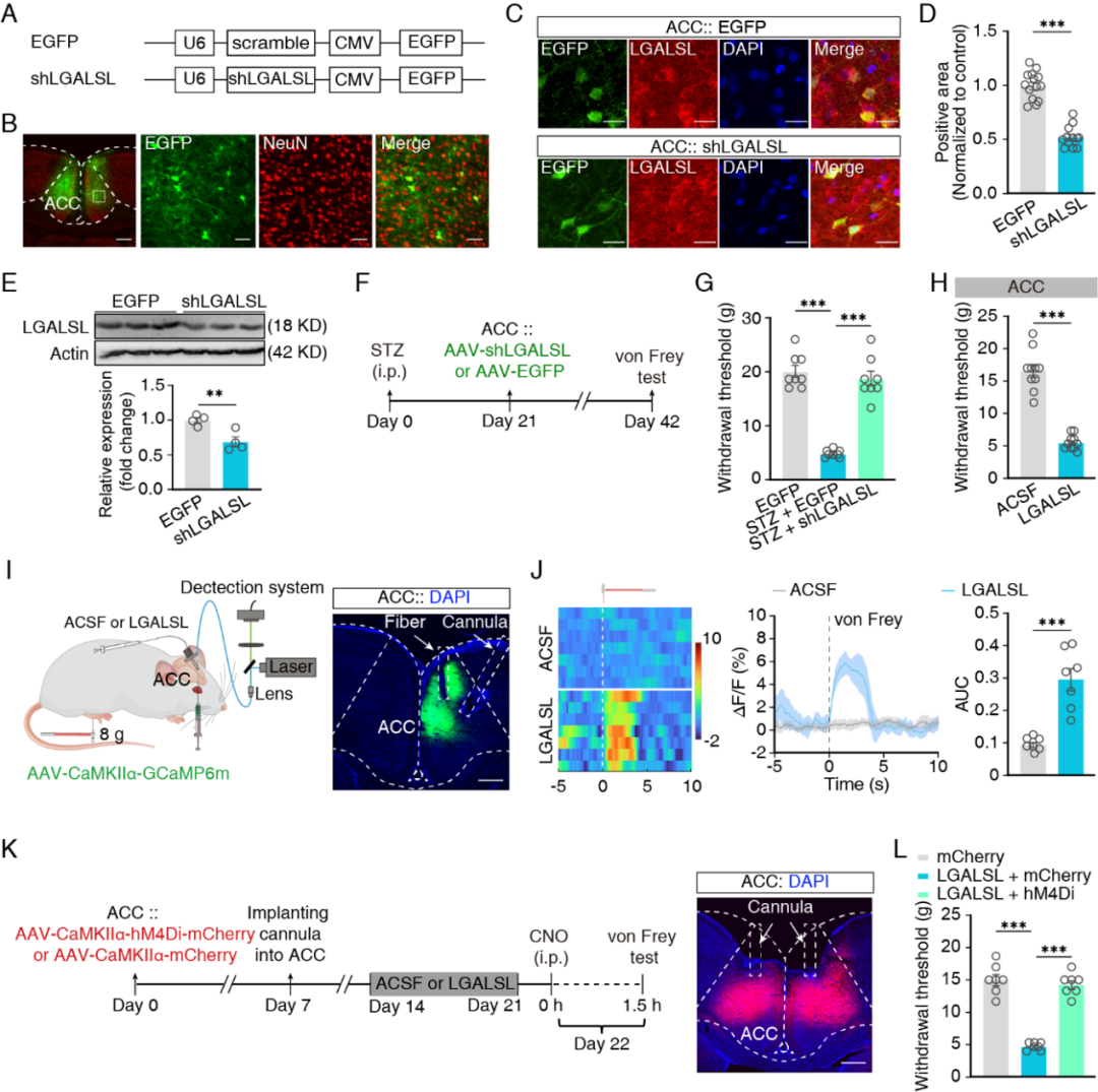
免疫荧光结果显示,LGALSL主要定位于ACC神经元中。通过AAV介导的shRNA敲低ACC神经元中LGALSL的表达,可显著降低其蛋白水平。在STZ-3W大鼠中敲低LGALSL后,机械痛觉阈值几乎恢复至正常水平,而对照病毒组未见改善,提示LGALSL对DNP的维持是必需的。在功能上,STZ-3W大鼠ACC谷氨酸能(ACCGlu)神经元在机械刺激下Ca2+信号显著增强。化学遗传学抑制ACCGlu神经元可显著缓解STZ诱导的机械性痛觉过敏,而在正常大鼠中激活该类神经元则可直接诱导痛觉过敏。向正常大鼠双侧ACC连续注射纯化LGALSL蛋白7天,同样可诱导明显的机械性痛觉过敏,并增强ACCGlu神经元的钙信号及膜兴奋性。抑制ACCGlu神经元可完全阻断正常大鼠中LGALSL诱导的痛觉过敏,表明LGALSL本身即足以驱动ACCGlu神经元过度激活。

图二:LGALSL诱导机械性痛觉过敏和ACCGlu神经元的高兴奋性。
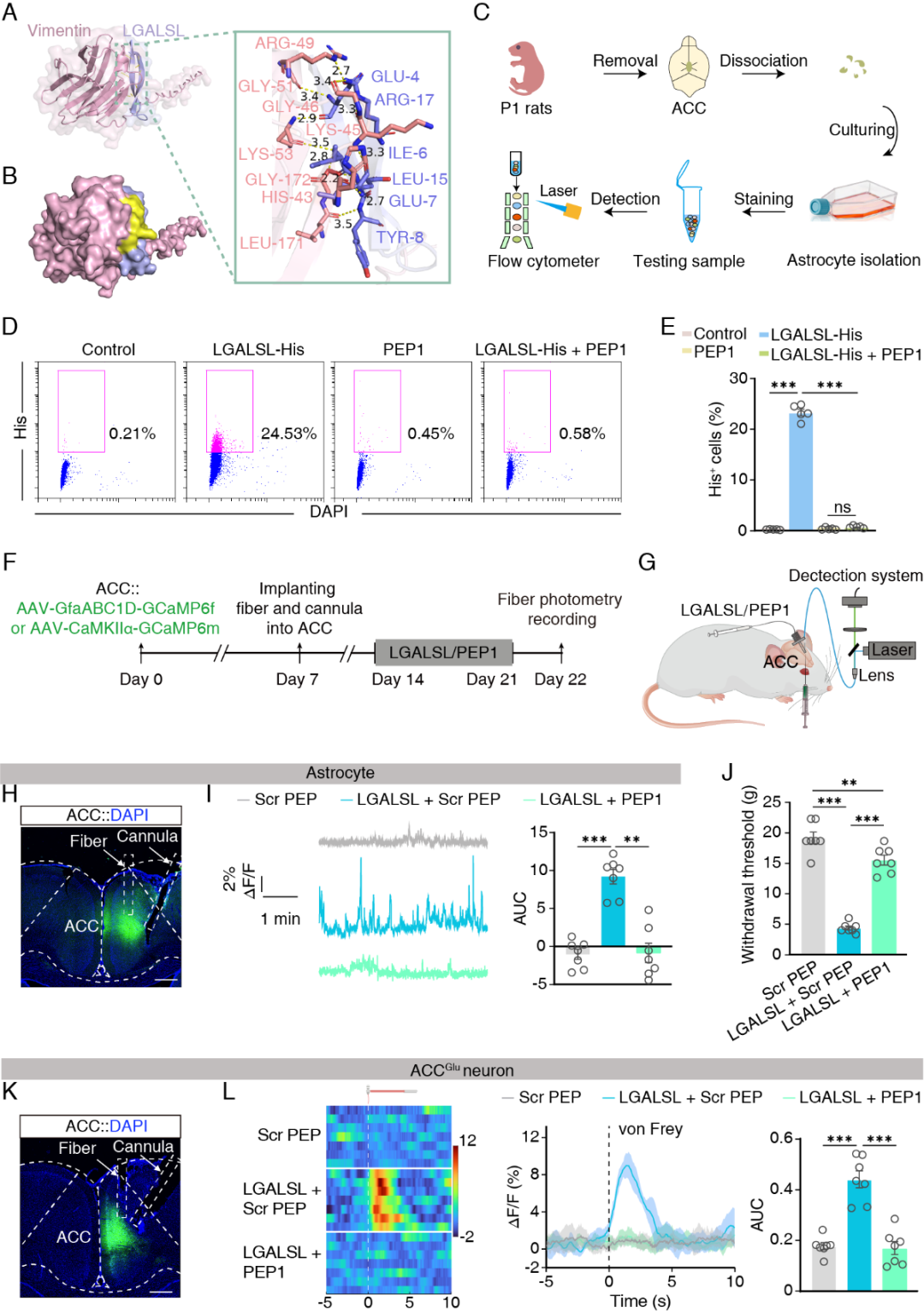
三、LGALSL通过与星形胶质细胞波形蛋白结合发挥作用
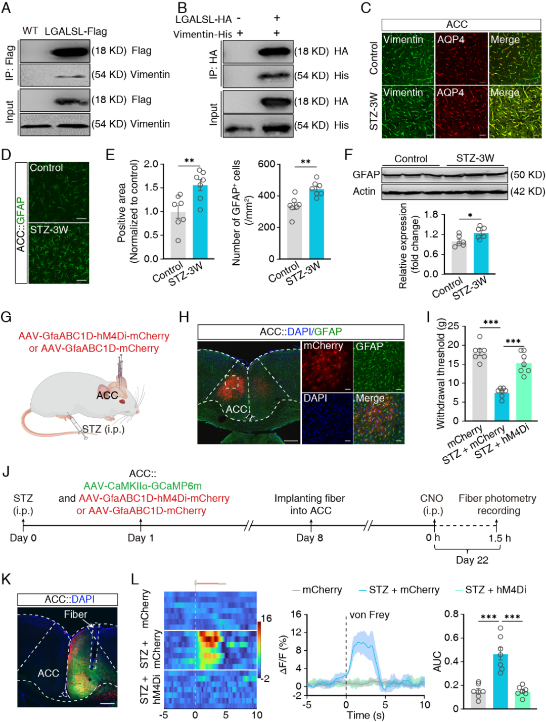
为解析LGALSL的作用机制,我们通过免疫共沉淀结合质谱鉴定其相互作用蛋白,共筛选出16个候选分子,其中包括星形胶质细胞中表达的中间丝蛋白vimentin(波形蛋白)。重组蛋白pull-down实验证实LGALSL可直接与vimentin结合。免疫染色显示,ACC内vimentin主要定位于AQP4(水通道蛋白4)阳性的星形胶质细胞末端结构。与此同时,STZ-3W大鼠ACC中GFAP阳性星形胶质细胞数量和荧光强度显著增加,Western blot亦证实GFAP蛋白水平升高,提示ACC星形胶质细胞在DNP中被激活。通过星形胶质细胞特异性AAV表达抑制型DREADD(hM4Di),在STZ-3W大鼠中抑制ACC星形胶质细胞活性,可显著降低其Ca2+信号、抑制ERK磷酸化,并显著缓解机械性痛觉过敏,同时恢复ACCGlu神经元的正常兴奋性。相反,在正常大鼠中化学遗传学激活ACC星形胶质细胞可诱导机械性痛觉过敏,并增强ACCGlu神经元钙活动,表明星形胶质细胞在ACC中对疼痛具有双向调控作用。

图三:LGALSL通过与ACC星形胶质细胞上的vimentin相互作用诱导机械性痛觉过敏。
四、LGALSL通过激活星形胶质细胞诱导疼痛
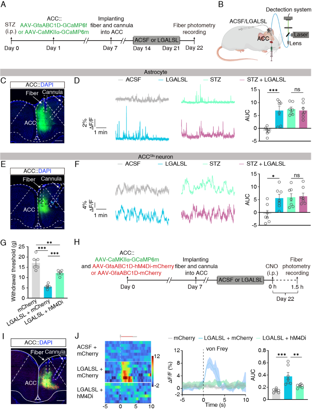
向正常大鼠ACC注射LGALSL蛋白可显著增加GFAP阳性星形胶质细胞数量及其钙信号。通过化学遗传学抑制ACC星形胶质细胞,可部分逆转LGALSL诱导的机械性痛觉过敏,并显著降低ACCGlu神经元的机械刺激诱发钙信号,表明LGALSL的致痛效应依赖于星形胶质细胞的激活。

图四:LGALSL通过激活ACC星形胶质细胞调节机械性痛觉过敏。
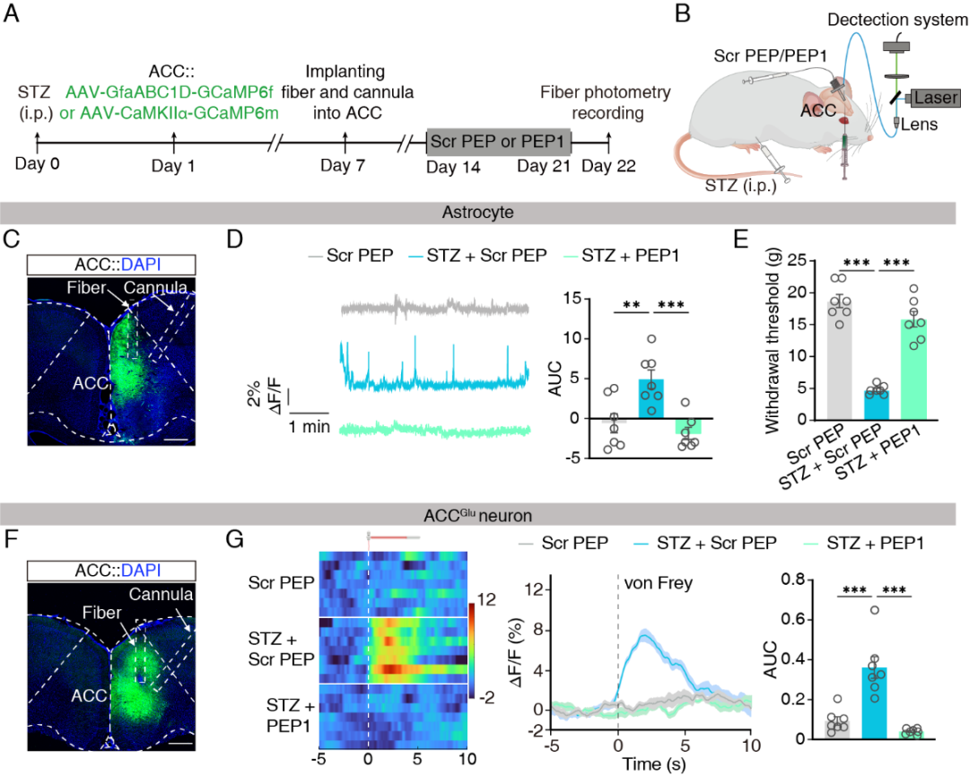
五、阻断LGALSL-vimentin相互作用可缓解疼痛
基于AlphaFold3分子对接模型,作者设计了一条可阻断LGALSL-vimentin结合的合成肽PEP1。流式细胞术证实PEP1可显著降低LGALSL与ACC星形胶质细胞vimentin的结合。在体实验中,向ACC共注射LGALSL与PEP1可显著降低星形胶质细胞及ACCGlu神经元的钙信号,并明显缓解LGALSL诱导的机械性和热痛觉过敏。在STZ-3W大鼠中,ACC内注射PEP1同样可显著缓解疼痛并抑制ACCGlu神经元过度激活。

图五:阻断LGALSL-vimentin相互作用可缓解神经病理性疼痛。

图六:阻断LGALSL-vimentin相互作用可缓解STZ诱导的DNP。
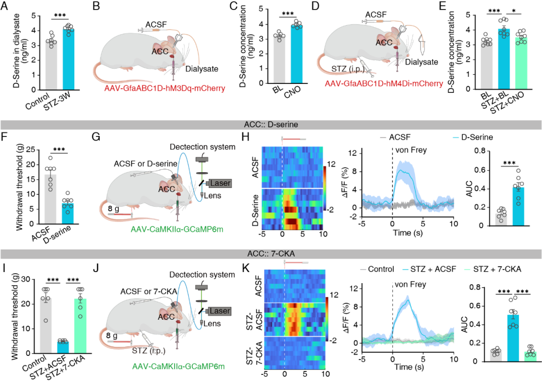
六、星形胶质细胞来源的D-丝氨酸维持DNP中ACCGlu神经元高兴奋性
微透析结果显示,STZ-3W大鼠ACC细胞外D-丝氨酸水平显著升高。化学遗传学激活ACC星形胶质细胞可促进D-丝氨酸释放,而抑制星形胶质细胞则显著降低其水平。向正常大鼠ACC注射D-丝氨酸可诱导机械性痛觉过敏并增强ACCGlu神经元活动;使用7-CKA(7-氯犬尿氨酸)阻断NMDA受体(NMDAR)的D-丝氨酸结合位点(D-丝氨酸与谷氨酸协同激活NMDAR)则可显著抑制STZ-3W大鼠ACCGlu神经元的异常高兴奋性并缓解疼痛。综上,LGALSL通过激活ACC星形胶质细胞并诱导D-丝氨酸释放,增强ACCGlu神经元NMDAR功能,从而维持DNP。

图七:星形胶质细胞来源的D-丝氨酸通过NMDAR介导糖尿病大鼠ACCGlu神经元的高兴奋性。
结论
本研究阐明了一种此前未被报道的蛋白LGALSL的功能:其可诱导ACCGlu神经元的过度激活,而这一过程是大鼠DNP发生所必需的。该机制的核心在于:LGALSL与在ACC星形胶质细胞中特异性表达的vimentin结合,从而激活星形胶质细胞;随后,被激活的星形胶质细胞进一步刺激ACCGlu神经元,最终驱动中枢敏化的形成。
通讯作者介绍:
张智,教授,博士生导师,国家高层次海外引进人才(2012年),国家杰出青年基金获得者(2020年),国家重点基础研究发展计划(973计划)首席科学家(2014年),中国脑计划首席科学家(2021年)。2012年11月起任中国科学技术大学生命科学学院教授,主要从事疼痛与情绪以及不同感觉系统相互作用的分子和神经环路研究,致力于临床的转化和应用。原创性研究成果以最后通讯作者发表于Science、Nature Neuroscience(3篇)、Nature Metabolism(2篇)和Neuron等,入选中国神经科学重大进展(2次)和Cell出版社中国年度最佳论文。
李娟,安徽省学科带头人,一级主任医师,博士研究生导师。长期致力于麻醉和疼痛的神经机制研究,研究成果以通讯作者(含共同)在PNAS(2025)、Nature Neuroscience(2021)、Anesthesiology(2023)、Neuropharmacology(2022)等期刊上发表SCI论文20余篇。主持和参与多项国家和省级科研项目,作为项目骨干参与中国脑计划。
王炜,主任医师、博士生导师、博士后合作导师。中国科学技术大学附属第一医院内分泌代谢科主任。中华医学会骨质疏松和骨矿盐疾病分会科普学组委员、安徽省神经科学学会理事、安徽省研究型医院学会理事、安徽省医学会骨质疏松和骨矿盐疾病分会候任主任委员、安徽省医师协会内分泌代谢学分会副主任委员、安徽省医学会内分泌学分会常务委员。长期致力于内分泌代谢疾病的中枢病因机制与干预策略研究,以及人工智能在该疾病慢病管理中的应用研究。以第一/通讯作者(含共同)先后在PNAS、Diabetes、Knowl-Based Syst、Acta Pharmacol Sin、J Biol Chem、Endocrinology等学术刊物发表论文20余篇。
王海涛,安徽医科大学口腔医学院教授、博士研究生导师。长期从事感觉系统疾病的神经机制研究,先后主持国家自然科学基金等多项省部级科研项目,研究成果以第一/通讯作者(含共同)发表在Science(2022)、PNAS(2025)、Current Biology(2025)、Environmental Health Perspectives(2023)和PLoS Biology(2019)等国际学术期刊。

本文使用的病毒产品均来自枢密科技,列表如下:

如有相关需求,或了解更多产品服务,欢迎咨询我们!点击进入店铺,查看更多产品及服务
