武汉枢密脑科学技术有限公司品牌商

8

手机商铺

qrcode
商家活跃:
产品热度:
  • NaN
  • 0.09999999999999964
  • 0.09999999999999964
  • 1.0999999999999996
  • 0.09999999999999964
抑郁症模型构建及药效服务
询价
品牌商

武汉枢密脑科学技术有限公司

入驻年限:8

  • 联系人:

    枢先生

  • 所在地区:

    湖北 武汉市 江夏区

  • 业务范围:

    抗体、试剂、细胞库 / 细胞培养、技术服务、耗材、实验室仪器 / 设备

  • 经营模式:

    生产厂商 经销商

在线沟通

公司新闻/正文

IF=11.60【客户文章】Theranostics:南医大曹雄课题组揭示抑郁症治疗的潜在靶点

1343 人阅读发布时间:2023-06-13 10:07

        抑郁症是常见的精神情感障碍性疾病,全世界大约17%的人在其一生中有抑郁症的患病风险。长期压力应激是抑郁症的重要诱因,压力应激会诱导大脑结构和功能发生可塑性的改变,导致社交回避和快感缺失,并增加抑郁症患者的自杀风险。然而,抑郁症应激易感性的潜在分子机制在很大程度上还不明确
        三磷酸腺苷(ATP)是细胞的能量存储单位,也是中枢神经系统的神经递质或细胞间的信号分子。前人研究已证明ATP通过配体门控阳离子通道(P2X受体/P2XRs)或G蛋白偶联受体(P2YRs),能调节情绪和动机、学习和记忆、睡眠和觉醒、运动和捕食活动、认知等许多行为。ATP信号失调与抑郁症、焦虑症、创伤后应激障碍(PTSD)等诸多精神疾病有关。南方医科大学基础医学院曹雄教授团队前期研究表明星形胶质细胞来源/释放的ATP可调节抑郁样行为;神经元上表达的P2XRs能调节突触可塑性并协调突触网络;小胶质细胞和巨噬细胞上表达的P2X7R在调节应激和抑郁中发挥作用然而,神经元P2XRs是否以及如何在抑郁症中发挥作用,特别是在对心理社会应激的反应中,很大程度上仍需探索
        2022年5月1日,曹雄教授课题组在Theranostics发表题为“P2X2 receptors in pyramidal neurons are critical for regulating vulnerability to chronic stress”研究论文,研究发现CSDS(慢性社会挫败应激)易感小鼠的内侧前额叶皮层(mPFC,前人研究已证明的抑郁症发病机制关键脑区)中P2X2受体增加。条件性敲除锥体神经元P2X2受体促进了慢性应激诱导的抑郁样行为的恢复,而mPFC中锥体神经元特异性P2X2的功能获得增加了抑郁样行为的易感性。体内纤维光度测定、电生理记录和神经元形态测定分析表明,P2X2受体能调节mPFC中的神经元活动和突触功能。总的来说,本研究揭示了P2X2在调节慢性应激易感性方面的关键作用,并确定了P2X2是治疗应激相关情绪障碍的潜在治疗靶点

 
新闻图片1
 

结果

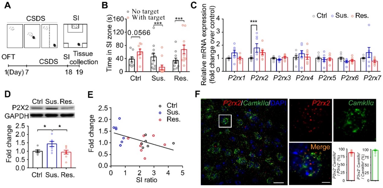
1.慢性社会挫败应激诱导mPFC锥体神经元的P2X2受体表达增加

        使用慢性社会挫败应激(CSDS)的抑郁模型研究P2X受体在抑郁症中的作用,qPCRwestern结果发现只有P2X2受体在内侧前额叶皮层(mPFC)的表达显著增加,并且P2X2的表达水平和抑郁行为的严重程度(社交互动比率SI ratio)呈正相关关系。随后使用RNAscope技术(检测位于完整细胞中目标RNA的原位杂交方法)检测发现,P2X2受体主要表达在mPFCCamkII阳性神经元。
新闻图片2
 
1. 抑郁模型小鼠mPFC锥体神经元的P2X2受体表达增加
 

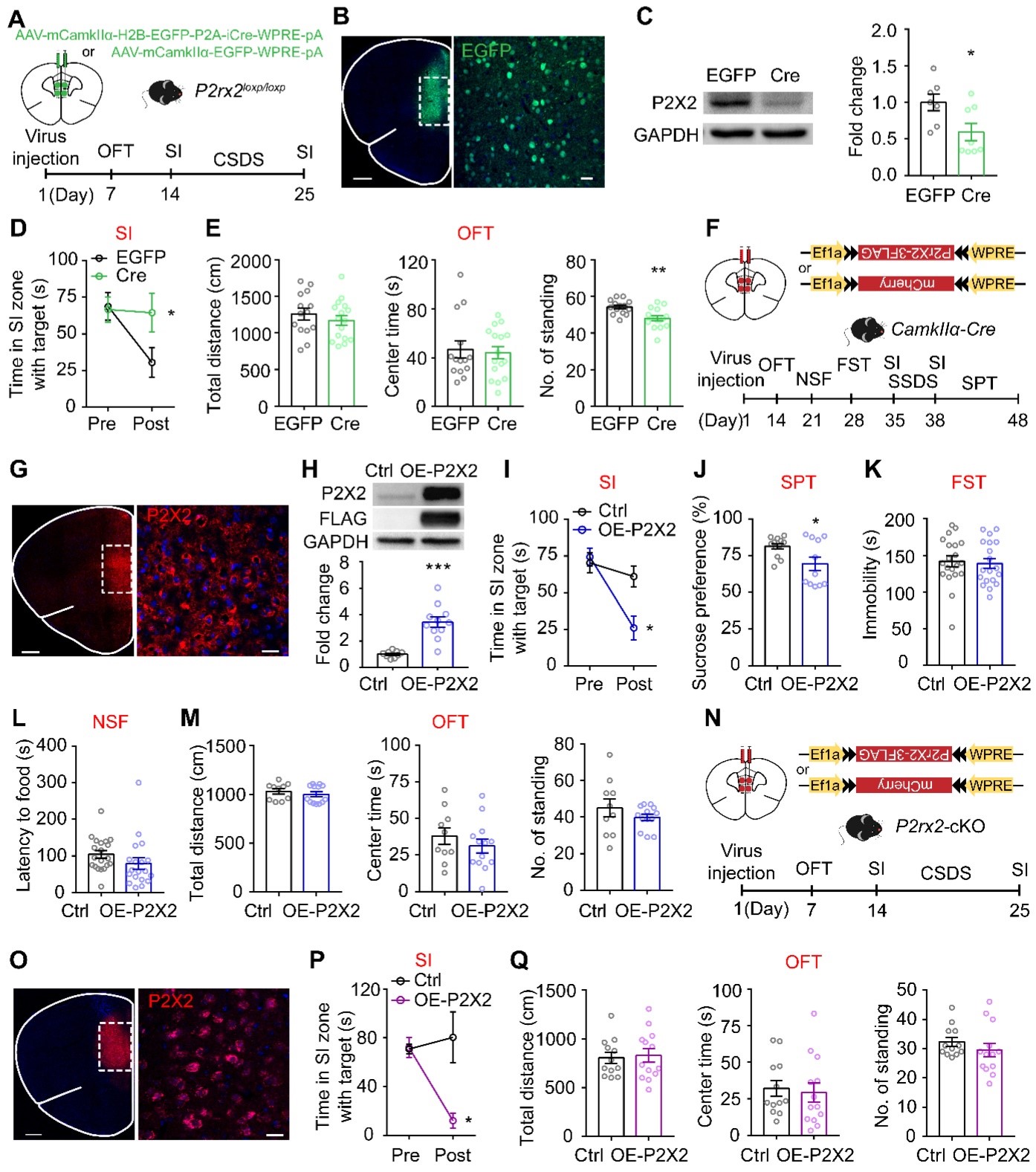
2.mPFC锥体神经元的P2X2受体调节小鼠的抑郁样行为

        使用P2rx2loxp/loxp小鼠和CamkIIα-Cre小鼠杂交,条件性敲除锥体神经元的P2X2受体(P2rx2-cKO小鼠),RNAscope原位杂交检测显示P2rx2-cKO小鼠mPFC锥体神经元中P2rx2 mRNA表达显著减少,证明锥体神经元成功敲除P2rx2。行为学检测发现P2rx2-cKO小鼠社交互动实验(SI)中社交回避减少;糖水偏好实验(SPT)中表现出明显的蔗糖偏好,表明快感缺失的抑郁症状减少。因此,P2rx2-cKO小鼠CSDS诱导的抑郁症状明显减少。同样地,将AAV-CamkIIα-EGFP-Cre病毒注射到P2rx2loxp/loxp小鼠的mPFC脑区敲除P2X2受体,也能减少CSDS诱导的抑郁样行为。
新闻图片3
2. 缺乏P2rx2促进了应激诱导的抑郁样行为的恢复

        随后在CamkIIα-Cre小鼠的mPFC脑区中注射AAV-DIO-P2rx2,在锥体神经元中特异性过表达P2X2受体。在阈下社会挫败应激模型(SSDS)中发现,引起了小鼠的社交逃避和糖水偏好降低。
新闻图片4
3. mPFC锥体神经元过表达P2X2受体增加小鼠的应激易感性
 

3.P2X2受体调节锥体神经元的兴奋性

        使用光纤钙成像技术研究P2X2受体对神经元兴奋性的影响。将AAV-DIO-GCaMP6s注射到P2rx2-cKO小鼠的mPFC脑区中,钙成像结果显示,在慢性社会挫败应激后,锥体神经元兴奋性显著降低,而敲除P2X2受体增加锥体神经元的兴奋性。阈下社会挫败应激不会引起神经元兴奋性的改变,而过表达P2X2受体会降低锥体神经元的兴奋性。
新闻图片5
4. P2X2受体调节社会应激下mPFC锥体神经元的兴奋性
 

4.P2X2受体调节锥体神经元的突触可塑性

        对锥体神经元的突触可塑性进行研究。首先脑片膜片钳记录发现,慢性社会挫败应激降低锥体神经元的微小兴奋性突触后电流(mEPSC)的频率,而敲除锥体神经元的P2X2受体,可恢复锥体神经元mEPSC的频率。相反地,锥体神经元中过表达P2X2受体后进行脑片膜片钳记录,显示降低了锥体神经元mEPSC的频率。
新闻图片6
5. P2X2调节社会应激下mPFC兴奋性突触传递

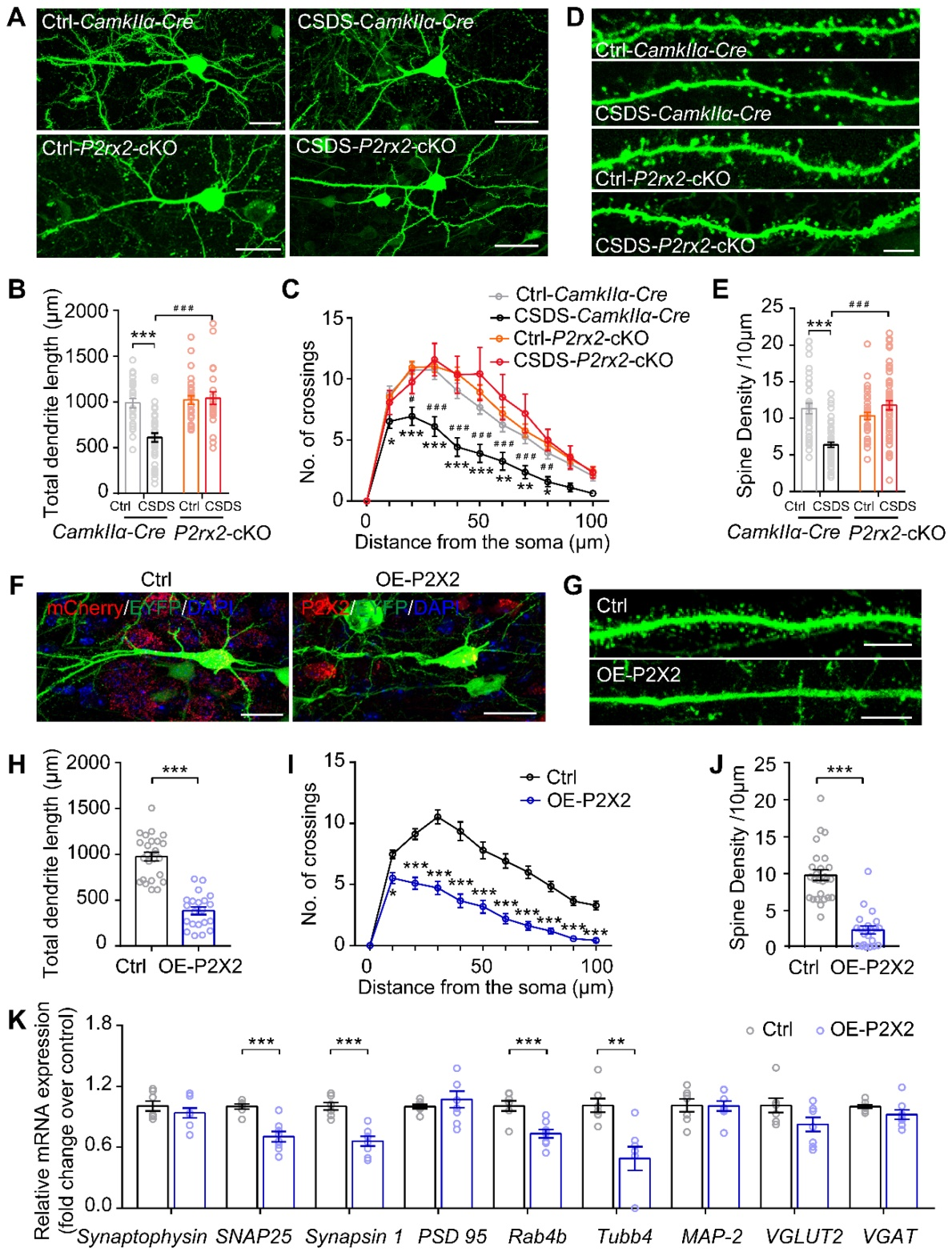
        最后对锥体神经元的树突形态和树突棘密度进行分析,发现对照组小鼠在慢性社会挫败应激下锥体神经元树突总长度、树突复杂性(分支)和树突棘密度均明显减少。而P2rx2-cKO小鼠CSDS下锥体神经元树突总长度、树突复杂性(分支)和树突棘密度仍完好无损。但过表达P2X2足以降低OE-P2X2小鼠mPFC中锥体神经元树突总长度、树突的复杂性(分支)和树突棘密度。
新闻图片7
6. P2X2受体双向调节mPFC锥体神经元的树突发生
 

结论

        本文作者运用多种转基因小鼠、结合生化检测技术、光纤钙成像技术、脑片膜片钳技术和荧光成像技术,发现mPFC脑区锥体神经元的P2X2受体在抑郁症中的重要作用,并揭示P2X2受体通过损伤锥体神经元的兴奋性和突触可塑性,介导抑郁症的发病进程,为抑郁症新药物靶点的开发提供了坚实的理论基础

        南方医科大学基础医学院曹雄教授致力于重大精神疾病(抑郁症、焦虑症)神经生物学机制研究。研究成果以通讯/第一作者发表在Nature MedicineBiological PsychiatryJournal Of NeuroscienceTheranosticsACS Chemical NeuroscienceFrontiers In Molecular NeuroscienceStem Cells等期刊。

 
新闻图片8
曹雄教授

本文使用的病毒产品列表如下:
新闻图片9
上述病毒产品我司均可提供,更多产品可咨询我们!

我司可提供基因过表达、干扰、编辑定制服务,以下为相关产品案例:
新闻图片10
新闻图片11

上一篇

AAV在治疗肿瘤疾病方面的应用

下一篇

【客户文章】Journal of Neuroscience | 空军军医大学李云庆教授、董玉琳副教授团队在pPVT-CeA-vlPAG下行通路参与疼痛易化研究中取得新进展

更多资讯

我的询价