简介
参考(http://www.wiley.com//legacy/wileychi/genmed/clinical/),2016年2月,在NIH临床注册的基因治疗达2409多项。利用病毒载体的达到67.3%,由于潜在的巨大市场和商业利润,约64.5%(1554项)是癌症的基因治疗。其中利用腺相关病毒AAV的临床基因治疗达到173项,占总量的到7.2%,治疗癌症的有22项,约占12.7%。近几年,AAV用于癌症治疗的临床前研究也非常热门,有许多有潜力的疗法将临床试验。
肿瘤的发病机制很复杂,肿瘤发生过程中,抑癌基因失活,与肿瘤相关的信号通路被激活,使与肿瘤相关的细胞因子大量表达,从而促使血管增生,细胞增根据殖和迁移[1]。肿瘤发生的机制不同,可经由多种途径进行治疗。目前,利用rAAV治疗肿瘤的主要策略有:抗肿瘤血管生成、引入自杀基因、抑癌基因、人细胞因子基因、肿瘤相关药物基因、增强抗肿瘤免疫,RNA干扰以及联合治疗等[2]。
治疗策略
1.抗肿瘤血管生成
肿瘤的发生、发展和转移过程都依赖于肿瘤新生血管的形成。在促血管生成因子的作用下,血管内皮细胞逐渐形成具有迁移能力的顶细胞,并向周围扩增和迁移,最后形成成熟稳定的新生血管。目前发现的抑制肿瘤血管生成的主要因子有血管抑制素(angiostatin)、血管内皮抑制素(endostatin)、肿瘤抑素(tumstatin)、血管抑制因子(vasostatin)、kallistatin、TRAIL和kringle5等[4]。通过rAAV将上述因子的基因由不同途径导入肿瘤模型鼠体内,包括尾静脉、门静脉和原位注射等方式,在相应的肿瘤部位会检测出抑制血管生成因子的大量表达,肿瘤块周围血管明显减少,体积变小,模型鼠的存活率也明显增高。
实例:AAV携带Decorin的基因疗法对阻碍体内角膜血管生成效果显著
图1. H&E染色图像显示在兔子角膜部分decorin基因疗法的抗血管生成效果
2.自杀基因
自杀基因表达的酶可将无毒的药物转化成有细胞毒性的药物,常用的有单纯疱疹病毒胸甘激酶(HSV-TK)和大肠杆菌胞嘧啶脱氨激酶(CD)。HSV-TK可以将无毒前体药物GCV磷酸化,并在其他激酶的作用下进一步磷酸化,最后成为dGTP的竞争性抑制物,抑制DNA的合成,导致细胞的死亡。rAAV-tk/GCV系统的机制如下图所示。利用rAAV编码HSV-TK基因,靶向癌症细胞,可以有效杀伤肿瘤组织。
图2. AAV/HSV-tk和GCV自杀基因系统示意图
3.RNA干扰
具有RNAi作用的小分子有miRNA和siRNA,下图显示了利用重组rAAV作为载体进行RNAi治疗的原理[7]。MiRNA可以同时调控一条或多条信号通路的多个基因。在肿瘤发生过程中,肿瘤细胞中的一些miRNA(如miRNA26a)的表达量明显低于正常细胞,有些miRNA甚至丢失。这些miRNA与肿瘤发生的信号通路有关,或与细胞周期调节蛋白有关。将rAAV/miRNA26a通过尾静脉注射肝癌模型鼠体内,发现肿瘤细胞增殖受到抑制,发生特异性凋亡。还可以通过rAAV将干扰与肿瘤生长和转移相关因子的siRNA导入肿瘤细胞来阻断肿瘤的生长和转移,如VEGF因子等。
图3. RNAi和miRNA的示意图
表1. 利用RNAi治疗肿瘤的临床研究实例
4.抗体药物
由于单抗的高度特异性和对肿瘤靶点的亲和性,单抗药物在肿瘤治疗中效果显著。通过rAAV将单抗基因导入体内,使其在体内直接产生抗体对肿瘤进行治疗。例如人源化抗体Bevacizumab可阻断VEGF与内皮细胞受体Flt-1及KDR的结合,抑制肿瘤血管的生成,利用rAAV/Bevacizumab导入体内表达大量单抗来抑制肿瘤生长。
实例:AAV表达抗HER2抗体能够抑制小鼠模型肿瘤的生长
图4. AAVrh.10-αHER2介导的抗肿瘤效果
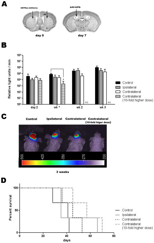
5.干扰素β
IFN-β具有抗肿瘤性质,但在血液中半衰期短,也有二次毒性。视网膜母细胞瘤非常适用于rAAV/IFN-β干扰素基因治疗,因为其可以被控制在眼部环境使其对全身毒性降低到最小。对于脑瘤,通过脑室注射表达rAAV/IFN-β,也可以治疗脑部肿瘤。
实例:脑室内注射AAV-hIFN-β可以抑制小鼠肿瘤的生长
参考文献:Meijer DH,Maguire CA,LeRoy SG,et al.Controlling brain tumor growth by intraventricular administration of an AAV vector encoding IFN-beta.Cancer Gene Ther.2009 Aug;16(8):664-71.
图5. U87肿瘤模型小鼠心室内注射AAV-hIFN-β可以延缓肿瘤生长
6.免疫治疗
可以利用病毒抗原来增强机体的免疫力,也可以利用肿瘤细胞表面的抗原蛋白来诱导针对肿瘤的免疫反应。
免疫基因治疗在过去几十年中发展迅速,正在成为治疗不同癌症的一种重要方法。AAV介导的免疫基因治疗是基于传递治疗基因(包括细胞因子、免疫原性细胞表面分子和肿瘤抗原)到靶细胞来成功激活宿主免疫系统。
表2. AAV介导的免疫基因治疗
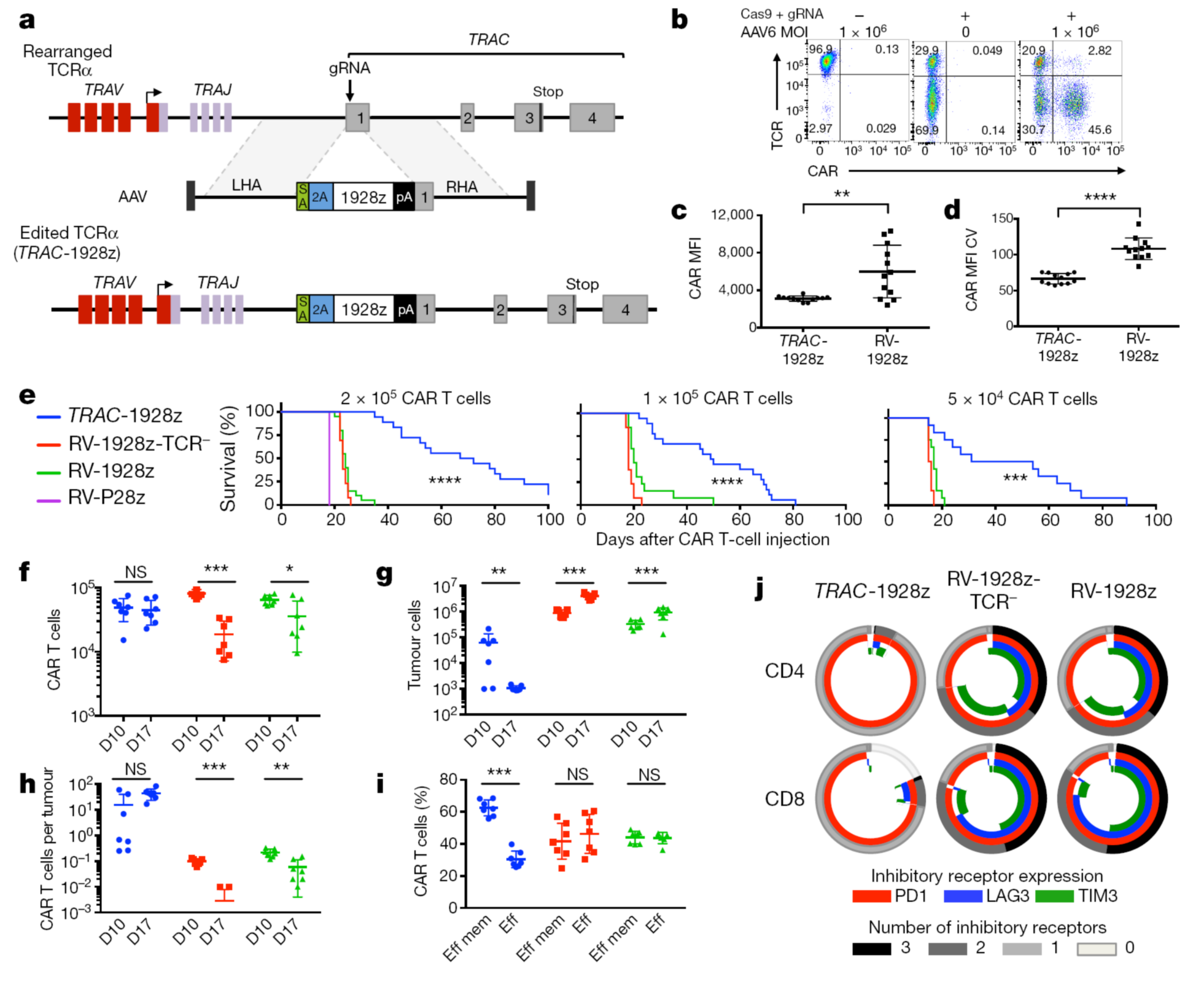
近几年随着Crispr-Cas9基因编辑技术的突破,AAV介导的Crispr-Cas9基因编辑技术在细胞免疫癌症治疗中的应用也快速发展。CAR-T全称是Chimeric Antigen Receptor T-Cell Immunotherapy,嵌合抗原受体T细胞免疫疗法。在急性白血病和非霍奇金淋巴瘤的治疗上有着显著的疗效的新型细胞疗法,被认为是最有前景的肿瘤治疗方式之一。它的基本原理就是利用病人自身的免疫细胞来清除癌细胞。目前CAR-T细胞也不是很完善,由于都是通过逆转录病毒或慢病毒将CAR基因传递到T细胞的基因组内,这种传递方法导致CAR基因会被随机插入到受体细胞的基因组中,从而引发潜在的遗传副作用。来自纪念斯隆—凯特琳癌症中心(MSK)的研究人员成功利用AAV载体CRISPR-Cas9技术构建了更有效的第二代CAR-T细胞。
实例:利用AAV携带CRISPR-Cas9构建第二代CAR-T细胞增强抵抗肿瘤
参考文献:Eyquem J,Mansilla-Soto J,Giavridis T,et al.Targeting a CAR to the TRAC locus with CRISPR/Cas9 enhances tumour rejection.Nature.2017 Mar 2;543(7643):113-117.
图6.TRAC-CAR T细胞比传统CAR T细胞对阻止衰竭的作用更好
7.联合治疗
在肿瘤治疗过程中,单一的治疗方法容易使肿瘤细胞产生抗性,联合治疗更有优势。例如,可以将基因治疗与化疗结合等。
实例:联合使用AAV-PEDF和Cisplatin可以增强在Lewis肺癌老鼠模型上的疗效
参考文献:He SS,Wu QJ,Gong CY,Luo ST,Zhang S,Li M,Lu L,Wei YQ,Yang L.Enhanced efficacy of combination therapy with adenoassociated virus-delivered pigment epithelium-derived factor and cisplatin in a mouse model of Lewis lung carcinoma.Mol Med Rep.2014 Jun;9(6):2069-76.
色素上皮衍生因子(PEDF)是一种有效的血管生成抑制剂,腺相关病毒(AAV)介导的PEDF表达的抗肿瘤作用已在一系列动物模型中得到证实。

图7. 联合应用AAV-hPEDF和顺铂对癌症模型小鼠存活有效果

图8. 联合应用AAV-hPEDF和顺铂能够诱导癌症模型小鼠的癌细胞凋亡
如有相关实验需求,或了解更多产品和服务,欢迎扫码咨询!
