武汉枢密脑科学技术有限公司品牌商

8

手机商铺

qrcode
商家活跃:
产品热度:
  • NaN
  • 0.09999999999999964
  • 0.09999999999999964
  • 1.0999999999999996
  • 0.09999999999999964
神经示踪逆向跨单突触病毒RV-EnVA-△G-dsRed
¥10080 - 20180
品牌商

武汉枢密脑科学技术有限公司

入驻年限:8

  • 联系人:

    枢先生

  • 所在地区:

    湖北 武汉市 江夏区

  • 业务范围:

    抗体、试剂、细胞库 / 细胞培养、技术服务、耗材、实验室仪器 / 设备

  • 经营模式:

    生产厂商 经销商

在线沟通

公司新闻/正文

【客户文章】 空军军医大学罗层和武胜昔团队取得新突破发现脊髓伤害性感受器末梢突触前NMDA受体以状态依赖的方式调节突触传递和疼痛

2796 人阅读发布时间:2023-08-04 11:32

       慢性痛是临床上常见的慢性疾病,发病率居高不下,其反复发作、迁延难治的特性使患者长期备受折磨。近年来,慢性痛的机制研究虽然取得了长足的进展,但临床治疗依旧面临巨大挑战,传统的镇痛药常因镇痛效果不佳或毒副作用大而使用受限。因此,研发能有效控制疼痛、减少毒副作用的新型理想镇痛药仍是需要迫切解决的重大问题
       2022年2月,空军军医大学基础医学院罗层教授和武胜昔教授团队在国际知名期刊Nature Communications
IF=14.919在线发表了题为“Presynaptic NMDARs on spinal nociceptor terminals state-dependently modulate synaptic transmission and pain”的研究论文。
新闻图片1

       课题组系列研究发现伤害性感受器敏化是疼痛持续慢性化的始动因素,其与脊髓背角神经元形成的第一级突触——伤害性初级传入突触的可塑性改变是进一步驱动慢性疼痛进展的放大器。因此,深入探讨脊髓背角伤害性初级传入的突触传递及可塑性改变的产生机制和编码规律,揭示伤害性感受器上介导该突触传递及可塑性改变的关键突触前分子通路,有望从源头上消除疼痛信号的放大效应,为慢性痛治疗找到源头堵截的最佳措施
       NMDA受体(N-甲基-D-天冬氨酸受体)作为重要的同步事件检测器,在突触可塑性改变和慢性痛中的重要作用不言而喻。然而,由于其广泛分布于中枢神经系统,临床上NMDA受体拮抗剂作为镇痛药的应用却因严重的中枢毒副作用而使用受限。研究报道外周伤害性感受器上还大量表达有NMDA受体,并在中枢突末梢大量分布。相对于突触后NMDA受体的大量研究,
伤害性感受器中枢突末梢突触前NMDA受体(PreNMDARs)在痛觉信息的突触传递及可塑性改变乃至疼痛敏化中的功能却鲜有报道,其主要原因在于传统的药理学方法难以特异性地干预突触前NMDA受体。实验室利用从突触前伤害感受器末端特异性敲除功能性NMDA受体主要亚基转基因小鼠(SNS-NR1-/-小鼠),对伤害性感受器末梢与脊髓投射神经元之间的突触前NMDA受体进行深入研究。研究发现,PreNMDARs以状态依赖的方式调节突触前可塑性变化

       在这篇文章中,作者利用在中脑导水管周围灰质(PAG)区域注射DiI逆行标记脊髓背角I层投射神经元,全细胞膜片钳记录标记神经元,给予背根2 Hz 240 times条件刺激,可以在突触后神经元被钳制在-70 mV及应用MK801阻断突触后神经元NMDA受体的情况下,诱发突触前长时程增强presynaptic long-term potentiationpreLTP)。应用SNS-NR1-/-小鼠进一步证明,该preLTP主要由伤害性感受器PreNMDARs介导。
新闻图片2
       图1 SNS-NR1-/-小鼠和NR1fl/fl小鼠脊髓I层神经元突触前长时程增强(preLTP)及其突触前机制分析

       那么,外源性NMDA作用于伤害性感受器PreNMDAR产生怎样的作用呢?研究发现,在生理状态下外源性给予NMDA50μM30 s)显著抑制生理状态NR1fl/fl动物脊髓背角初级传入突触的eEPSCs诱发兴奋性突触后电流(图2a-b),PPR分析进一步证明伤害性感受器末梢PreNMDARs的激活通过突触前机制抑制了基础状态下的谷氨酸释放。通过在动物单侧足底注射完全弗氏佐剂(CFA)产生慢性炎性痛模型,进而研究病理状态下PreNMDARs的作用,研究发现在病理状态下,外源性NMDA50μM30 s)则明显增强NR1fl/fl动物脊髓背角突触eEPSCs(图2e-f)。上述效果均在SNS-NR1-/-小鼠中被显著阻断。这一结果提示伤害性感受器PreNMDARs以状态依赖性的方式调节突触传递,在基础状态下抑制突触传递,而在病理状态下则易化突触传递。
新闻图片3
       图外源性NMDA在基础状态下诱导C-eEPSCs的突触前抑制,在病理态下诱导突触前增强

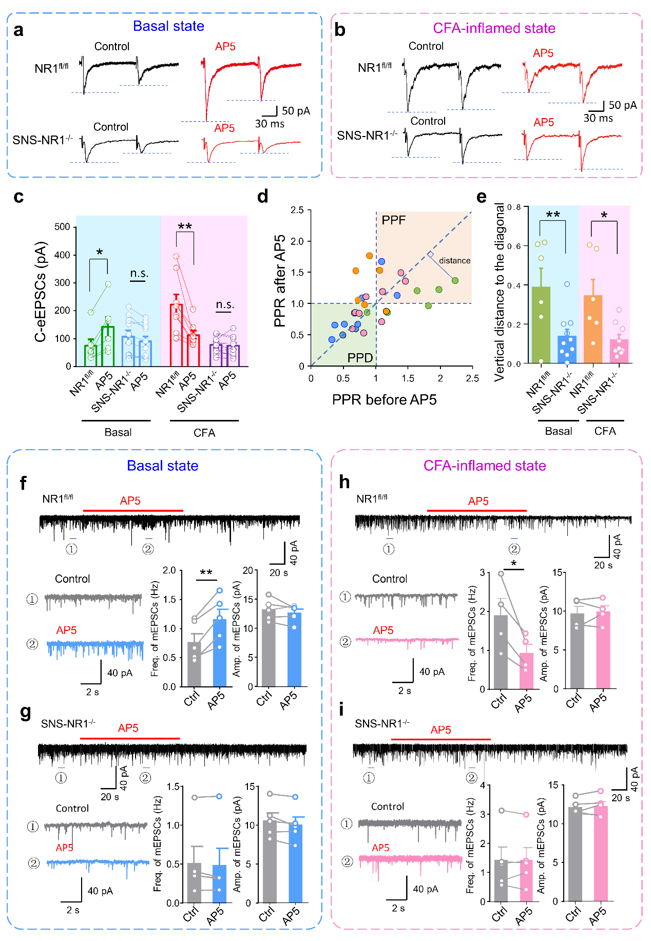
       为了进一步明确PreNMDARs对突触前传递的状态依赖性调节,作者进一步阻断内源性PreNMDARs来研究不同状态下的突触传递。研究发现,应用AP5(竞争性NMDA受体拮抗剂阻断PreNMDARs,在基础状态下导致C-eEPSC增强,而在病理状态下则导致C-eEPSC减弱(图3a-c)。以上结果通过mEPSCs微小兴奋性突触后电流实验进一步证实,在基础状态下,灌流AP5可以增强mEPSCs的频率;而在病理状态下,则减弱mEPSCs的频率(图3f-i)。
新闻图片4
       图3 AP5阻断内源性PreNMDAR在基础状态下导致突触增强,但在病理状态下则导致突触抑制

       为了进一步验证PreNMDARs在伤害感受器脊髓末梢的功能,实验室通过在突触前特异性表达Ca2+探针的方法研究PreNMDARs的功能。将含有Cre依赖的GCaMP6sAAV2/8载体病毒注射到SNS-CreSNS-NR1–/–小鼠的DRG背根神经节中,在病毒注射4-6周后进行成像实验。结果表明外源性给予NMDA通过激活PreNMDAR诱致伤害性感受器中枢突末梢突触前钙信号显著增强。同样,通过背根刺激也可以诱发突触前的钙信号增强,并且这种增强作用可以被AP5阻断,通过SNS-NR1–/–动物研究,证明突触前钙信号的增强主要依赖于PreNMDARs(图4)。
新闻图片5
新闻图片6
       图超分辨率钙成像实验显示PreNMDARs在伤害感受器中枢突的功能性表达

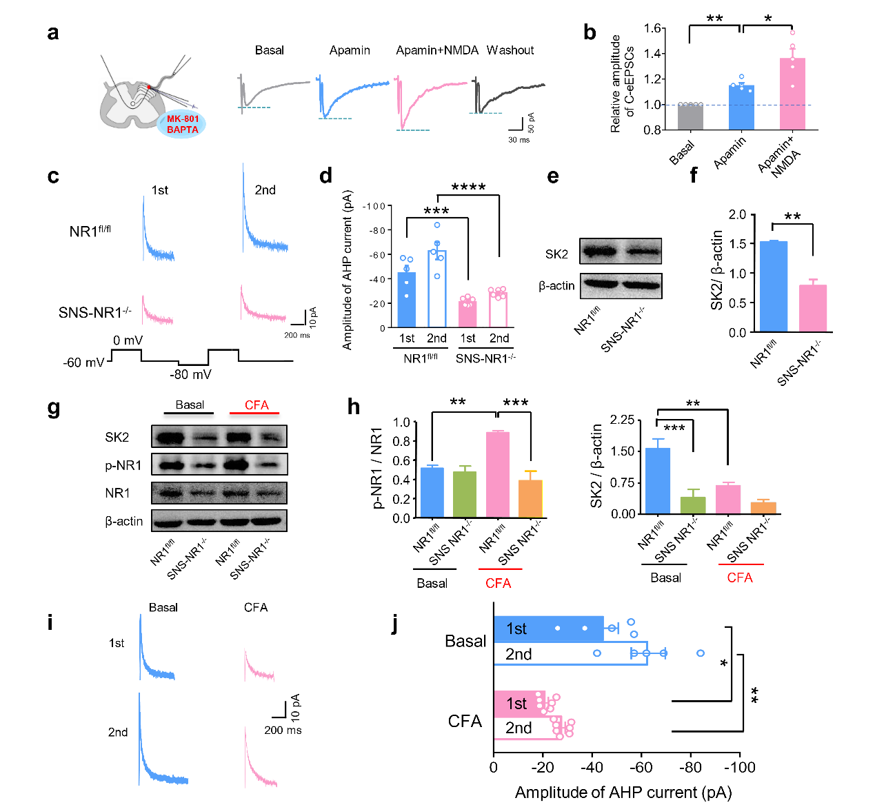
       那么,为什么伤害性感受器PreNMDARs在不同的状态下对突触可塑性产生不同的作用呢?实验室研究发现,小电导Ca2+激活的K+(SK)通道参与PreNMDARs介导的基础状态下的突触抑制。应用SK通道阻断剂Apamin抑制SK通道,可以导致C-eEPSCs显著增强,并且与外源性NMDA有协同作用。进一步应用转基因动物发现SNS-NR1-/-小鼠的SK相关电流显著降低。结合Western blot实验联合提示伤害性感受器突触前SK2通道的激活参与了PreNMDAR在基础状态下的脊髓突触前抑制作用。那么,PreNMDAR又如何促进炎症性疼痛状态下的脊髓突触传递呢?实验室首先验证了炎性痛状态下NMDARSK2通道活性的变化。在CFA注射24小时后,与基础状态相比,NR1fl/fl小鼠DRG中的NMDARs NR1亚基磷酸化水平显著上调。DRG神经元中的SK相关电流在CFA炎性痛小鼠中显著减弱,SK2通道的表达水平显著下调。
新闻图片7
       图5 SK通道参与介导生理状态下伤害性感受器PreNMDARs的突触前抑制作用

       那么炎性痛后脊髓背角突触前SK通道下调的可能原因是什么?大量研究表明脊髓NMDA受体-NO-cGMP通路在突触可塑性和慢性疼痛发展中发挥关键作用。据报道,cGMP依赖性蛋白激酶I(PKG-I)在伤害性初级感觉神经元中高表达。实验室研究发现伤害性感受器的持续激活导致DRGNMDARs-PKG-I信号通路的显著激活。
新闻图片8
       图伤害感受器的持续激活导致DRGNMDARs-PKG-I信号级联的快速激活

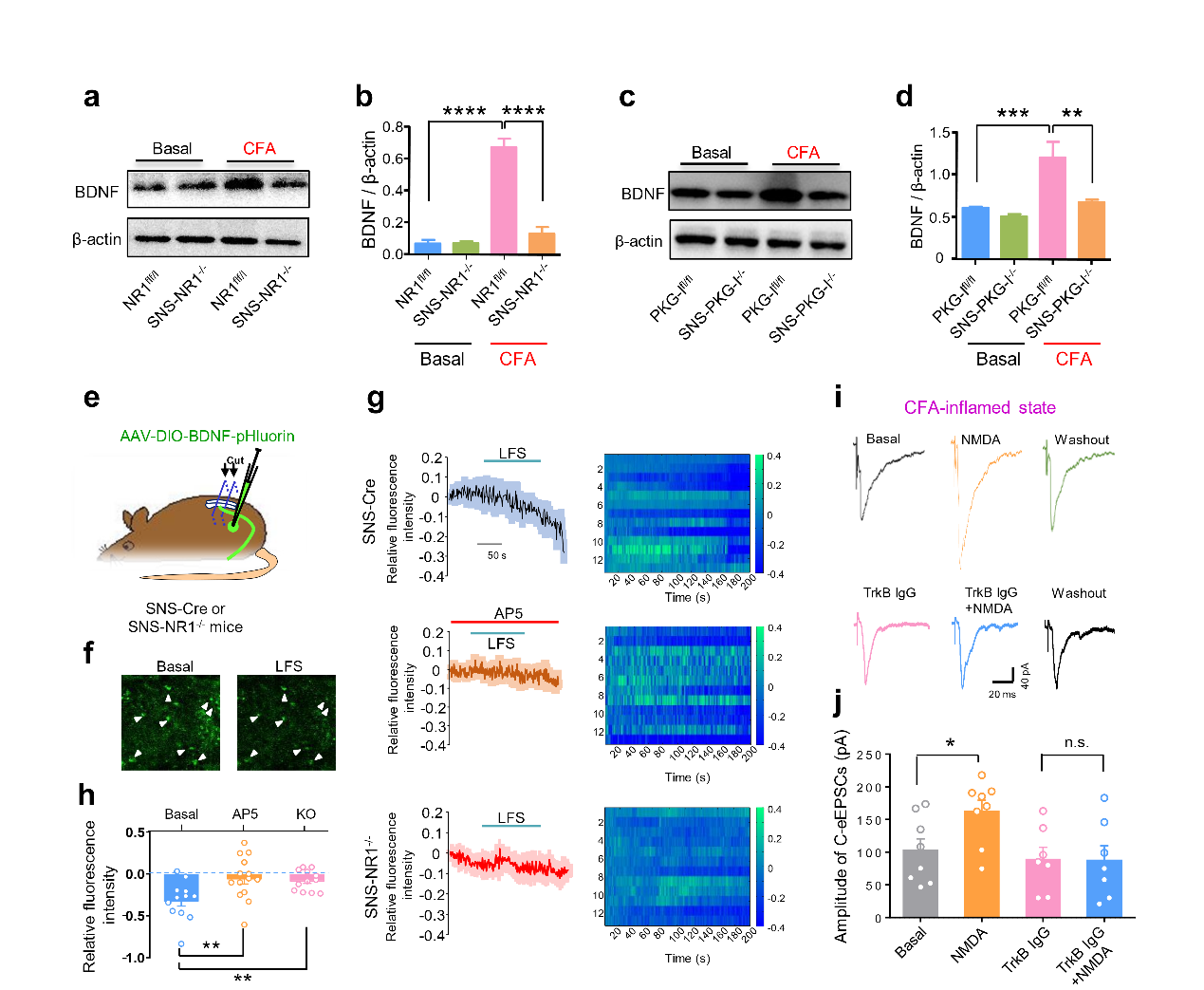
       那么,PKG-I介导PreNMDAR状态依赖性改变的下游潜在靶点是什么?实验室研究表明,CFABDNF脑源性神经营养因子显著增高,这种效应在SNS-NR1-/-小鼠中显著降低。并且结合Cre动物及AAV-DIO-BDNF-pHluorin系统检测突触前BDNF的释放,研究发现,AP5可以显著抑制NR1fl/fl小鼠的突触前BDNF的释放,并且SNS-NR1-/-小鼠突触前BDNF的释放显著降低。
新闻图片9
       图伤害性感受器突触前PKG-I-BDNF参与介导PreNMDARs的突触前易化作用

       为了进一步评估BDNF在病理状态下对PreNMDARs介导的突触增强作用,实验室构建BDNF shRNA,应用Cre-loxp技术将BDNF shRNA注射入L3背根神经节中,研究表明,在敲减伤害性感受器BDNF后,外源性NMDA介导CFA后的C-eEPSCs增强被显著抑制。
新闻图片10
       图伤害性感受器突触前BDNF调控易化PreNMDARs的功能

       进一步行为学研究显示,与NR1fl/fl小鼠相比,辣椒素诱导的继发性痛敏在SNS-NR1-/-小鼠显著降低。实验室构建了Cre依赖的AAV2/8表达flag标签的NR1 cDNA进行挽救实验,将病毒注射入小鼠DRG表达,与SNS-cre小鼠相比,SNS-NR1-/-小鼠显著恢复了对辣椒素的机械性痛敏。
新闻图片11新闻图片12
       图9伤害感受器末梢PreNMDARs参与伤害性超敏反应行为,过表达伤害性感受器NR1可恢复SNS-NR1-/-小鼠的痛觉超敏缺陷

       综上所述,实验室提出伤害性感受器在调节初级传入突触传递和可塑性改变以及疼痛敏化中的机制假说,即伤害性感受器突触前NMDARs状态依赖性地调控脊髓背角痛信息的传入(图10)。具体表现为在生理状态下PreNMDARs抑制脊髓背角突触传递,而在炎症诱致的病理状态下则介导突触传递增强。这种状态依赖性的调节过程依赖于PreNMDARs介导的突触前Ca2+内流。在生理状态下,通过PreNMDAR介导的Ca2+内流激活SK通道,从而导致脊髓背角初级传入突触的突触前抑制。相反,在病理状态下,伤害感受器中枢突末梢上调的PreNMDARs导致Ca2+内流大量增加,并激活下游级联信号PKG-I,进而诱致BDNF产生和分泌增加,后者则抑制SK通道活性,导致SK通道功能下调,从而将突触前抑制转化为突触前易化。病理状态下,抑制伤害性感受器PreNMDARs可有效缓解慢性痛过敏。
新闻图片13
       图10机制图

       总之,该研究结果解析了脊髓背角伤害性感受器中枢突PreNMDARs在调节痛信息传入的状态依赖性特征,并揭示了一种潜在的状态依赖性转变的新机制和功能意义。即在生理状态下,伤害性感受器PreNMDARs通过突触前抑制的负反馈调控方式控制传入痛信息量的多少,以维持机体的稳态平衡;而在病理状态下,其则通过突触前易化的正反馈调控方式不断增强痛信息的传入量,诱发突触可塑性增强,从而导致痛信号的过度传入进而加剧疼痛敏化的发生
新闻图片14
扫码下载原文

       研究工作由空军军医大学基础医学院神经生物学教研室完成,第一作者解柔刚褚文广刘大路王旭通讯作者罗层教授和武胜昔教授。该文章得到了国家自然科学基金、科技部重大项目计划的资助。

本文使用我司产品:
新闻图片15

新闻图片16

上一篇

【客户文章】中科大熊伟团队在解析本能防御行为的神经环路方面取得新进展

下一篇

【文献解读】转眼就忘了?如何把短期记忆变成长期记忆—— 鼻周皮层到新皮层第一层的投射调节学习记忆

更多资讯

我的询价