8 年
手机商铺
入驻年限:8 年
枢先生
湖北 武汉市 江夏区
抗体、试剂、细胞库 / 细胞培养、技术服务、耗材、实验室仪器 / 设备
生产厂商 经销商
公司新闻/正文
3674 人阅读发布时间:2023-08-04 11:32

海马与皮层之间的信息交流方式影响记忆的稳定性。长期以来人们一直认为长期记忆存储在新皮层中,而长期记忆是否能存储取决于海马和内侧颞叶的功能。短期记忆的加工与存储依赖于海马和内侧颞叶,然后将信息传递到新皮层形成长期记忆。但是长期记忆存储在什么地方,长期记忆存储依赖于何种类型的神经元都是未知的。近期有研究发现,在不依赖海马的学习记忆过程中,初级感觉皮层(primary somatosensory cortex, S1)的活性与记忆存储相关。
研究人员对感觉皮层第一层(S1 layer 1, L1)进行逆行示踪,发现鼻周皮层(perirhinal cortex,PRh)为 L1 的上游脑区,接着在 PRh 注射 AAV 顺行示踪病毒,确认 PRh-S1 投射的存在。下一步研究需要确定该投射是否与记忆存储有关,研究人员采用微电流刺激相关训练,建立微电流刺激、舔舐和奖赏记忆之间的联系。在微电流刺激前后采用双光子观察投射到 L1 的 PRh 神经元轴突钙信号,发现在只有糖水的时候钙信号不会增加;而给予微电流刺激后,钙信号微弱的增加;而一旦建立起微电流刺激和奖赏的联系,钙信号明显增加。因此研究人员采用化学遗传抑制 PRh-S1 投射,发现抑制该投射能降低减弱小鼠奖赏相关记忆的获得。

Fig1. 奖赏关联记忆的获得依赖于 PRh-S1 的神经投射
接着研究人员采用近细胞的记录方式,发现在获得奖赏关联记忆的过程中,PRh 脑区神经元的放电频率和爆发式放电的次数明显增加,而在没有获得奖赏关联记忆的小鼠中并无这一现象。同样在 S1 脑区的记录过程中也发现神经元放电的增强,而给 CNO 抑制 PRh-S1 脑区的投射,明显减弱 S1 脑区神经元放电。使用光纤钙成像的研究手段,发现获得奖赏关联记忆过程中 S1 脑区神经元钙活动明显增加,而 CNO 抑制 PRh-S1 脑区的投射减弱 S1 脑区神经元的钙信号。


Figure 2. 奖赏关联记忆增强 PRh 脑区和 S1 脑区神经元的活性
接着研究人员对树突位于 L1 的锥体神经元(Layer 5, L5 神经元)进行近细胞记录,发现在奖赏关联记忆形成过程中,锥体神经元对奖赏相关微刺激有三种不同的响应模式,即 11% 的细胞放电频率显著增加,40% 的细胞放电频率显著抑制,还有 49% 的细胞始终没有响应。对 S1-L1 的树突钙活动进行分析,也发现了类似的现象。用巴氯芬抑制树突钙活动后,动物的学习记忆能力出现损伤,说明树突活性增加是学习记忆所必须的。激活 SST 中间神经元抑制 L5 锥体神经元树突活性也能损伤动物奖赏关联记忆的获得。


Figure 3. 奖赏关联记忆增强依赖于 L5 锥体神经元的顶端树突活性
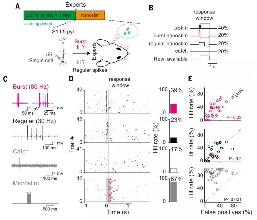
为了验证在奖赏关联记忆过程中 S1 脑区 L5 锥体神经元的放电是否会影响记忆的巩固。研究人员采用微小电刺激来影响单个 L5 神经元的放电,通过实验诱导 S1 脑区 L5 单个神经元的爆发式放电,能明显增加小鼠奖赏关联记忆的获得。


