8 年
手机商铺
入驻年限:8 年
枢先生
湖北 武汉市 江夏区
抗体、试剂、细胞库 / 细胞培养、技术服务、耗材、实验室仪器 / 设备
生产厂商 经销商
公司新闻/正文
1060 人阅读发布时间:2023-06-13 16:20

众所周知,肿瘤的生长会受到神经系统的影响。然而,目前尚不清楚肿瘤是否能直接与中枢神经系统(CNS)沟通或是否这种相互作用可能影响肿瘤生长。
2021年7月13日北京生命科学研究所王晓东团队在《PNAS》发表题为“VLM catecholaminergic neurons control tumor growth by regulating CD8+T cells”的研究论文,该文揭示了一条影响肿瘤发生发展的神经免疫通路,即VLM(延髓腹外侧)CA(儿茶酚胺能)神经元通过调控CD8+ T细胞,影响肿瘤的生长。利用caspase3杀死VLM CA神经元以及化学遗传抑制VLM CA神经元均会抑制Dbh-Cre小鼠肿瘤的过度生长。而这种VLM CA神经元杀伤产生的肿瘤抑制作用在Dbh-Cre;Rag1−/−小鼠中减弱,表明这种调控效应经由适应性免疫系统介导。进一步发现用抗CD8+抗体特异性去除CD8+ T细胞也减轻了VLM CA神经元杀伤对肿瘤过度生长的抑制作用。另外,还发现VLM CA神经元杀伤和紫杉醇联用具有叠加的抗肿瘤效果。以上结果提示了一条VLM CA→CD8+T细胞→肿瘤的调控通路,可能参与到抑制肿瘤的过度生长过程。
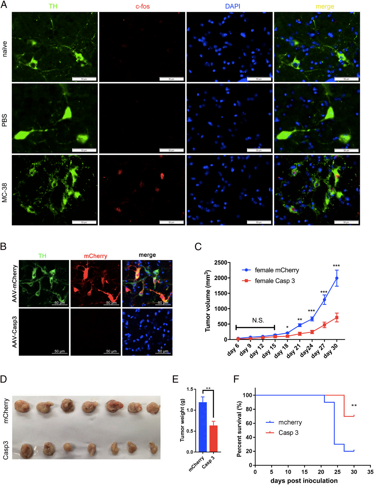
1.杀伤VLM CA神经元可减缓同系肿瘤生长
MC-38接种到C57BL/6小鼠皮下,结果显示VLM CA神经元(TH+)激活(c-fos+)。表明肿瘤会激活VLM CA神经元。利用caspase3杀死VLM CA神经元后肿瘤体积、大小和重量明显减小,并可延长荷瘤小鼠存活时间。

图1 VLM-CA神经元的杀伤减缓肿瘤生长
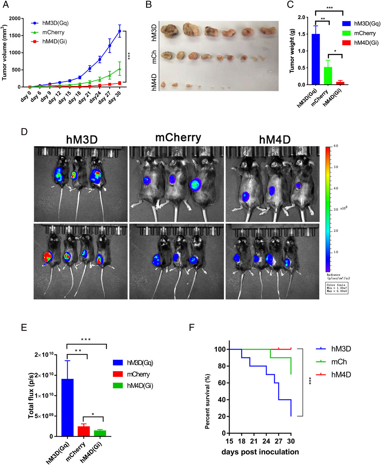
2. VLM CA神经元的活性调节肿瘤的生长
从肿瘤生长曲线、大小及重量,小鼠存活曲线可看出直接化学遗传激活VLM CA神经元促进肿瘤生长,加速死亡时间,而相应的化学遗传抑制VLM CA神经元减缓肿瘤生长进展,延长生存期。

图2 VLM CA神经元的活性控制肿瘤的生长
3.CD8+T细胞是VLM-CA神经元调节肿瘤进展所必需的
流式分析Dbh-Cre;Rag1−/−小鼠免疫细胞,发现基本不含有T、B细胞,表明其为免疫缺陷小鼠。随后在Dbh-Cre;Rag1−/−小鼠中利用caspase3杀死VLM CA神经元,相比于对照组,Casp 3组小鼠肿瘤体积与重量无明显差异,表示Dbh-Cre小鼠中杀死VLM-CA神经元显著抑制肿瘤生长的效果在Dbh-Cre;Rag1−/−小鼠中大幅降低。进一步通过流式分析发现与对照组比较,Casp 3组Dbh-Cre;Rag1−/−小鼠肿瘤以及脾脏中CD8+T细胞数、CD4+T细胞数明显更多。然后,结合特异性抗体分别去除血液、脾脏及淋巴结中CD8+T细胞、CD4+T细胞,结果显示Dbh-Cre小鼠CD8+T细胞的减少导致杀死VLM-CA神经元的抗肿瘤效果大程度减弱。即表明VLM-CA神经元调节肿瘤进展依赖于CD8+T细胞。
图3 适应性免疫系统在VLM-CA神经元调节肿瘤生长中发挥功能
总的来说,这些发现建立了肿瘤和小鼠大脑中一组神经元之间的相互作用,通过调节适应性免疫影响肿瘤的发生和生长。

北京生命科学研究所王晓东资深研究员为该论文的通讯作者,张泽为该论文第一作者,北京生命科学研究所为第一署名单位。该论文中所用病毒工具全部来自枢密科技™。王晓东研究团队一直致力于阐明细胞死亡的分子机理,解释包括癌症、自身免疫疾病、心血管疾病以及神经退行性疾病等主要疾病的发病机理,并最终设计相应的治疗策略。
| 产品编号 | 产品名称 |
| PT-0206 | rAAV-EF1α-flex-taCasp3-TEVp |
| PT-0013 | rAAV-EF1α-DIO-mCherry |
| PT-0019 | rAAV-hSyn-DIO-hM3D(Gq)-mCherry |
| PT-0020 | rAAV-hSyn-DIO-hM4D(Gi)-mCherry |