8 年
手机商铺
入驻年限:8 年
枢先生
湖北 武汉市 江夏区
抗体、试剂、细胞库 / 细胞培养、技术服务、耗材、实验室仪器 / 设备
生产厂商 经销商
公司新闻/正文
1985 人阅读发布时间:2023-06-13 16:18
2021年7月20日,加拿大皇家科学院院士卓敏团队在Cell系列子刊《Cell Reports》发表题为Oxytocin in the anterior cingulate cortex attenuates neuropathic pain and emotional anxiety by inhibiting presynaptic long-term potentiation的研究成果,揭示了Oxytocin可以选择性地消除慢性疼痛导致的焦虑行为以及焦虑相关的pre-LTP, 这种作用很可能是通过兴奋大脑皮层的抑制性神经元产生的。

在这篇文章中,作者首先通过免疫染色法证实了PVN脑区存在Oxytocin阳性神经元以及ACC脑区存在Oxytocin阳性投射纤维。其次,作者发现ACC脑区微量注射Oxytocin可缓解腓总神经结扎(CPN)诱发的痛觉超敏及其伴发的焦虑行为。而ACC脑区微量注射Oxytocin拮抗剂Atosiban以及L-371,257可翻转Oxytocin的镇痛以及抗焦虑作用。

图1:Oxytocin减弱神经损伤诱发的痛觉超敏及焦虑行为
为了证实Oxytocin对ACC脑区突触可塑性的调节作用,作者使用全细胞膜片钳分别记录了Oxytocin对pre-LTP以及post-LTP的影响,发现Oxytocin可抑制pre-LTP的维持,但对post-LTP没有影响。这些结果提示Oxytocin的镇痛以及抗焦虑作用可能与Oxytocin对ACC的pre-LTP的抑制有关。
图2:Oxytocin抑制ACC内Pre-LTP的维持,但对post-LTP没有作用
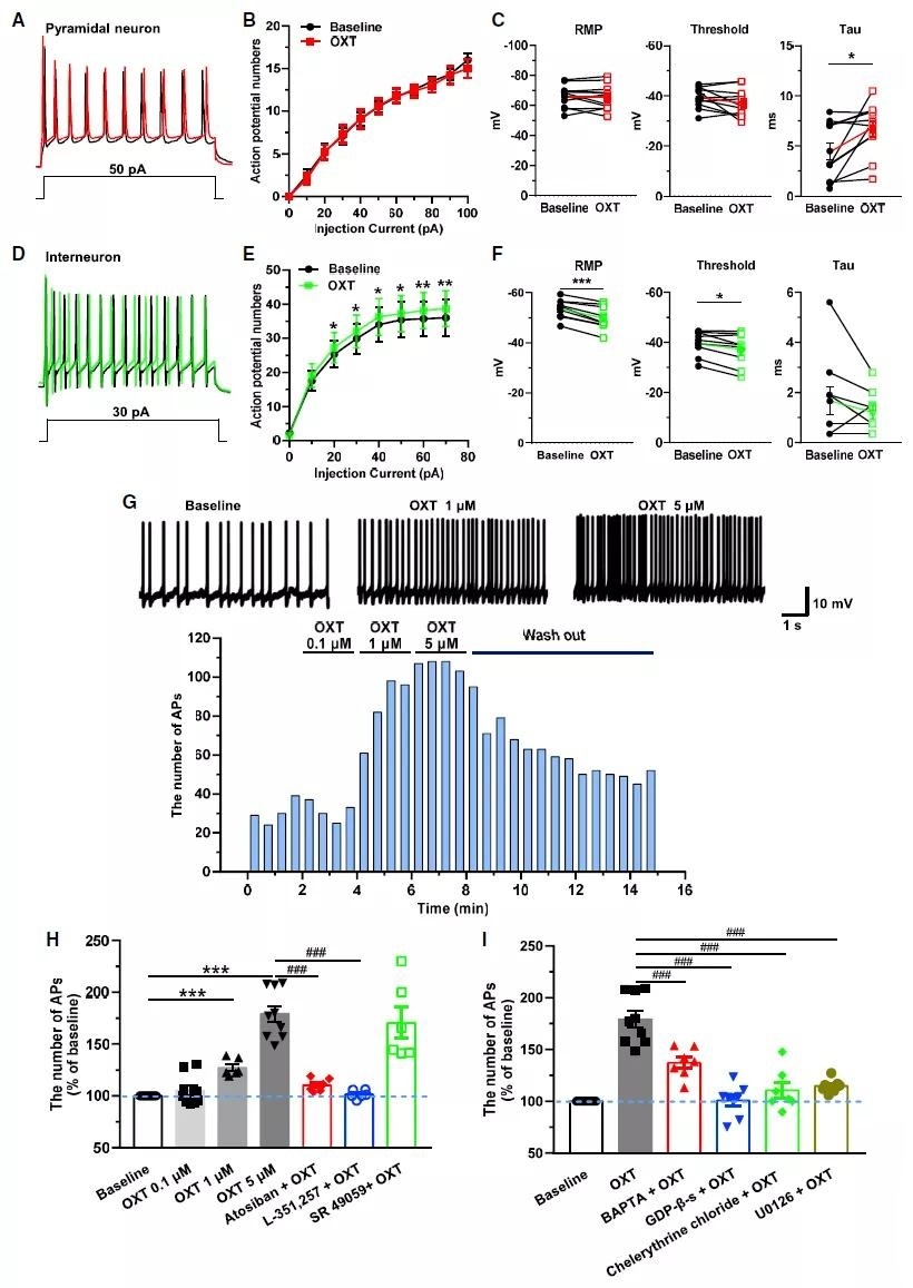
作者进一步探究了Oxytocin抑制pre-LTP维持的作用机制,发现两种Oxytocin受体拮抗剂Atosiban以及L-371,257均可翻转Oxytocin对pre-LTP维持的抑制作用。此外,作者也发现Oxytocin可能通过调节GABAA受体的抑制性突触传递而间接影响pre-LTP。研究发现Oxytocin去极化中间神经元并可增加动作电位的放电频率,但对锥体神经元没有明显的兴奋作用,这一过程需要Ca2+激活的PKC-ERK信号通路参与。

图3:Oxytocin去极化ACC中间神经元并增加其放电频率
在慢性痛小鼠中,作者研究发现Oxytocin降低ACC锥体神经元的诱发性突触后电流,并改变了自发性和诱发性的E/I ratio的平衡。此外,在慢性痛动物中,PVN的催产素浓度和ACC的催产素受体的表达都明显增加,表明慢性痛后Oxytocin的功能被上调。

图4:慢性疼痛后Oxytocin改变兴奋性和抑制性突触传递的平衡
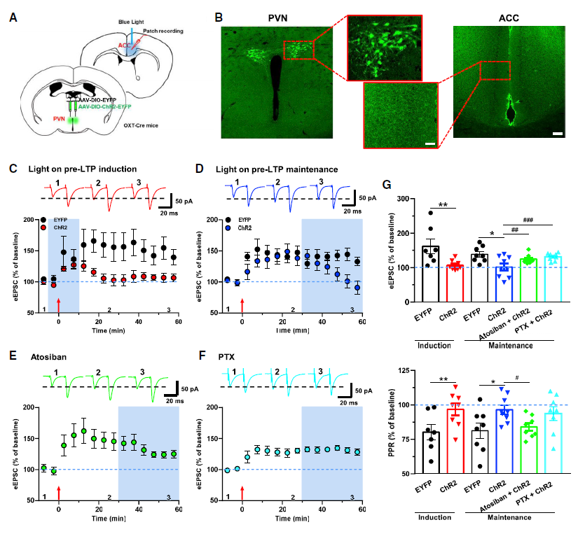
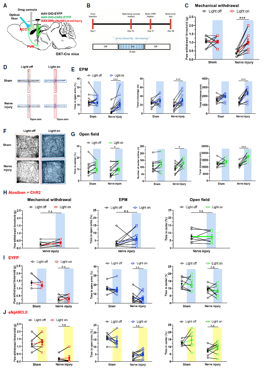
最后,作者使用光遗传方法证实内源性Oxytocin对pre-LTP以及行为学的影响。首先将AAV-DIO-ChR2-EYFP或者AAV-DIO-EYFP显微注射到OXT-cre小鼠的PVN脑区,作者随后发现光刺激激活PVN-ACC纤维抑制了pre-LTP,这种抑制作用可被Atosiban以及Picrotoxin翻转。在行为学实验中,作者将AAV-DIO-ChR2-EYFP、AAV-DIO-eNpHR3.0-mCherry或AAV-DIO-EYFP显微注射到Oxytocin小鼠的PVN脑区,随后在ACC脑区光刺激激活Oxytocin投射纤维,发现光刺激激活内源性Oxytocin的释放可在神经损伤小鼠上产生镇痛和抗焦虑作用,这一作用可被Atosiban所阻断。而光抑制内源性Oxytocin释放并不产生作用。

图5:光激活内源性Oxytocin的释放对pre-LTP有抑制作用

图6:光激活PVN-ACC的Oxytocin环路减弱神经损伤诱发的痛觉超敏及焦虑行为

图7:Oxytocin镇痛以及抗焦虑的作用示意图
总的来说,这些研究结果发现了Oxytocin抗焦虑的新机制,即Oxytocin通过激活中间神经元的Oxytocin受体间接抑制皮层突触前LTP,产生抗焦虑作用。这一研究结果也进一步证实了ACC的突触前LTP在慢性疼痛诱发焦虑中扮演着重要的作用,为未来抗焦虑药物研发以及临床治疗提供了新的理论依据。

加拿大皇家科学院院士卓敏教授为该论文的通讯作者,西安交通大学博士后李旭辉和多伦多大学博士后Takanori Mastsuura为该论文共同第一作者。该项研究工作得到了西安交通大学,多伦多大学以及青岛永展医药有限公司等单位的支持,也得到了中国博士后基金和陕西省自然科学基础研究计划等项目的资助。
本文使用的来自枢密科技的病毒产品:
| 产品编号 | 产品名称 |
| PT-0001 | AAV-DIO-ChR2-EYFP |
| PT-0012 | AAV-DIO-EYFP |
| PT-0007 | AAV-DIO-eNpHR3.0-mCherry |
原文链接:https://www.cell.com/cell-reports/fulltext/S2211-1247(21)00824-X