8 年
手机商铺
入驻年限:8 年
枢先生
湖北 武汉市 江夏区
抗体、试剂、细胞库 / 细胞培养、技术服务、耗材、实验室仪器 / 设备
生产厂商 经销商
公司新闻/正文
4609 人阅读发布时间:2024-03-04 13:29

编者按
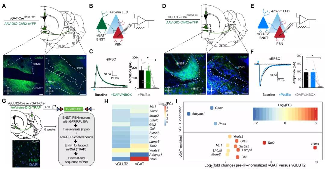
动物的生存一方面需要寻找到适合的食物,另一方面要避免生存环境中的威胁,动物的内在状态会影响动物对危险环境的评估。尽管一些研究已经发现能量代谢状态和动物行为之间的相互关系,但对于动物如何将威胁评估和进食行为相结合,目前仍是未知的。因此,小编在这里给大家推荐Michael R. Bruchas等人发表在《ScienceAdvances》的文章,该文发现哺乳动物的臂旁核(PBN)与动物摄食和威胁评估相关。杏仁核以及杏仁核扩展部分(主要是终纹床核(BNST))是进化保守的脑区,编码与整合压力、威胁等信息,以调整行为方式。而PBN可接收BNST的信息输入,因此研究人员对该投射的功能进行研究。BNST是由谷氨酸能神经元、GABA能神经元和肽能神经元组成的异质性脑区,研究人员首先发现BNST的谷氨酸能神经元和GABA能神经元能投射到PBN脑区,并且通过光遗传学技术结合电生理记录发现谷氨酸能神经元投射和GABA能神经元投射均能建立功能性的突触连接。随后通过翻译核糖体亲和纯化(TRAP)技术,研究人员发现在兴奋性神经元和抑制性神经元差异表达的基因。

Figure 1. BNST-PBN的神经元投射与分子特征
为了确认BNST-PBN的神经元投射在摄食中的变化,研究人员采用转基因小鼠结合光纤钙成像技术,研究摄食中投射到PBN的BNST不同类型神经元的活性。在Vgat-cre小鼠的BNST脑区注射GCaMP6s病毒,在PBN埋置光纤,发现小鼠在进食情况下,BNST-PBN的GABA能神经元活性会增加,并且在饱腹状态、高糖饮食、高脂饮食和摄食抑制后进食,均会出现GABA能神经元活性增加。
Figure 2. 进食能增加BNST-PBN的抑制性神经元的活性
类似的,研究人员在Vglut2-cre小鼠BNST脑区注射GCaMP6s病毒,在PBN埋置光纤,发现小鼠在进食情况下,BNST-PBN的谷氨酸能神经元活性会降低,并且在饱腹状态、高糖饮食、高脂饮食和摄食抑制后进食,均会降低谷氨酸能神经元的活性。

Figure 3. 进食会抑制BNST-PBN的兴奋性性神经元的活性
动物在摄食的时候需要评估环境中潜在的威胁,以便安全摄食。为了研究BNST-PBN的谷氨酸能投射和GABA能投射在威胁评估中的作用,研究人员采用足底电击的方式,发现当小鼠受到电击时,BNST-PBN的GABA能神经元活性显著降低,而谷氨酸能神经元活性显著增加。当小鼠进入焦虑环境中,BNST-PBN的GABA能神经元活性显著降低,谷氨酸能神经元活性则显著增加。

Figure 4. BNST-PBN的谷氨酸能投射和GABA能投射在厌恶刺激中起着相反作用
研究人员在上述研究中发现BNST-PBN的谷氨酸能投射和GABA能投射在摄食和厌恶刺激中的相反作用,进一步运用光遗传学技术调节该投射的神经元活性,以确定该投射的功能。光遗传激活BNST-PBN的GABA能投射会促进饱腹状态或者饥饿状态小鼠的摄食行为,增加小鼠的位置偏好,促进小鼠的正性强化,并产生抗焦虑行为。而光遗传激活BNST-PBN的谷氨酸能投射会抑制饥饿状态小鼠的摄食行为,增加小鼠的条件位置厌恶,促进小鼠的负性强化,并产生焦虑样行为。


Figure 5. BNST-PBN的谷氨酸能投射和GABA能投射在摄食和情绪行为中产生相反作用
接着研究人员分别对BNST-PBN的谷氨酸能投射和GABA能投射的靶神经元进行研究。PBN含有多种类型的肽能神经元,包括降钙素基因相关肽(CGRP)和强啡肽(pDyn) 。通过荧光标记,研究人员发现pDyn主要分布在背侧PBN,而CGRP主要分布在腹侧PBN。对pDyn或CGRP神经元进行电生理记录,发现激活BNST到PBN的pDyn或者CGRP神经元上的投射均能记录到明显的兴奋性突触后电流(EPSC)或者抑制性突触后电流(IPSC)。说明BNST的兴奋性神经元或者抑制性神经元均能投射到PBN的pDyn和CGRP神经元。
Figure 6. PBN的pDyn或CGRP神经元均接收兴奋性和抑制性神经元输入
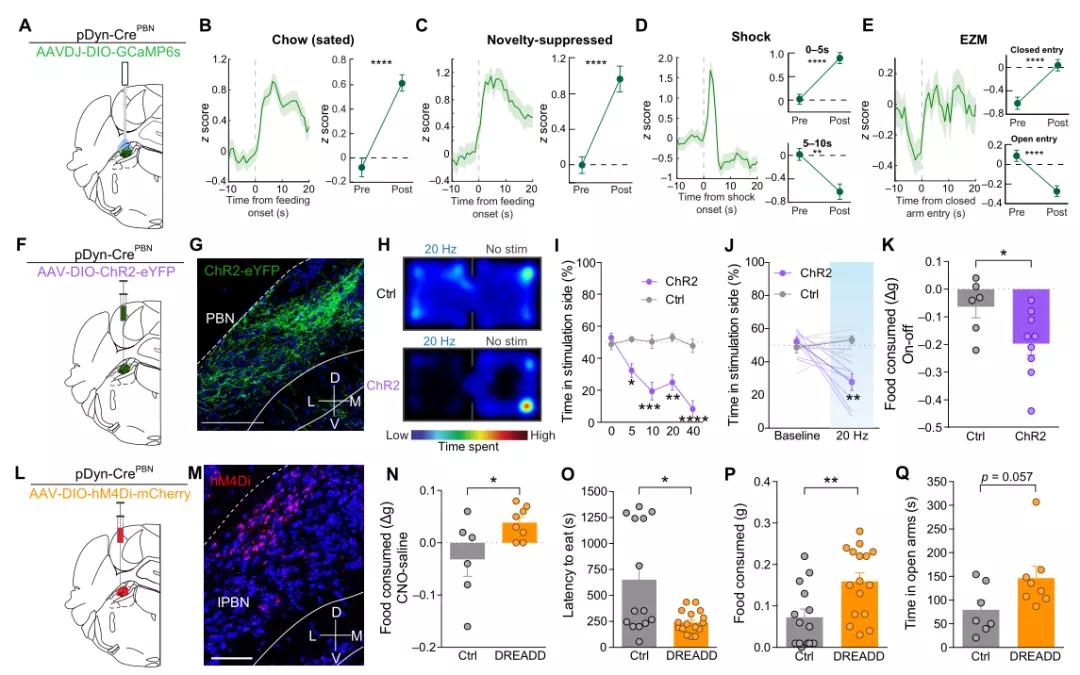
下一步,研究人员对PBN的pDyn神经元的功能进行研究。使用光纤钙成像技术发现当小鼠进食的时候该神经元活性增加,并且小鼠在高架十字迷宫中进入开放臂的次数减少。足底电击发现先是引起该神经元活性增加,随后迅速降低。光遗传激活pDyn神经元产生条件位置厌恶,并降低饥饿小鼠的进食行为。而用化学遗传学抑制pDyn神经元,能减少小鼠进食的潜伏期,增加小鼠的食物摄入,并产生抗焦虑行为。

Figure 7. PBN的pDyn神经元调节小鼠的摄食与情绪
总而言之,本文作者使用多种转基因小鼠,运用光纤钙成像、光遗传学、化学遗传学和脑片膜片钳技术以及多种行为学检测,发现BNST到PBN的谷氨酸能投射和GABA能投射在摄食与威胁评估中起着相反的作用,该发现对饮食与情感状态之间的复杂关系提供了深刻的认识。
图片来源:ScienceAdvances
原文链接:https://advances.sciencemag.org/content/7/9/eabd3666
本文使用产品
|
AAV5-DIO-ChR2-eYFP |
|
AAV2retro-DIO-eYFP |
|
AAV-DIO-ChR2-eYFP |
|
AAVretro-DIO-TRAP |
|
AAVDJ-DIO-GCaMP6s |
|
AAV-DIO-hM4Di-mCherry |
