8 年
手机商铺
入驻年限:8 年
枢先生
湖北 武汉市 江夏区
抗体、试剂、细胞库 / 细胞培养、技术服务、耗材、实验室仪器 / 设备
生产厂商 经销商
公司新闻/正文
2416 人阅读发布时间:2024-03-04 13:29
睡眠障碍是睡眠量不正常以及睡眠中出现异常行为的表现﹐也是睡眠和觉醒正常节律性交替紊乱的表现,近年来,针对睡眠障碍的研究热度只增不减,通过解码调控睡眠-觉醒的中枢神经系统神经网络,有利于提高睡眠质量和推动临床治疗睡眠障碍药物的研发。
近日,同济大学医学院张玲教授课题组与安徽医科大学王烈成教授课题组合作,在Current Biology期刊在线发表题为“The NAergic locus coeruleus-ventrolateral preoptic area neural circuit mediates rapid arousal from sleep”的研究成果。揭示了脑干的蓝斑核(LC)到下丘脑腹外侧视前区(VLPO)的NAergic神经环路的促进觉醒机制。

本研究首先利用病毒追踪技术验证LC和VLPO脑区间的解剖投射关系,确定上游输出的神经元类型;皮层脑电记录结合光遗传学、化学遗传学特异性操控检测LC-VLPO的NAergic神经环路对睡眠-觉醒行为的直接调控作用;光遗传学操控和药理学检测结合膜片钳记录探索LC-VLPO环路功能的作用机制。通过本研究以期为临床治疗睡眠障碍相关疾病和新药研发提供理论基础,也对将来完善睡眠-觉醒神经网络工作机制提供支撑证据。



图1. LC脑区的NA能神经元参与觉醒调节
早期研究表明,LC脑区神经元相比于睡眠时期在觉醒时期放电明显增加,而LC是NA能神经元聚集分布的脑区,为了验证这种放电状态的改变是否有NA能神经元的参与,在C57BL/6N小鼠的LC脑区注射TH特异性启动子装载Cre重组酶病毒与Cre依赖编码ChR2的腺相关病毒混合注射于单侧LC脑区,并在注射位点埋植光电极,皮层埋植脑电、肌电(图1 A, B)。在不同睡眠状态下脑电(EEG)波和肌电(EMG)波的特征分别为觉醒(wake)时EEG是高频低幅,EMG有较强的放电;NREM(非眼球快速运动)睡眠时EEG是低频高幅,EMG比较安静;REM睡眠时EEG和觉醒时相似都是高频低幅,但EMG和NREM睡眠时一致是很安静的状态(图1D)。经统计发现LC的大部分NA能神经元在觉醒时有更高的放电频率相比于睡眠时期(P < 0.001),而在NREM睡眠和REM睡眠之间的平均放电频率没有统计学差异(图1J, K)。

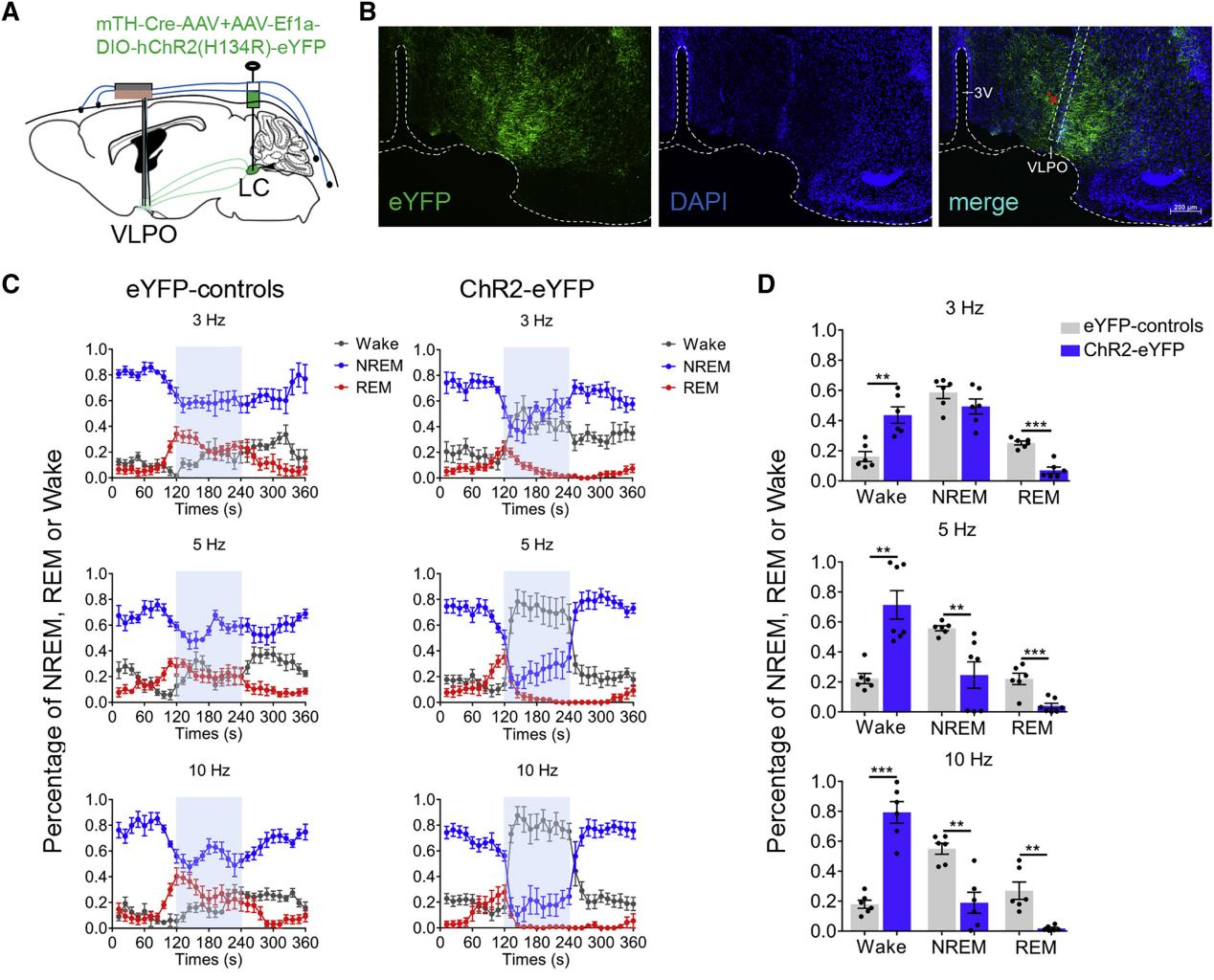
图2 激活NAergicLC-VLPO通路促进觉醒
为了确定LC-VLPO的NAergic通路对觉醒调控的作用,在自由活动的小鼠上通过光遗传学操控特异性激活VLPO脑区内来自LC的NAergic投射纤维,并同时记录EEG和EMG。将具有Cre依赖的AAV载体EF1α-DIO-hChR2-eYFP与TH-Cre-AAV病毒混合注射至单侧LC脑区中,并在同侧VLPO脑区植入光电极或光纤(图2A, B)。在白天,通过激光刺激(脉冲宽度:10 ms,频率:3 Hz,5 Hz和10 Hz,强度:3.5 mW)激活VLPO脑区中的NAergic纤维,诱导小鼠以频率依赖的方式从NREM睡眠和REM睡眠向觉醒转换,并在激光刺激期间维持觉醒(图2C)。在给光刺激时期,ChR2-eYFP组小鼠和eYFP对照组相比显著增加觉醒时间,减少NREM和REM睡眠时间(图2D)。

图3. LC-NA神经元抑制VLPO脑区的睡眠活跃神经元,激活觉醒活跃神经元促进觉醒
为了研究不同睡眠状态下VLPO神经元的放电情况,在LC-NA神经元特异性表达ChR2病毒小鼠的VLPO脑区植入光电极来记录神经元的放电(图 3A)。激活VLPO脑区的NAergic纤维时,发现VLPO神经元对光刺激有三种不同的反应(图3B,C)。检测这些不同反应的神经元在睡眠-觉醒周期中的放电变化,发现大多数被激光刺激兴奋的神经元(65.4%)在觉醒期间表现出更高的活性,被称为觉醒活跃神经元(wake-active neurons)(图3J),而被抑制的大部分神经元(79.4%)在睡眠期间更活跃被称为睡眠活跃神经元(sleep-avtive neurons)(图3K),不响应光的神经元的放电在不同睡眠-觉醒状态下没有明显的趋向性。以上的研究结果提示,NAergicLC-VLPO通路可以通过激活VLPO脑区的觉醒活跃神经元和抑制睡眠活跃神经元产生协同效应来促进觉醒。
最后,利用膜片钳记录结合药理学检测发现,LC-NA神经元对VLPO睡眠活跃神经元的抑制性反应是由α2受体介导,而NA诱导觉醒活跃神经元的兴奋性反应,则通过α1和β受体介导。

模式图:LC-VLPO的NAergic通路有重要的觉醒促进作用,通过作用于α2受体抑制VLPO脑区的睡眠活跃神经元,和作用于α1受体和β受体激活觉醒活跃神经元来协同完成。
安徽医科大学博士研究生梁悦与同济大学张玲教授课题组实验助理施伍为该论文的共同第一作者;论文其他作者包括张玲教授课题组的博士后向安峰和博士生胡丹丹;同济大学张玲教授与安徽医科大学王烈成教授为共同通讯作者。该研究受到国家自然科学基金以及同济大学附属第一康复医院科研启动基金的资助。

原文链接:https://pubmed.ncbi.nlm.nih.gov/34270948/
