8 年
手机商铺
入驻年限:8 年
枢先生
湖北 武汉市 江夏区
抗体、试剂、细胞库 / 细胞培养、技术服务、耗材、实验室仪器 / 设备
生产厂商 经销商
公司新闻/正文
683 人阅读发布时间:2024-03-04 13:30
疼痛是一个重大的公共卫生问题,严重影响病人生活质量。阿一片类镇痛药如吗一啡仍然是治疗疼痛的最重要药物。长时间使用阿一片类镇痛药可导致镇痛耐受(analgesic tolerance),表现为在固定药物剂量下镇痛效果的持续下降;以及阿一片类药物诱导的痛觉过敏(mopioid-induced hyperalgesia, MIH)。
2022年12月,中山大学肿瘤防治中心欧阳汉栋医生、黄婉医生与中山大学孙逸仙纪念医院麻醉科白晓晖医生合作,在Journal of Neuroinflammation上发表了文章“The YTHDF1-TRAF6 pathway regulates the neuroinflammatory response and contributes to morphine tolerance and hyperalgesia in the periaqueductal gray”,揭示了中脑导水管周围灰质腹外侧区(ventrolateral periaqueductal gray,vlPAG)m6A甲基化识别蛋白YTHDF1通过促进TNF-α受体相关因子6(TRAF6)的表达,在吗一啡耐受和MIH形成中的神经炎症反应中起到重要作用。研究者通过YTHDF1flox/flox小鼠和C57/BL6小鼠发现,在吗一啡镇痛耐受和痛觉过敏的模型中,小鼠vlPAG的YTHDF1、TRAF6和炎症相关因子IL-1β、IL-6、TNF-α、NF-κB的表达水平均明显增高,TRAF6的表达水平受到YTDHF1的介导的m6A甲基化修饰的调控。

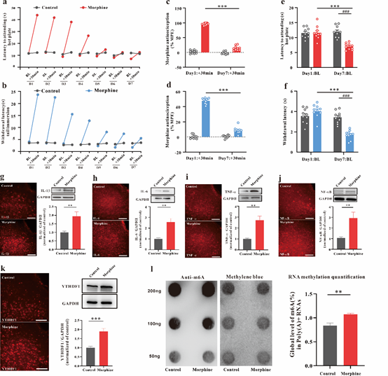
1. 长期使用吗一啡治疗诱导炎症反应增加vlPAG m6A甲基化
为探讨m6A甲基化是否影响长期使用吗一啡治疗中vlPAG的炎症反应,研究人员检测了吗一啡镇痛耐受和MIH模型中vlPAG的YTHDF1、炎症相关因子水平和m6A甲基化修饰水平。结果显示,长期使用吗一啡的小鼠出现吗一啡耐受和MIH的现象,YTHDF1蛋白表达、炎症相关因子IL-1β、IL-6、TNF-α、NF-κB和m6A甲基化修饰水平在吗一啡耐受和痛觉过敏形成均显著上调。

图1. 长期使用吗一啡治疗诱导炎症反应并上调vlPAG m6A甲基化
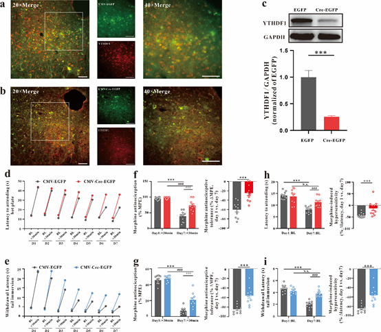
2. vlPAG中YTHDF1的表达介导镇痛耐受和MIH
下一步研究人员探讨了YTHDF1在吗一啡诱导的镇痛耐受和MIH中的作用。通过脑立体定位在C57/BL6小鼠vlPAG注射YTHDF1-shRNA降低YTHDF1的表达,在YTHDF1flox/flox基因鼠vlPAG脑区注射AAV-CMV-Cre降低YTHDF1的表达,采用热板实验和浸尾实验发现,两种小鼠的吗一啡镇痛耐受和MIH现象均得到有效缓解。

图2. 敲低vlPAG中YTHDF1的表达缓解小鼠的吗一啡镇痛耐受和MIH
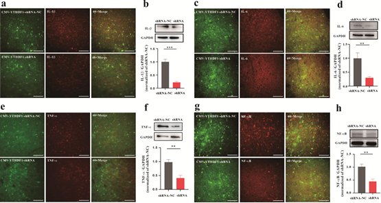
3. YTHDF1调节小鼠vlPAG中吗一啡诱导的炎症反应
为了研究YTHDF1在吗一啡镇痛耐受和MIH中是否降低了炎症反应,研究人员敲除了野生型小鼠和YTHDF1flox/flox基因鼠vlPAG脑区YTHDF1,免疫组化和western blotting结果显示,抑制vlPAG脑区YTHDF1显著缓解了吗一啡镇痛耐受引起的IL-1β、IL-6、TNF-α、NF-κB的表达上调。

图3. YTHDF1调节小鼠vlPAG中吗一啡诱导的炎症反应
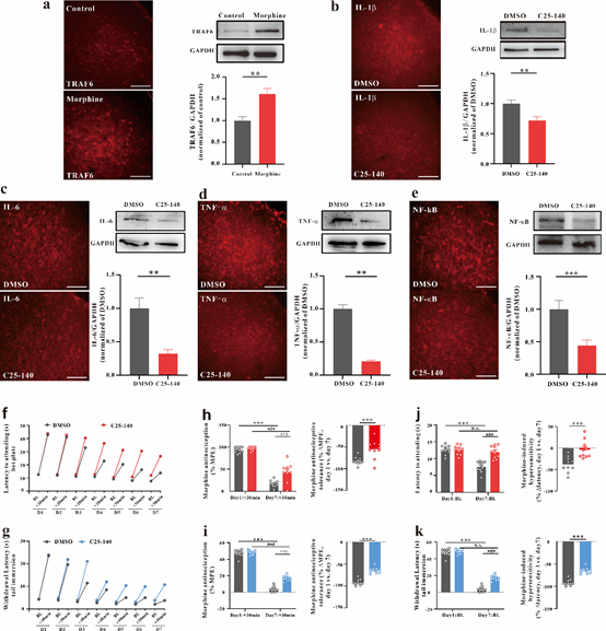
4. vlPAG中TRAF6参与吗一啡镇痛耐受和MIH
TRAF6在吗一啡诱导的脊髓耐受和痛觉过敏中是一个重要的信号转导通路。研究人员进一步验证了小鼠vlPAG中TRAF6是否参与吗一啡镇痛耐受和MIH。结果显示,TRAF6抑制剂C25-140有效减少吗一啡引起的炎性因子的释放,缓解吗一啡介导的吗一啡耐受和MIH。

图4. 小鼠vlPAG中TRAF6参与吗一啡镇痛耐受和MIH
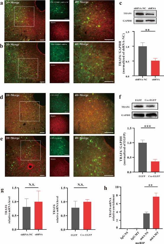
5. YTHDF1调节吗一啡镇痛耐受和MIH过程中小鼠vlPAG的TRAF6表达
为确定YTHDF1/TRAF6通路是否在吗一啡镇痛耐受模型中起重要作用,作者敲低野生型小鼠和YTHDF1flox/flox小鼠vlPAG中的YTHDF1,结果发现,敲低YTHDF1减少TRAF6的蛋白表达量,TRAF6的mRNA水平并没有明显变化。m6A-IP qPCR检测结果发现,吗一啡镇痛耐受模型中TRAF6 mRNA的m6A水平显著升高。

图5. YTHDF1在吗一啡镇痛耐受和MIH中调节vlPAG中TRAF6的表达
综上所述,作者提出YTHDF1调节吗一啡镇痛耐受中TRAF6的表达,其可能的调控机制是YTHDF1通过识别TRAF6 mRNA的m6A修饰位点,促进下游靶基因(炎症相关因子IL-1β、IL-6、TNF-α、NF-κB)翻译,导致吗一啡耐受和MIH。本文的研究意义在于为吗一啡耐受和吗一啡诱导的痛觉过敏的机制提供新的见解。
中山大学肿瘤防治中心麻醉科欧阳汉栋医生、张建兴、迟冬梅医生为本文共同第一作者。中山大学孙逸仙纪念医院麻醉科白晓晖医生、中山大学肿瘤防治中心麻醉科黄婉医生和黄静秀医生为文章的共同通讯作者。项目得到了国家自然科学基金的资助,感谢中山大学肿瘤防治中心徐瑞华教授、鞠怀强教授赠予的YTHDF1flox/flox小鼠。文中用到的病毒以及YTHDF1-shRNA均由枢密公司构建生产。

本文使用的来自枢密科技的病毒产品,列表如下:

更多产品可咨询我们!
