8 年
手机商铺
入驻年限:8 年
枢先生
湖北 武汉市 江夏区
抗体、试剂、细胞库 / 细胞培养、技术服务、耗材、实验室仪器 / 设备
生产厂商 经销商
公司新闻/正文
4872 人阅读发布时间:2023-06-13 14:10

研究思路与方法
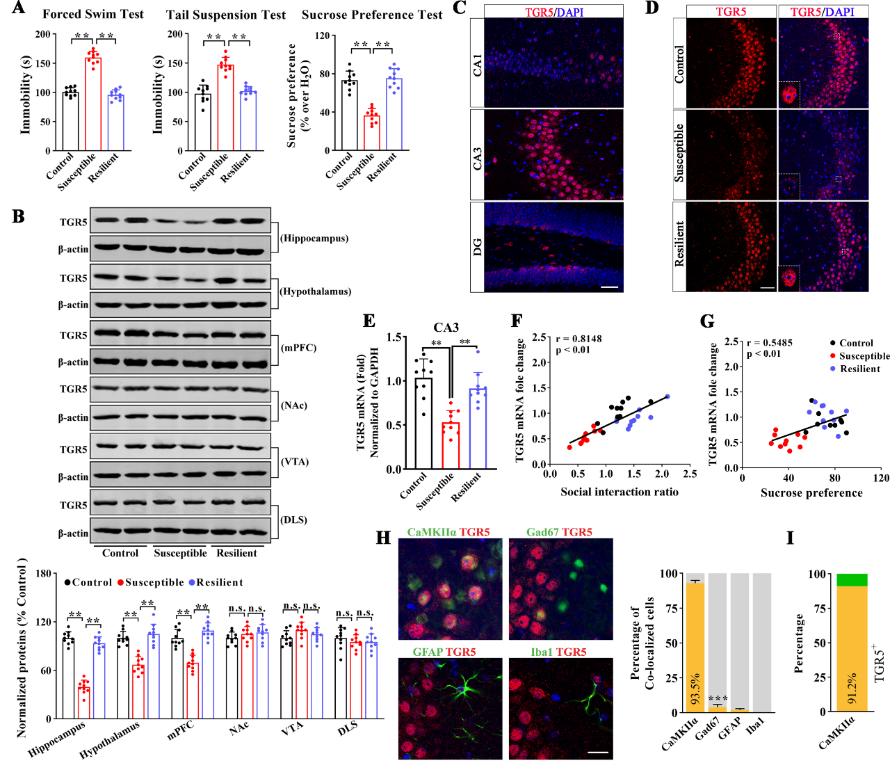
课题组首先发现,慢性社会挫败应激(CSDS)与慢性束缚应激(CRS)这两种经典抑郁模型在诱发C57BL/6J小鼠抑郁样行为的同时,皆显著降低了海马CA3椎体神经元上TGR5的蛋白与mRNA表达水平,其下降水平与抑郁症的严重程度呈正相关(图1)。这初步表明海马CA3椎体神经元上TGR5蛋白可能参与慢性应激诱发抑郁症的过程。

图1. 慢性应激对中枢TGR5的影响
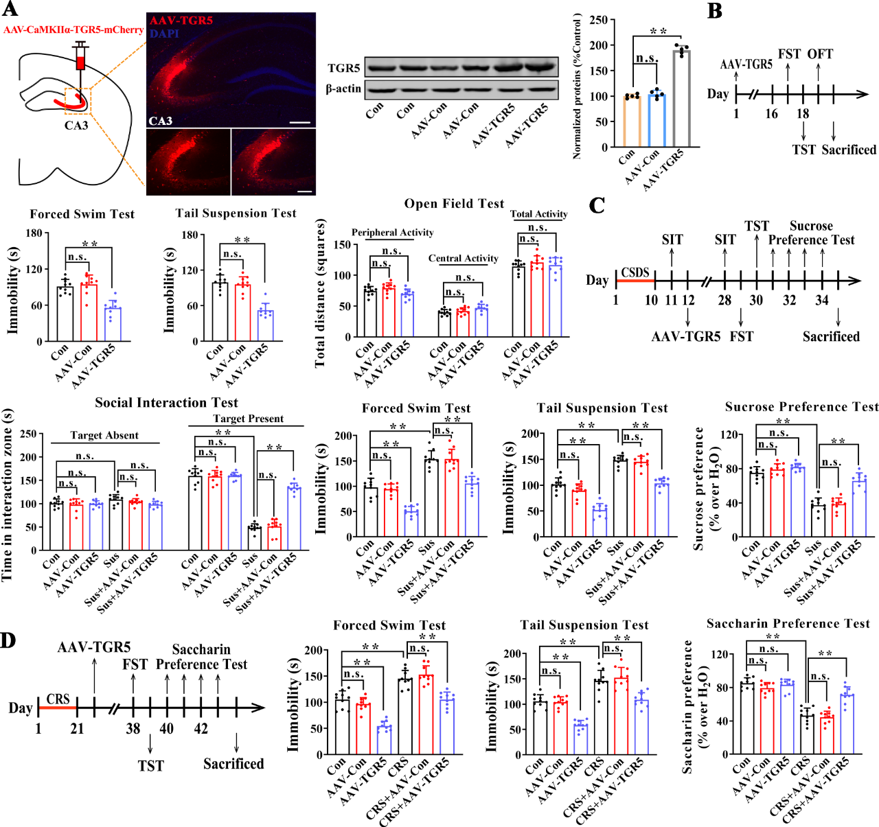
第二步,课题组使用AAV-CaMKIIα-TGR5-mCherry(TGR5过表达腺相关病毒)来阻止CSDS与CRS模型诱发的海马CA3椎体神经元上TGR5水平的降低。相关行为学测试表明,AAV-TGR5过表达CA3椎体神经元上 的TGR5显著逆转了CSDS与CRS应激导致的小鼠快感缺乏、绝望无助、社交恐惧等抑郁样行为,且不影响自主活动性(图2);进一步使用AAV-CaMKIIα-GCaMP6s(特异性在椎体神经元上表达钙离子指示剂GCaMP6s;武汉枢密脑科学技术有限公司提供) 对CA3椎体神经元活性进行检测,结果显示AAV-TGR5过表达CA3椎体神经元上TGR5显著逆转CSDS引起的CA3椎体神经元活性降低。这直接证实以CA3 TGR5为干扰靶点可发挥抗抑郁效应。

图2. 过表达CA3椎体神经元上TGR5产生抗抑郁效应

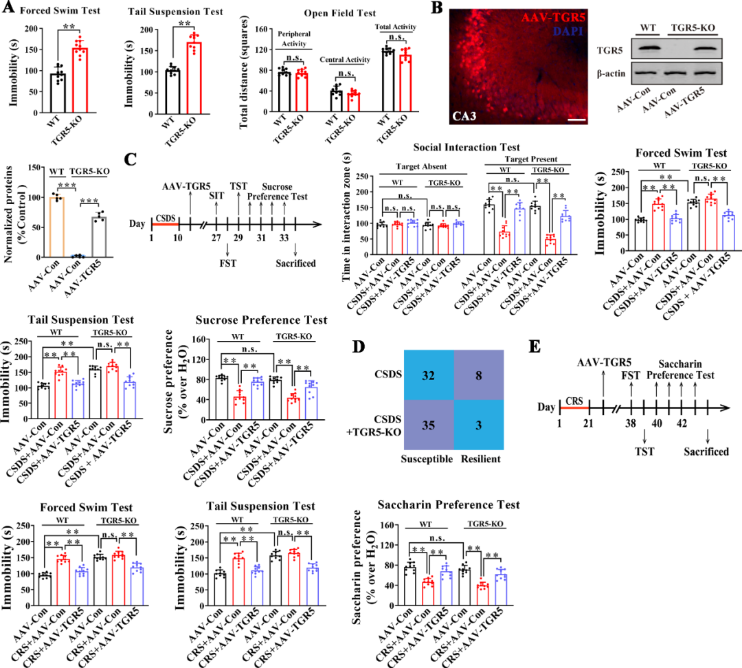
图3. 敲除或者沉默干扰CA3 TGR5加速抑郁效应产生
第四步,课题组使用药理学激动剂INT-777(TGR5特异性激动剂)来阻止CSDS与CRS应激诱发的CA3 TGR5水平降低。相关行为学测试表明,过表达CA3 TGR5显著逆转了CSDS与CRS应激导致的小鼠抑郁样行为。联合使用INT-777和硝苯地平(L-型钙离子通道阻断剂)发现TGR5通过活化L-型钙通道增加CA3椎体神经元活性。进一步使用化学遗传药物(AAV-CaMKIIα-hM4Di-mCherry;武汉枢密脑科学技术有限公司提供)降低CA3椎体神经元活性,亦发现INT-777抗抑郁作用消失。这表明CA3 TGR5正是通过增强CA3椎体神经元活性来影响抑郁症。
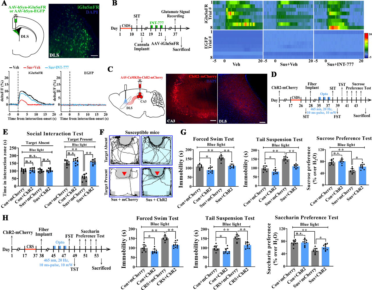
第五步,课题组使用AAV-hSyn-iGluSnFR(A184s)(谷氨酸离子探针;武汉枢密脑科学技术有限公司提供)对CA3重要的下游脑区DLS谷氨酸浓度进行检测,结果显示使用AAV-TGR5或者INT-777上调 CA3椎体神经元上TGR5能显著逆转CSDS应激引起的DLS谷氨酸浓度降低。进一步使用光遗传学和化学遗传学技术发现抑制或者激活CA3→DLS环路双向调控小鼠抑郁样行为,然而激活CA3到其他脑区的投射不改变抑郁样行为(图4)。这表明CA3→DLS环路可能参与了TGR5的抗抑郁作用,且是其下游机制。

图4. 上调TGR5增强CA3→DLS的神经传输且导致抗抑郁效应产生
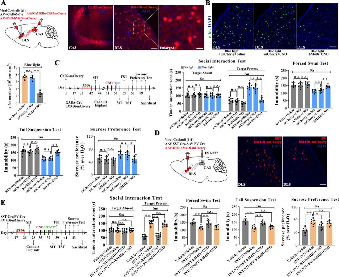
第六步,因为DLS中主要由抑制性的GABA能神经元组成,所以DLS中的GABA能神经元很可能介导了CA3→DLS环路的抗抑郁效应。因此AAV-CaMKIIα-ChR2-mCherry被注射进入CSDS与CRS应激小鼠的CA3中,AAV-GAD67-Cre和AAV-EF1α-DIO-hM4Di-mCherry被混合注射进入同一只小鼠的DLS中,分别用来激活CA3→DLS的环路和抑制DLS中GABA能神经元活性。行为学检测发现化学遗传学技术抑制DLSGABA能神经元可阻断由光刺激CA3→DLS环路产生的抗抑郁效应,提示了DLS中GABA神经元参与介导CA3椎体神经元抗抑郁效应。由于GABA能神经元亚型的多样性,课题组进一步探究了DLS中SST(生长素抑制素)和PV(小清白蛋白)阳性GABA能神经元(GABA能神经元两种主要亚型)参与抗抑郁作用的不同机制。借助AAV-SST-Cre或AAV-PV-Cre病毒和AAV-EF1α-DIO-hM3Dq-mCherry化学遗传药物发现激活DLS中SST而不是PV阳性神经元具有抗抑郁效应。
最后,AAV-PV-Cre或AAV-SST-Cre分别与AAV-EF1a-DIO-hM4Di-mCherry被混合注射CSDS与CRS应激小鼠的DLS中,INT-777被注射进入同一只小鼠的CA3中,分别用来抑制DLS中SST或PV阳性神经元和激活CA3椎体神经元上TGR5。行为学检测发现化学遗传学技术抑制DLS的SST阳性神经元废除了INT-777的抗抑郁效应。这些结果提示了DLS的SST阳性神经元介导了CA3→DLS环路的抗抑郁效应,激活DLS中SST神经元是TGR5抗抑郁作用的必要条件。

图5. DLS的SST神经元介导CA3 TGR5及CA3→DLS的抗抑郁效应
研究结论
海马CA3 TGR5信号参与抑郁症过程,并证明了CA3 TGR5是一个十分有效的新型抗抑郁靶点,TGR5激动剂可能具有抗抑郁作用。此研究具有显著临床价值与意义,同时拓展了对抑郁症病理机制的研究认识,并首次提供了CA3→DLS环路参与抑郁症病理过程的证据。
参考文献:
Wang H, Tan YZ, Mu RH, Tang SS, Liu X, Xing SY, Long Y, Yuan DH, Hong H, (2020). Takeda G-Protein-Coupled Receptor 5 Modulates Depression-Like Behaviors Via Hippocampal CA3 Pyramidal Neurons Afferent to Dorsolateral Septum. Biological Psychiatry.
图片来源:Biological Psychiatry
原文链接:https://doi.org/10.1016/j.biopsych.2020.11.018
产品相关
PT-0017 AAV2/9-CaMKIIa-hM4Di-mCherry
PT-0108 AAV2/9-CaMKIIa-mCherry
PT-1140 AAV2/9-hSyn-iGluSnFR
PT-0241 AAV2/9-hSyn-EGFP
PT-0297 AAV2/9-CaMKIIa-ChR2(H134R)-mCherry
PT-0043 AAV2/9-EF1α-DIO-hM4Di-mCherry
PT-9942 AAV2/9-EF1α-DIO-hM3Dq-mCherry
PT-0110 AAV2/9-CaMKIIc-GCaMP6s
PT-0290 AAV2/9-CaMKIIo-EGFP
PT-0049 AAV2/9-CaMKIIc-hM3Dq-mCherry
PT-0009 AAV2/9-CaMKIIc-eNPHR3.0-mCherry
N/A CTB-488
相关产品(化学遗传部分)化学遗传激活
PT-0525 rAAV-CaMKIIa-hM3D(Gq)-EGFP
PT-0152 rAAV-hSyn-hM3D(Gq)-EGFP
PT-1144 rAAV-CaMKIIa -DIO-hM3D(Gq)-mCherry
PT-0019 rAAV-hSyn-DIO-hM3D(Gq)-mCherry
PT-0816 rAAV-EF1α-DIO-hM3D(Gq)-EYFP
PT-0160 rAAV-nEF1a-fDIO-hM3D(Gq)-EGFP
化学遗传抑制
PT-0524 rAAV-CaMKIIa-hM4D(Gi)-EGFP
PT-0153 rAAV-hSyn-hM4D(Gi)-EGFP
PT-1143 rAAV-CaMKIIa-DIO-hM4D(Gi)-mCherry
PT-0020 rAAV-hSyn-DIO-hM4D(Gi)-mCherry
PT-0815 rAAV-EF1α-DIO-hM4D(Gi)-EYFP
PT-0159 rAAV-nEF1a-fDIO-hM4D(Gi)-EGFP

公司相关业务:基因编辑(敲入、敲除、点突变、敲低、过表达、干扰等)、行为学小鼠模型构建、干细胞诱导分化、神经示踪、整包服务等。
官网: www. brainvta. ltd