8 年
手机商铺
入驻年限:8 年
枢先生
湖北 武汉市 江夏区
抗体、试剂、细胞库 / 细胞培养、技术服务、耗材、实验室仪器 / 设备
生产厂商 经销商
公司新闻/正文
341 人阅读发布时间:2023-06-12 17:08
神经肿瘤是神经系统最主要的疾患之一,包括原发性颅内肿瘤和转移性肿瘤两大类。胶质瘤是颅内最常见原发肿瘤,也是治疗最为困难的恶性肿瘤之一。转移瘤的原发部位依转移频率依次为肺、乳腺、胃肠和泌尿系统。
缺乏特异性靶向分子、血脑屏障的存在、肿瘤异质性、化疗药物抗性、肿瘤干细胞的存在以及独特的颅内环境是神经肿瘤研究面临的几项巨大挑战。分子靶向治疗、基因治疗和免疫治疗等新方法对晚期恶性脑胶质瘤患者的生存时间并没有显著的改善,恶性脑胶质瘤仍然是免疫治疗的“沙漠”。目前,溶瘤病毒疗法是被寄予厚望的一种神经肿瘤治疗方法,已有十余种溶瘤病毒已进入或即将进入临床实验。
研究案例
数据节选:
1. E-钙粘蛋白过表达抑制NK细胞的细胞杀伤作用
原代NK细胞杀伤实验证实,E-钙粘蛋白在三种GMB细胞系和一种来自病人的肿瘤细胞中的过表达抑制了NK细胞的抗病毒活性(a,b);
流式细胞术证实,E-钙粘蛋白过表达可使流式分选的KLRG+阳性NK细胞群的CD107a表达降低(c,d),IFN- γ分泌减少(e),从而抑制了NK细胞的抗病毒活性。

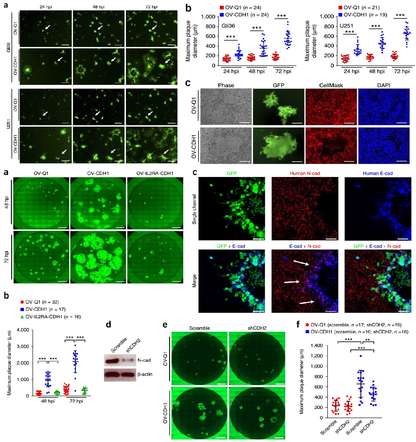
2. E-钙粘蛋白过表达加速病毒的感染和传播能力
病毒蚀斑实验证实,经E-钙粘蛋白抗体中和或IDH基因突变后,病毒的感染和传播能力降低。

图4. E-钙粘蛋白过表达加速病毒的感染和传播能力
3. E-钙粘蛋白的过表达能提高荷瘤鼠的存活率
三种脑立体定位注射的原位肿瘤模型均证实,E-钙粘蛋白的过表达能提高荷瘤鼠的存活率。

图5. E-钙粘蛋白的过表达能提高荷瘤鼠的存活率
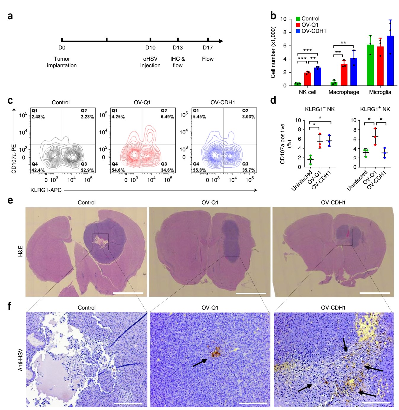
4. E-钙粘蛋白的过表达增加NK细胞浸润,抑制NK细胞的抗病毒能力,促进病毒传播和增殖
从溶瘤病毒处理后的荷瘤动物脑部提取免疫细胞,流式细胞术证实,E-钙粘蛋白的过表达增加了NK细胞浸润(b),抑制了 NK细胞的抗病毒能力(c,d),促进了病毒传播和增殖(e,f)。

图6. E-钙粘蛋白的过表达增加NK细胞浸润,抑制NK细胞的抗病毒能力,促进病毒传播和增殖
如有相关实验需求,或了解更多产品服务,欢迎扫码咨询我们!
