8 年
手机商铺
入驻年限:8 年
枢先生
湖北 武汉市 江夏区
抗体、试剂、细胞库 / 细胞培养、技术服务、耗材、实验室仪器 / 设备
生产厂商 经销商
公司新闻/正文
435 人阅读发布时间:2023-06-12 17:09
肿瘤代谢
任何一种生命活动,都离不开相应的物质与能量基础。
肿瘤细胞的代谢是与正常细胞不同的,早在1924年,Otto Warburg发现,相较于正常细胞,肿瘤细胞摄取葡萄糖的速率更高,并且更倾向于糖酵解途径,将葡萄糖代谢为乳酸分泌到细胞外。
肿瘤转移、血管生成、耐药、免疫逃逸、凋亡抑制等生物学特性都与其代谢息息相关。控制肿瘤细胞的某些代谢途径,就有可能阻断相应的恶性表型。
靶向肿瘤代谢成为抗肿瘤新药研发领域备受关注的研究方向之一。靶向异柠檬酸脱氢酶(Isocitrate dehydrogenase,IDH)突变的抑制剂已经分别于2017年和2019年被美国FDA批准用于携带有IDH2和IDH1突变的急性髓性白血病的治疗。
基础研究服务
酶学
酶活检测
酶浓度检测
代谢相关检测
糖酵解(代谢中间产物,激酶检测)
柠檬酸循环(代谢中间产物,激酶检测)
氧化磷酸化(线粒体呼吸链活性检测,线粒体膜电位检测)
蛋白质代谢(泛素化检测,免疫学实验)
脂类代谢(胆固醇,脂肪酸,甘油三酯总量检测)
核酸代谢(ATP检测,ADP检测)
细胞内活性氧检测
葡萄糖摄取检测(荧光法、比色法)
代谢基因缺陷肿瘤细胞系(定制)
研究案例

数据节选
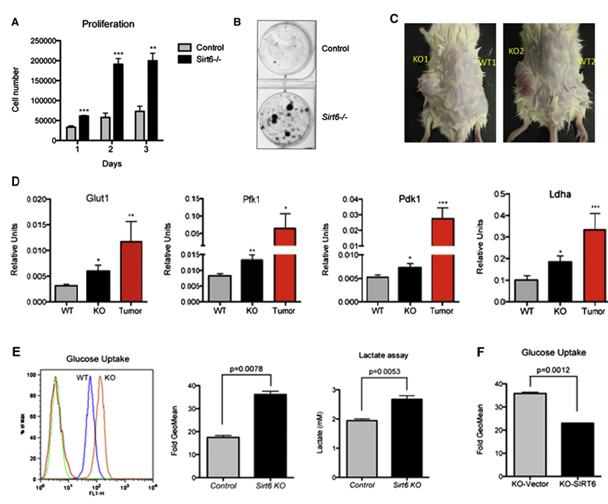
1.SIRT6缺陷MEF细胞产生致瘤性,且促进有氧糖酵解。
SIRT6基因功能缺失:基因敲除(knock out,KO)
细胞功能验证:细胞计数/克隆形成实验证明SIRT6-KO细胞增殖能力升高。
动物实验验证:皮下成瘤实验证明SIRT6-KO的MEF细胞具有成瘤性。
分子水平检测:RT-qPCR证明SIRT6-KO细胞以及其在皮下形成的肿瘤组织有氧糖酵解相关基因表达明显上调。
代谢检测:葡萄糖摄取实验及乳酸检测实验证明SIRT6-KO细胞糖酵解水平升高。

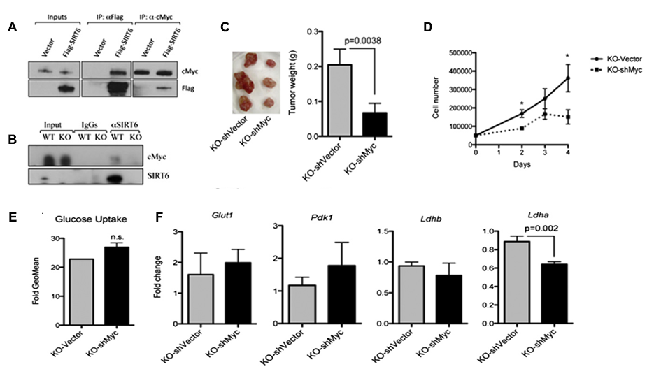
2.SIRT6缺陷导致细胞癌变依赖于糖酵解
PDK1功能缺失:利用shRNA沉默PDK1表达。
细胞功能验证:细胞计数/克隆形成实验证明SIRT6-KO同时沉默PDK-1抑制细胞增殖;Annexin-V-PI细胞凋亡实验证明SIRT6-KO同时沉默PDK-1明显降低细胞在葡萄糖饥饿情况下的凋亡率。
动物实验验证:皮下成瘤实验证明SIRT6-KO同时沉默PDK-1明显减小肿瘤体积。

3.SIRT6通过抑制MYC转录活性而调控细胞增殖
分子互作:免疫共沉淀实验证明SIRT6与MYC蛋白相互作用
MYC功能缺失:利用shRNA沉默MYC表达
细胞功能验证:细胞计数实验证明SIRT6-KO同时沉默MYC抑制细胞增殖。
动物实验验证:皮下成瘤实验证明SIRT6-KO同时沉默MYC明显减小肿瘤体积。
代谢检测:葡萄糖摄取实验及RT-qPCR证明SIRT6-KO同时沉默MYC并不明显影响细胞糖酵解。

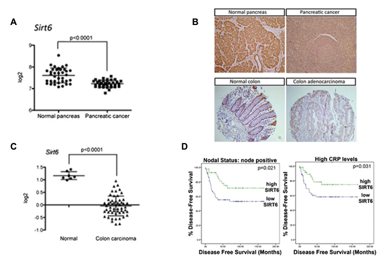
4. 临床样本验证
临床数据统计以及免疫组化结果显示胰腺癌、结肠癌患者SIRT6表达量较正常人低,且SIRT6表达低的患者生存率相对低。

如有相关实验需求,或了解更多产品服务,欢迎扫码咨询我们!
