武汉枢密脑科学技术有限公司品牌商

8

手机商铺

qrcode
商家活跃:
产品热度:
  • NaN
  • 0.09999999999999964
  • 0.09999999999999964
  • 1.0999999999999996
  • 0.09999999999999964
神经示踪逆向跨单突触病毒RV-EnVA-△G-dsRed
¥10080 - 20180
品牌商

武汉枢密脑科学技术有限公司

入驻年限:8

  • 联系人:

    枢先生

  • 所在地区:

    湖北 武汉市 江夏区

  • 业务范围:

    抗体、试剂、细胞库 / 细胞培养、技术服务、耗材、实验室仪器 / 设备

  • 经营模式:

    生产厂商 经销商

在线沟通

公司新闻/正文

【客户文章】Neuron|中科院发现编码同类雄性特征的神经机制

373 人阅读发布时间:2023-06-14 11:14

        攻击行为对于动物个体争夺资源,保护领地至关重要。在行为产生之前,动物个体接收多种感知觉信息用于判断输出行为。以往的研究表明,小鼠的攻击行为非常依赖嗅觉信息的引导,而大量的研究发现下丘脑对于攻击行为有关键的调控作用。不过在生理条件下,下丘脑接收整合嗅觉信息并输出攻击行为的神经环路并不清楚。
新闻图片1

        2020年9月21日,中国科学院神经科学研究所许晓鸿研究组在Neuron期刊发表论文揭示了下丘脑腹侧乳头体前核(ventral premammillary nucleus , PMv)中表达多巴胺转运体(dopamine transporter, DAT+)的神经元接收嗅觉信息并调控雄鼠之间攻击行为的神经机制。
新闻图片2
新闻图片3
        利用钙信号记录系统,研究者在DAT-cre雄鼠的PMv脑区注射DIO-GCaMP6s病毒。记录发现小鼠在嗅闻雄鼠尿液时,PMvDAT神经元反应异常强烈,而在嗅闻生理盐水时没有反应。说明PMvDAT神经元对于雄鼠尿液非常敏感。
新闻图片4

        为了测试PMvDAT神经元对不同尿液的反应情况,研究人员收集了新出生小鼠,雌雄大鼠,两个品系的雄鼠,雌鼠和去势雄鼠的尿液用于实验。结果发现PMvDAT神经元对于雄鼠尿液反应远大于其他尿液样本,说明PMvDAT神经元对于雄鼠尿液反应较为特异。
新闻图片5
新闻图片6
新闻图片7
新闻图片8

        为了进一步验证PMvDAT神经元是否与雄鼠尿液有关的行为有联系,研究人员利用DIO-hM4d病毒抑制DAT阳性细胞。结果显示,当DAT阳性细胞被抑制后,实验的雄鼠对于雄鼠尿液的偏好消失,并且攻击行为显著降低。而作为对照,抑制并没有改变雄鼠对于雌鼠尿液的偏好。由此说明DAT阳性细胞对于雄鼠尿液偏好和攻击行为是必需的。
新闻图片9

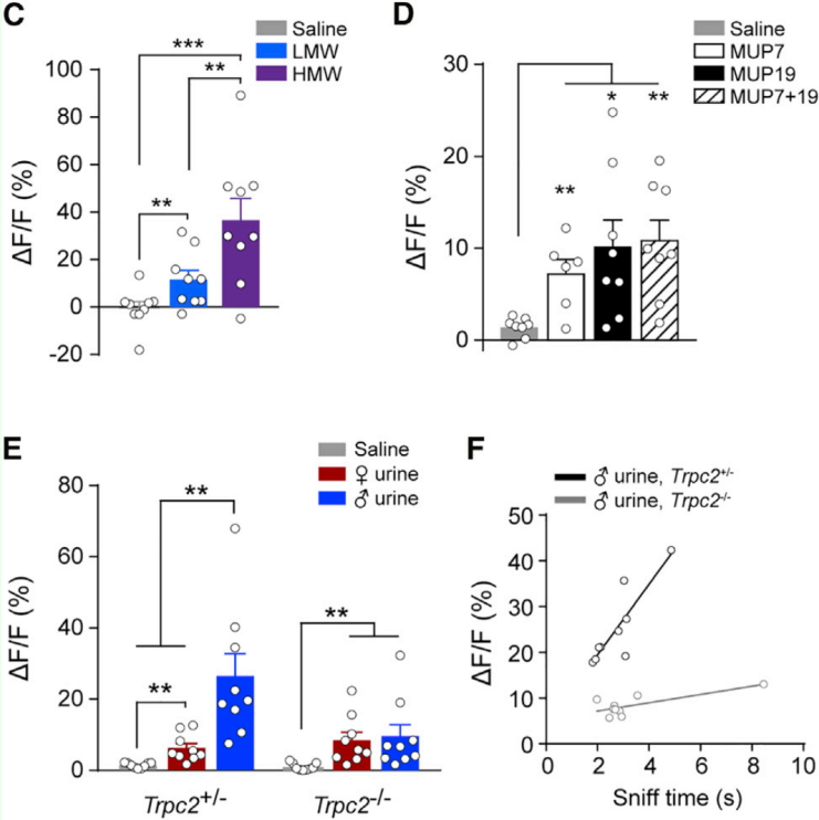
        随后,研究人员探寻雄鼠尿液当中能引起PMvDAT神经元反应的物质。他们发现高质量的蛋白混合物比低质量混合物更能引起神经元的反应。进一步研究发现高质量混合物中主要是由尿蛋白引起这群神经元的反应。当研究人员把小鼠VNO(vomeronasal organ) 细胞的trpc2基因敲除之后,PMvDAT神经元对于雄鼠尿液的敏感性显著降低,说明这些神经元对雄鼠尿液的反应依赖VNO的作用。
新闻图片10
新闻图片11

        为了寻找PMvDAT神经元的信号来源,研究人员利用伪狂犬病毒(Rabies virus, RV)进行神经元逆向追踪。发现传递嗅觉信号的两个脑区(BNST&MeA)均有细胞被标记,但是BNST区神经元数目显著高于MeA。
新闻图片12
新闻图片13
        通过在BNST注射GCaMP6s病毒,记录BNST细胞在嗅闻尿液时反应,结果发现BNST对雌雄尿液均有反应。证明BNST可以对尿液信息起反应。为了验证BNST是传递雄鼠尿液信号到PMvDAT的上游,研究者在BNST注射hM4d病毒,同时在PMv注射DIO-GCaMP6s病毒做信号记录。当抑制BNST细胞活性时,PMvDAT神经元对雄鼠尿液反应显著降低而对雌鼠尿液反应没有明显变化。说明BNST是传递雄鼠尿液信号到PMvDAT的上游脑区。

 总结:研究利用钙记录,病毒示踪,化学遗传等手段,揭示了下丘脑PMvDAT神经元编码嗅觉信息并调控雄性小鼠攻击行为的环路机制,为进一步研究大脑调控攻击行为的神经机制提供了新的理解。
新闻图片14

更多产品相关:
新闻图片15

如有相关需求,或了解更多产品服务,欢迎扫码咨询我们!
新闻图片16

 

上一篇

用于制备乙肝动物模型的【rAAV8-1.3xHBV】

下一篇

研究新冠 S 蛋白与 ACE2 受体作用的重组假病毒载体和细胞模型 —助力新冠药物开发和中和抗体评估

更多资讯

我的询价