8 年
手机商铺
入驻年限:8 年
枢先生
湖北 武汉市 江夏区
抗体、试剂、细胞库 / 细胞培养、技术服务、耗材、实验室仪器 / 设备
生产厂商 经销商
公司新闻/正文
2526 人阅读发布时间:2023-06-12 17:06



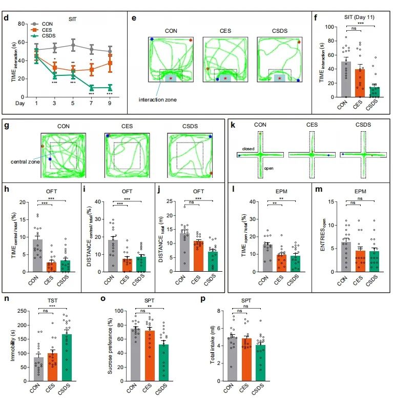
图1. CES诱导焦虑样行为和短暂的社交功能障碍,但不造成抑郁样行为
2.VTADA神经元活性调节CES诱导的焦虑样行为
在急性情绪应激后,通过免疫荧光检测VTA脑区的神经元活性,结果显示急性情绪应激导致VTA脑区c-fos阳性神经元数量显著增加。随后研究人员通过在体电生理记录结合光纤钙成像技术,发现CES模型小鼠的VTADA神经元活性显著升高,并且CES模型小鼠在天然致焦虑环境(即高架十字迷宫的开放臂)中的VTADA神经元活性更高。化学遗传激活VTADA神经元活性可直接诱导小鼠的焦虑样行为,而化学遗传抑制VTADA神经元活性则可促进CES模型小鼠焦虑样行为的恢复。

图2. 化学遗传抑制VTADA神经元促进CES诱导焦虑样行为的恢复
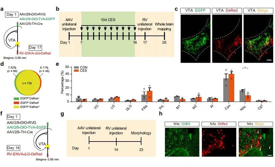
3.VTADA神经元接受NAcGABA神经元的单突触输入
使用狂犬病毒示踪技术寻找调控VTADA神经元的上游神经元,发现CES模型小鼠伏隔核(NAc)脑区的GABA能神经元(NAcGABA)投射到VTADA神经元的抑制性输入减少。进一步使用位置同步在体钙成像技术发现CES模型小鼠中接受NAc脑区投射的VTADA神经元在天然致焦虑环境中的活性显著升高,这说明NAc→VTA神经环路参与CES诱导的焦虑样行为。


图3. VTADA神经元接受NAcGABA神经元的单突触输入
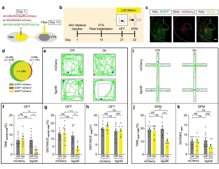
4.NAcGABA→VTADA神经环路调控CES诱导的焦虑样行为
为了验证是否是由于NAc的GABA能神经元输入减少上调VTA的DA神经元的活性诱导焦虑样行为。研究人员光遗传抑制NAc脑区投射至VTADA神经元的GABA能神经元,发现抑制该神经环路可显著增加正常小鼠的焦虑样行为,而光遗传激活NAc脑区投射至VTADA神经元的GABA能神经元则可逆转CES诱导的焦虑样行为。

图4. 光遗传抑制NAc→VTA环路可模拟CES诱导的焦虑样行为
结论
本文研究人员通过构建新的慢性情绪应激动物模型,并运用病毒示踪技术结合光纤钙成像技术、光遗传学和化学遗传学技术,揭示了慢性情绪应激诱导的焦虑样行为中的神经环路机制,不仅为情绪应激障碍性疾病的研究提供了一个可靠的临床前动物模型,还为共情相关行为潜在的神经环路机制提供了新的研究思路。
田波教授多年来聚焦于解析多巴胺能神经元参与帕金森病和抑郁症发病的神经环路机制及分子机制,共在中外期刊上发表论文50余篇,以通讯作者或第一作者在Nature Cell Biology、Nature Communications、Gastroenterology、Movement Disorders等高影响因子期刊上发表研究论文。

本文使用的来自枢密科技的病毒产品列表如下:

更多产品可咨询我们!
