8 年
手机商铺
入驻年限:8 年
枢先生
湖北 武汉市 江夏区
抗体、试剂、细胞库 / 细胞培养、技术服务、耗材、实验室仪器 / 设备
生产厂商 经销商
公司新闻/正文
1909 人阅读发布时间:2023-06-12 17:05
2022年2月22日,华中科技大学武汉光电国家研究中心生物医学光子学功能实验室、Britton Chance生物医学光子学研究中心李向宁教授联合中国科学院院士、海南大学校长骆清铭教授在《Nature Communications》发表题为“Acetylcholine deficiency disrupts extratelencephalic projection neurons in the prefrontal cortex in a mouse model of Alzheimer’s disease”研究论文,本文中作者利用纤维光度法和光遗传学,发现5×FAD小鼠模型内侧前额叶皮质(mPFC)中ET神经元的神经活动减少导致物体识别记忆(ORM)缺陷。5×FAD小鼠mPFC中ET神经元的激活挽救了ORM损伤,野生型小鼠mPFC内ET神经元的抑制造成ORM表达受损。mPFC中投射到乳头上核的ET神经元是ORM表达所必需的。病毒示踪和体内记录显示,在5×FAD小鼠中,mPFC ET神经元从基底前脑接受的胆碱能输入较少。此外,激活mPFC中的胆碱能纤维挽救了5×FAD小鼠的ORM缺陷,而乙酰胆碱缺乏降低了mPFC中ET神经元对熟悉物体的反应。综上所述,本文研究结果揭示了5×FAD小鼠ORM损伤背后的神经机制。

结果
1.AD模型小鼠的物体识别记忆受损且ETmPFC神经元活性下降
研究人员首先将AD模型转基因小鼠(5×FAD小鼠)与Fezf2-CreER小鼠杂交构建出特异性靶向ETmPFC神经元的AD模型小鼠,光纤钙成像技术记录结合fMOST(荧光显微光学切片断层成像)技术监测mPFC脑区ET神经元在新物体识别(NOR)任务中的活性变化,结果发现与正常小鼠相比,AD模型小鼠ETmPFC神经元对NOR的反应性明显降低,并伴随AD模型小鼠物体识别记忆(ORM)的损害。使用光遗传学技术激活AD模型小鼠mPFC脑区的ET神经元可改善ORM障碍,表明mPFC脑区的ET神经元参与AD的短期记忆障碍进程。

图1. AD模型小鼠物体识别记忆受损且ETmPFC神经元活性降低
2.mPFC ET→SUM环路调控小鼠的物体识别记忆
通过病毒示踪技术结合c-fos免疫荧光标记技术,发现mPFC脑区ET神经元的下游脑区主要有下丘脑乳头上核区(SUM)、无名质(SI)和腹侧被盖区(VTA)。使用光遗传学技术激活ETmPFC神经元投射至SUM区的轴突末端可显著改善AD模型小鼠的物体识别记忆,激活ETmPFC神经元投射至VTA区的轴突末端可显著增加AD小鼠的运动距离,而激活ETmPFC神经元投射至SI区的轴突末端对小鼠的物体识别记忆和运动功能均无影响。

图2. 激活mPFCET→SUM环路改善AD模型小鼠的物体识别记忆
3.AD模型小鼠ETmPFC神经元的胆碱能输入减少
使用狂犬病毒示踪技术寻找能调控mPFC脑区ET神经元的上游神经元,发现AD模型小鼠中前脑基底斜角带核水平肢-大细胞核(HDB-MA)的胆碱能神经元投射到mPFC脑区ET神经元的兴奋性输入减少,并随着AD疾病的进展而加重。注射乙酰胆碱探针对mPFC脑区ET神经元的乙酰胆碱水平进行监测,发现AD模型小鼠ETmPFC神经元功能性乙酰胆碱表达不足。

图3. AD小鼠ETmPFC神经元的胆碱能输入减少
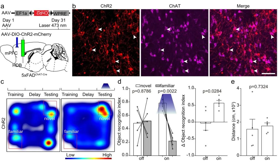
4.激活HDB-MAChAT→mPFC ET环路改善AD模型小鼠的物体识别记忆
使用光遗传学技术激活HDB脑区投射至ETmPFC神经元的胆碱能神经元可显著改善AD模型小鼠的物体识别记忆,而光遗传抑制HDB脑区投射至ETmPFC神经元的胆碱能神经元则会损害正常小鼠的物体识别记忆。最后研究人员利用化学遗传学技术结合光纤钙成像记录技术对HDB-MAChAT→mPFCET环路进行研究,得到的结果与光遗传学调控的结果一致。

图4. 激活HDB-MAChAT→mPFC ET环路增强小鼠的物体识别记忆
结论
本文研究人员运用病毒示踪技术结合荧光显微光学切片断层成像技术(fMOST)、光遗传学和化学遗传学技术,解析出mPFC脑区ET神经元在小鼠的物体识别记忆中的环路结构,揭示了HDB-MAChAT→mPFCET→SUM神经环路的激活对AD模型小鼠物体识别记忆的改善作用。本研究阐明一条新的内侧前额叶皮层环路在AD模型短期记忆中的作用机制,为AD相关记忆障碍的临床治疗提供了新的干预方向。
华中科技大学武汉光电国家研究中心生物医学光子学功能实验室、Britton Chance生物医学光子学研究中心李向宁教授,中国科学院院士、海南大学校长骆清铭教授为本文共同通讯作者,华科大孙庆涛博士与海南大学张建平博士后为共同第一作者。本研究得到了国家自然科学基金、CAMS医学创新基金等资助。
李向宁教授主要从事学习与记忆神经环路机制研究,生物组织特异标记与样本制备新技术与新方法研究。骆清铭院士在生物结构、功能及多分子事件信息获取方面做出了较系统的创新性成果。创建了具有亚微米体素分辨率的全脑显微光学切片断层成像(MOST)原理和技术,绘制出亚细胞分辨的小鼠全脑三维神经元联接图谱。建立的全脑介观图谱绘制体系已在脑科学研究中得到了应用,为研究神经元类型、神经环路和脑疾病模型等提供了重要手段。

