8 年
手机商铺
入驻年限:8 年
枢先生
湖北 武汉市 江夏区
抗体、试剂、细胞库 / 细胞培养、技术服务、耗材、实验室仪器 / 设备
生产厂商 经销商
公司新闻/正文
1878 人阅读发布时间:2023-06-13 13:43
撰文︱姚敏,常春起
责编︱王思珍
编辑︱杨彬伟
脑出血(intracerebral hemorrhage,ICH)有高发病率和死亡率。关于脑出血的研究,目前主要集中在ICH后原发部位的灰质损伤,较少关注大脑和脊髓的白质(white matter,WM)损伤,因此限制了治疗其新方法的发现探索[1]。硫酸软骨素蛋白多糖(chondroitin sulphate proteoglycans,CSPG)在脊髓横断伤、脑梗塞等中枢神经损伤后大量表达,与蛋白多糖受体PTPσ(protein tyrosine phosphatase-sigma)结合后抑制轴突再生。近期研究显示,小分子多肽ISP(intracellular sigma peptide)与CSPG竞争性结合PTPσ楔形结构区,改善神经炎症,促进轴突再生及再髓鞘化[2],但其在ICH中对炎症及白质的确切作用尚不清楚。
2022年8月,深圳大学医学部常春起与张健团队在Journal of Neuroinflammation上发表了题为“Modulation of the proteoglycan receptor PTPσ promotes white matter integrity and functional recovery after intracerebral hemorrhage stroke in mice”的研究论文,提出ISP可通过改善血肿周围炎症反应,增加白质完整性及髓鞘再生,促进ICH后神经功能恢复。姚敏(博士,第一作者)和方杰(硕士研究生)为论文主要完成者,常春起教授和张健教授为论文通讯作者。在此项研究中,作者发现,ICH后,ISP通过靶向PTPσ调节免疫炎症,提高WM的完整性和感觉运动功能恢复。ISP给药可显著降低大脑血肿周围和颈段脊髓背侧皮质脊髓束(cortical spinal tract,CST)的WM损伤,增加轴突髓鞘形成,促进神经功能恢复。体外研究也表明ISP抑制PTPσ通过调控Erk/CREB信号通路促进髓鞘形成。此外,蛋白组学结果显示ISP结合PTPσ调控多个分子信号通路,参与ICH后的炎症和神经再生过程。该研究为治疗脑出血提供新证据,具有重要的临床意义。

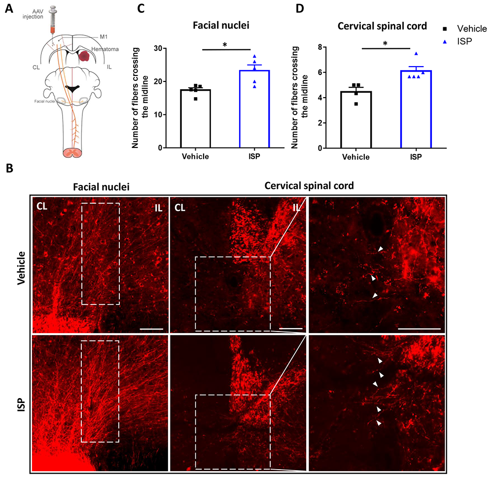
大脑纹状体血肿可引起长期的单侧感觉运动以及行为协调能力的缺陷。作者利用水平阶梯法和对称性实验,在小鼠ICH后的不同时间点(1、2、3、4、5、6、7、8周)验证了ISP靶向PTPσ能显著促进感觉运动功能的恢复(图1 a-e)。作者还利用冷痛试验验证小鼠前爪是否因ISP系统性用药引起痛敏反应。结果显示,在ICH后的不同时间点(1、4、8周),ISP的应用并未使小鼠前爪出现痛敏反应(图1 f, g)。不同的行为学实验结果表明,ISP治疗可促进脑出血后长期感觉运动行为恢复。

图1 ISP促进脑出血后长期感觉运动行为恢复(图源:Yao M et al., J Neuroinflammation, 2022)
脑出血后,血肿周围免疫炎症反应迅速,小胶质细胞激活并且分泌多种炎症因子,参与神经损伤与修复[3]。利用免疫荧光染色和免疫印记测试,作者发现,与vehicle组相比,ICH损伤后ISP的系统性用药能够显著减少小胶质细胞激活(图2 a, b)。并且,与Vehicle组相比,ISP的应用在ICH后的3、7、14天明显降低促炎因子TNF-α和IL-1β的表达,在5、7、14天明显增加抗炎因子IL-10和Arginase-1的表达(图2 c-f)。这些结果表明,ISP可以改善ICH后血肿周围区域的炎症反应。

图2 ISP抑制PTPσ改善炎症反应(图源:Yao M et al., J Neuroinflammation, 2022)
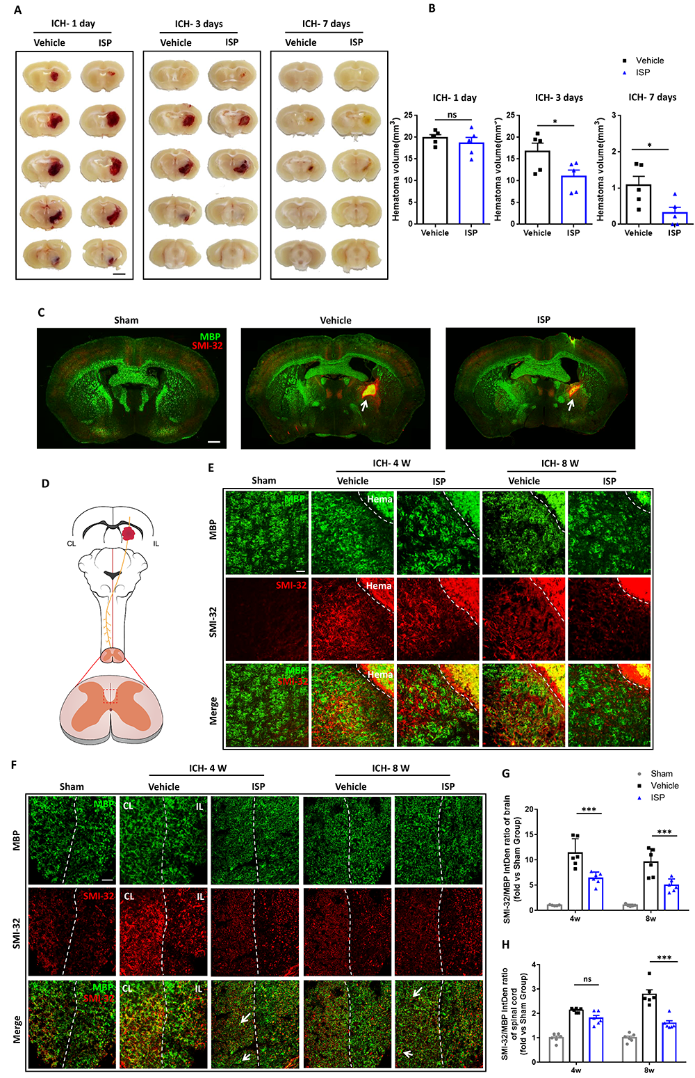
除免疫炎症改变之外,作者就ISP对血肿的作用,纹状体和颈段CST的白质完整性也进行了探讨。结果表明,与vehicle组相比,血肿在ISP治疗后的第3天和第7天明显减少(图3 a, b)。SMI32/MBP比值常用于评估轴突脱髓鞘化[4]。利用免疫荧光染色,作者分别在ICH损伤后的4周和8周,量化脑血肿周围和颈C5段脊髓背侧CST的SMI32/MBP比值。结果显示,相比于vehicle组,ISP组SMI32/MBP比值明显降低(图3 c-h)。并且,在8周时间点利用透射电镜对比了假手术组、vehicle组和ISP组的颈C5段背侧CST轴突髓鞘细节,结果显示ISP组髓鞘形态及厚度明显优于vehicle组(图4)。以上结果表明ISP治疗可持续减少脑出血引起的纹状体及脊髓背侧CST的退行性变化。







张健,博士,深圳大学医学部药学系教授,硕士生导师。在肿瘤干细胞免疫治疗机制、外周神经损伤再生、脑缺血、癫痫、焦虑抑郁、亨廷顿病、神经肌肉疾病、疼痛等信号转导机制及其诊疗、神经损伤再生、肿瘤干细胞免疫治疗机制等方面开展了系统深入的基础与应用研究,发表SCI论文100余篇。先后主持或参与了多项国家、省、市自然科学基金项目。
常春起,博士,深圳大学医学部生物医学工程学院教授,博士生导师。目前任深圳大学特聘教授,深圳大学神经系统疾病临床医学研究中心副主任,中国认知科学学会认知与类脑计算专委会委员,阿尔茨海默病防治协会人工智能专委会委员、广东省认知科学学会常务理事。以神经电生理、神经影像、神经调控、类脑模拟、人工智能等手段从事多物种、多模态、多尺度神经信息处理与解码及其在脑认知、脑疾病、脑机接口、类脑智能等方面的应用。主持国家自然科学基金面上项目、香港研究资助局项GRF项目、深圳市科创委重点项目、企业横向项目多项,作为核心/骨干成员参与国家重点研发计划、国家973计划、广东省创新团队、深圳市孔雀团队等。发表SCI学术论文100余篇。
本文使用的来自枢密科技的病毒产品如下:

更多产品可咨询我们!
我司可提供顺行跨突触示踪单纯疱疹病毒HSV、13次方滴度1型-Cre/Flp的AAV病毒及病毒脑立体定位注射服务。相关产品列表如下:


[1] D.A. Duricki, S. Drndarski, M. Bernanos, T. Wood, K. Bosch, Q. Chen, H.D. Shine, C. Simmons, S.C.R. Williams, S.B. McMahon, D.J. Begley, D. Cash, L.D.F. Moon, Stroke Recovery in Rats after 24-Hour-Delayed Intramuscular Neurotrophin-3 Infusion, Ann Neurol 85(1) (2019) 32-46.
[2] B.T. Lang, J.M. Cregg, M.A. DePaul, A.P. Tran, K. Xu, S.M. Dyck, K.M. Madalena, B.P. Brown, Y.L. Weng, S. Li, S. Karimi-Abdolrezaee, S.A. Busch, Y. Shen, J. Silver, Modulation of the proteoglycan receptor PTPsigma promotes recovery after spinal cord injury, Nature 518(7539) (2015) 404-8.
[3] X. Lan, X. Han, Q. Li, Q.W. Yang, J. Wang, Modulators of microglial activation and polarization after intracerebral haemorrhage, Nat Rev Neurol 13(7) (2017) 420-433.
[4] S.S. Yandamuri, T.E. Lane, Imaging Axonal Degeneration and Repair in Preclinical Animal Models of Multiple Sclerosis, Front Immunol 7 (2016) 189.
[5] T.Y. Chen, S.H. Tai, E.J. Lee, C.C. Huang, A.C. Lee, S.Y. Huang, T.S. Wu, Cinnamophilin offers prolonged neuroprotection against gray and white matter damage and improves functional and electrophysiological outcomes after transient focal cerebral ischemia, Crit Care Med 39(5) (2011) 1130-7.
[6] M. Ueno, Y. Nakamura, J. Li, Z. Gu, J. Niehaus, M. Maezawa, S.A. Crone, M. Goulding, M.L. Baccei, Y. Yoshida, Corticospinal Circuits from the Sensory and Motor Cortices Differentially Regulate Skilled Movements through Distinct Spinal Interneurons, Cell Rep 23(5) (2018) 1286-1300 e7.