8 年
手机商铺
入驻年限:8 年
枢先生
湖北 武汉市 江夏区
抗体、试剂、细胞库 / 细胞培养、技术服务、耗材、实验室仪器 / 设备
生产厂商 经销商
公司新闻/正文
1023 人阅读发布时间:2023-06-13 13:44
自然界中动物生存面临复杂的环境,包括由捕食者、侵略性同种动物或者非生物因素构成的多种威胁。当动物睡眠中面临威胁情景时,快速觉醒是做出适当反应的本质前提。睡眠的状态分为两类,包括快速眼动(rapid eye movement,REM)睡眠和非快速眼动(non-rapid eye movement,NREM)睡眠。当处在REM睡眠时,神经元发生去同步化放电,大脑整体活动水平较高,表现为眼球不停地左右转动、心率加快、血压升高及肌肉松弛。那么,当捕食者在附近时,动物进入REM睡眠是否有益呢?
2022年1月21日,中国科学院深圳先进技术研究院的王立平团队在Neuron期刊发表题为“The subthalamic corticotropin-releasing hormone neurons mediate adaptive REM-sleep responses to threat”的研究论文,发现当小鼠暴露于捕食者的威胁时,丘脑底核(mSTN)中表达促肾上腺皮质激素释放激素(CRH)的神经元调节的REM睡眠增加。本文中作者发现,与NREM睡眠相比,捕猎性刺激诱发REM睡眠的即刻觉醒。利用体内神经活动记录和细胞类型特异性操纵,研究人员鉴定出mSTN中表达CRH的神经元。REM睡眠和清醒的多种感觉模式下,这类神经元介导了对接收到的急性捕食者威胁的觉醒和防御反应。还观察到CRH神经元参与REM睡眠正常调控及持续的捕食者应激诱导的REM睡眠适应性增加。mSTN-CRH神经元向外侧苍白球(LGP)的投射是威胁应对反应和REM睡眠表达的效应通路。综上所述,这些研究结果表明,适应性REM睡眠反应可以抵御威胁,并在此基础上揭示了神经环路的关键组成部分。本文首次揭示了调控快速眼动睡眠与本能防御行为的“共享”神经环路,表明了快速眼动睡眠具有潜在“防御天敌”的功能。


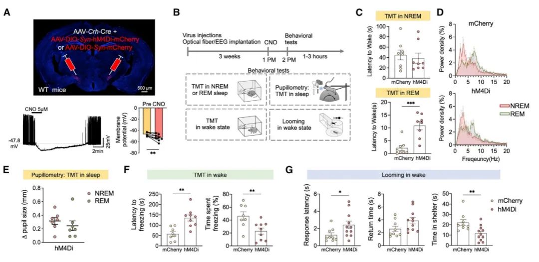
使用化学遗传学技术来抑制mSTN的CRH阳性神经元,对小鼠的瞳孔进行测量,发现与对照组相比,hM4Di能明显延长REM睡眠状态下TMT的唤醒时间,减少TMT唤醒后小鼠瞳孔的放大,降低小鼠的防御行为(冻结/逃跑潜伏期延长)。说明化学遗传学抑制mSTN的CRH阳性神经元阻碍了危险信号下小鼠从REM睡眠状态的觉醒。
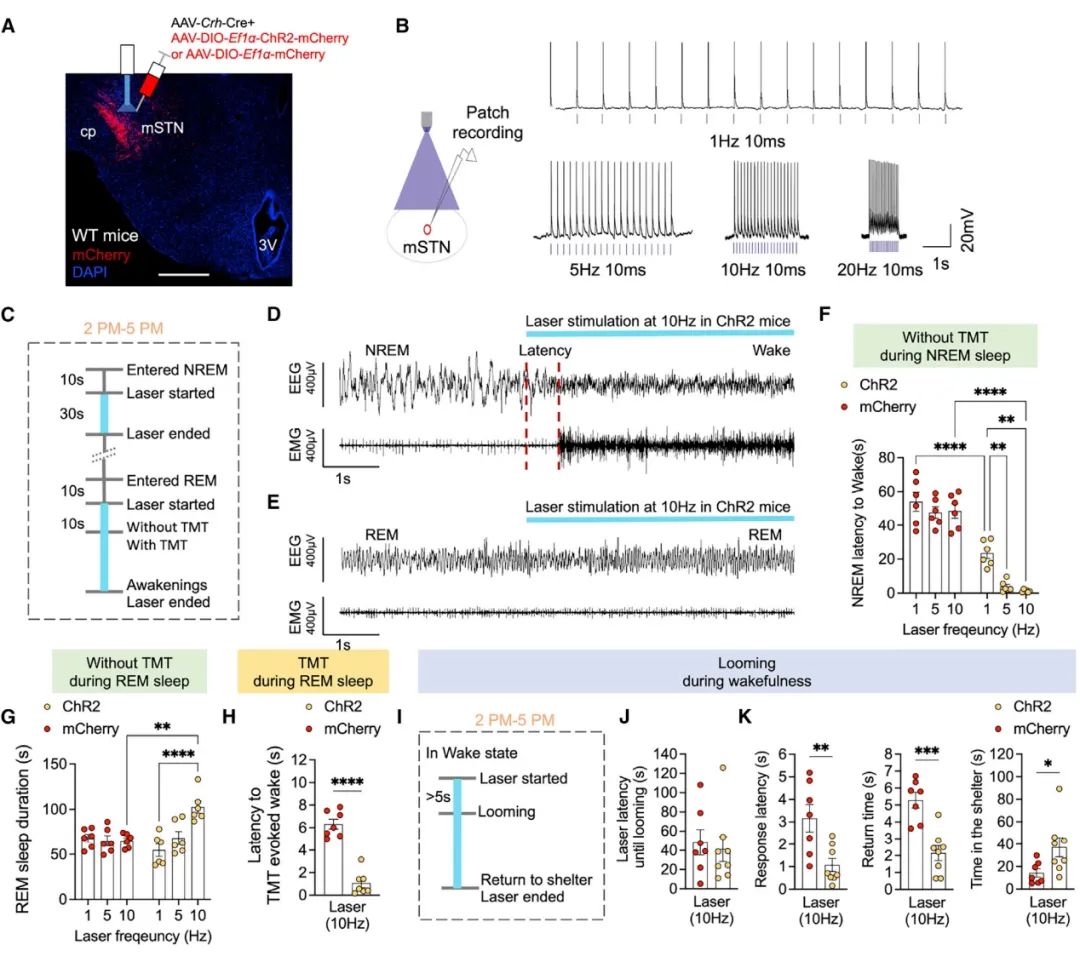
随后使用光遗传学技术激活mSTN的CRH阳性神经元,发现小鼠能更灵敏的感受环境中的危险信号,环境中TMT能更快的促进小鼠从REM睡眠状态中觉醒,并增加小鼠的防御行为。


使用钙成像技术结合内窥镜(GRIN透镜)及脑电/肌电电极在单细胞水平对mSTN的CRH阳性神经元的功能异质性进行研究,发现mSTN的CRH阳性神经元可分为四类:47.8%为REM睡眠状态活跃神经元、6.8%为清醒状态活跃神经元、21.1%为REM/wake两种状态活跃神经元、仅3.8%为NREM睡眠状态或两种睡眠状态(REM和NREM)活跃神经元,和20.5%为非特异性响应神经元。
作者进一步探究了mSTN-CRH神经元的这些亚类是如何被REM睡眠中的捕猎性刺激所招募的。给予TMT刺激后发现,有三分之一的细胞钙活性增加。作者还研究了mSTN-CRH神经元对TMT诱发的REM睡眠-觉醒过渡的贡献,发现TMT反应细胞在这两种状态下钙活性增加,REM睡眠状态活跃神经元和REM/wake两种状态活跃神经元占绝大多数。这些观察结果证实了TMT在REM睡眠和清醒期诱发的反应招募了在REM睡眠期间活跃的mSTN-CRH神经元。
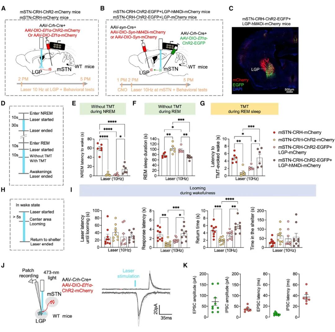
接着对mSTN的CRH阳性神经元介导REM睡眠状态唤醒的环路机制进行研究,通过病毒示踪技术发现mSTN的CRH阳性神经元投射到外侧苍白球(LGP),而抑制LGP的神经元可减弱REM睡眠期间TMT诱导的觉醒行为,并减弱清醒状态下的防御反应。使用光遗传学抑制mSTN投射到LGP的CRH阳性神经元,也能减弱REM睡眠期间TMT诱导的觉醒行为。

图4. mSTN-CRH神经元亚群对捕猎性刺激的神经活动反应

图5. mSTN-CRH神经元通过LGP通路控制快速觉醒和逃跑反应
结果
本文作者成功解析出小鼠大脑mSTN-CRH-LGP神经环路的生物学功能,发现该环路调控快速眼动睡眠时对天敌刺激的响应。该环路的发现,为精神疾病中快速眼动睡眠失调提供了可能的解释,以全新的方式理解大脑在维持生命体适应环境中的重要角色,为睡眠障碍及本能恐惧失调相关精神共患病的诊断与治疗提供了潜在的靶点。

模式图:mSTN-CRH-LGP神经环路调控REM睡眠和防御行为
中国科学院深圳先进技术研究院脑认知与脑疾病研究所所长王立平研究员为本文的通讯作者,曾渝婷研究员、赵炳皓硕士、陈善平博士为共同第一作者。解析神经环路信息处理机制对理解正常脑功能、脑疾病发生发展和治疗机制及探索诊治新策略至关重要。王立平研究员主要从事脑认知行为和脑疾病神经环路调控机制以及光遗传神经调控技术(Optogenetics)的研究。

本文使用病毒产品列表如下:


