武汉枢密脑科学技术有限公司品牌商

8

手机商铺

qrcode
商家活跃:
产品热度:
  • NaN
  • 0.09999999999999964
  • 0.09999999999999964
  • 1.0999999999999996
  • 0.09999999999999964
神经示踪逆向跨单突触病毒RV-EnVA-△G-dsRed
¥10080 - 20180
品牌商

武汉枢密脑科学技术有限公司

入驻年限:8

  • 联系人:

    枢先生

  • 所在地区:

    湖北 武汉市 江夏区

  • 业务范围:

    抗体、试剂、细胞库 / 细胞培养、技术服务、耗材、实验室仪器 / 设备

  • 经营模式:

    生产厂商 经销商

在线沟通

公司新闻/正文

IF=18.69【客户文章】Neuron:上海交大医学院黄菊团队揭示刻板重复行为调控情绪的神经环路机制

744 人阅读发布时间:2023-06-12 16:59

         以身体为导向的刻板重复行为(Body-focused repetitive behaviors, BFRBs)是一种常见的神经精神疾病。患者反复出现针对自身某个部位的非功能性行为,例如反复拔毛、扒皮和咬手指等行为。BFRBs受到焦虑情绪诱导并具有反作用于情绪的作用。这种行为可能是人类和动物共有的一种受压力促发的情绪调控机制,旨在通过减少警觉或者调动脑内奖赏系统来抵抗压力引起的焦虑。BFRBs患者表现出在执行刻板重复行为之后感受到焦虑缓解和愉悦情绪,类似一种如释重负的满足感。尽管心理学认为BFRBs行为有助于控制负面情绪,但目前尚不清楚这种刻板重复行为与情绪调控之间相互作用的神经环路机制

         202296日,上海交通大学医学院黄菊团队发现,内侧脑桥旁核(medial paralemniscal nucleus, MPL)中的兴奋性生长抑素神经元(somatostatin-positive neurons, SST)能够控制小鼠的刻板重复行为并编码奖赏,而抑制这群神经元会削弱小鼠应对压力刺激之后缓解焦虑的能力。成果以Excitatory SST neurons in the medial paralemniscal nucleus control repetitive self-grooming and encode reward为题发表于《Neuron》杂志。
新闻图片1

         论文利用啮齿动物重复自我理毛行为(self-grooming)作为研究模型来探索刻板重复行为调控情绪的神经环路机制。与人类BFRBs类似,动物在面对压力时会显著增加自我理毛行为。目前尚不清楚控制这种刻板重复行为的神经元集群是如何连接并影响与情绪调控相关的神经元集群,以及这种刻板重复行为是否产生奖励效应并导致驱动强化

         研究人员首先利用光遗传学方法激活位于中脑的内侧脑桥旁核MPL中的兴奋性SST神经元,发现能够诱发小鼠强烈的自我理毛行为。这一行为在雌性小鼠和雄性小鼠中都能诱发。并且光刺激60秒内随着刺激频率升高理毛行为持续时间变长,而光刺激时理毛行为出现的延迟期随着光刺激频率的上升而减少,在20赫兹刺激频率时延迟期大约为4秒。


 
新闻图片2
1 激活MPLSST神经元诱发小鼠的自我理毛行为

         接下来研究人员检测了小鼠执行理毛行为时MPLSST神经元的活动情况。光纤钙信号记录显示MPLSST神经元具有与理毛行为强相关的神经元活动,参与理毛行为的启动和维持(图2)。
新闻图片3
2 MPLSST神经元的活动与小鼠理毛行为的启动和维持密切相关

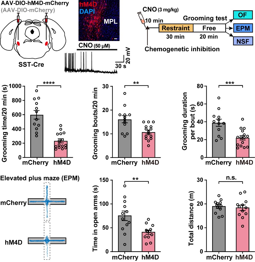
         压力会显著诱发小鼠的理毛行为并诱发小鼠焦虑情绪,研究人员接下来利用化学遗传学方法双侧抑制MPLSST神经元来观察压力后小鼠理毛行为的变化以及对小鼠焦虑情绪的影响。研究人员发现,抑制MPLSST神经元后不仅显著减少小鼠压力诱导的重复自我理毛行为,还损害了小鼠应对压力刺激的焦虑缓解能力(图3)。
新闻图片4
3 化学抑制MPLSST神经元影响小鼠压力后理毛行为和焦虑缓解能力

         对于控制刻板重复行为神经环路的情绪效价以前的研究有相悖的结论,本论文中研究人员也对激活MPLSST神经元的效价进行了探索。通过条件性位置偏好实验和颅内自刺激驱动强化实验进一步发现,光激活MPLSST神经元显著关联正性情绪效价,产生奖励效应,并且驱动强化(图4)。
 
新闻图片5
4 光激活MPLSST神经元关联正性情绪效价并产生奖励效应和驱动强化

         另外,通过对成年小鼠包含MPL脑区的脑片进行空间转录组测序分析,研究人员发现MPL富集表达编码神经肽的SSTPTH2基因。空间转录、荧光原位杂交和电生理记录确定了MPLSST神经元是以谷氨酸为递质的兴奋性神经元,且其中约一半的神经元共释放神经肽PTH2(图5)。
新闻图片6
5 空间转录组分析显示MPL富集表达神经肽SSTPTH2

         负性情绪相关脑区中央杏仁核CeAMPLSST神经元的输入直接参与压力刺激诱导的自我理毛行为。同时,中脑腹侧被盖区VTA直接接受来自MPLSST神经元的支配。MPLSST神经元与VTADA神经元(dopamine neurons, DA)形成兴奋性单突触连接。激活MPLSST神经元能够在VTADA神经元的下游投射位点伏隔核中记录到多巴胺的大量释放(图6)。通过表征相关的上游和下游连接,研究人员在功能上验证了 CeA-MPLSST-VTADA 这一神经环路在调控小鼠自我理毛行为和缓解压力后焦虑情绪中的重要作用,揭示了刻板重复行为与情绪调控的神经环路机制
新闻图片7
 
6 激活MPLSST神经元能够引起NAc脑区多巴胺的大量释放
新闻图片8
 
模式图:MPLSST神经元控制小鼠的刻板重复行为并编码奖赏

         上海交通大学医学院孙静静博士、博士研究生袁媛吴小华博士为本文的共同第一作者,上海交通大学医学院黄菊研究员为本文的通讯作者。黄菊课题组长期致力于本能行为和情绪调控的神经环路和分子机制研究。聚焦于本能行为和情绪调控的神经环路、表观遗传调控、以及疾病相关蛋白的功能研究(Science, 2018; Cell Reports, 2020; Cell Reports, 2021)。该研究得到了科技部脑科学与类脑研究重大项目、国家自然科学基金面上项目、上海市高水平大学创新团队项目的资助。
 
新闻图片9
黄菊教授课题组合照

参考文献:
[1] Kalueff, A.V., Stewart, A.M., Song, C., Berridge, K.C., Graybiel, A.M., and Fentress, J.C. (2016). Neurobiology of rodent self-grooming and its value for translational neuroscience. Nat. Rev. Neurosci. 17, 45–59.
[2] Roberts, S., O’Connor, K., and Be´ langer, C. (2013). Emotion regulation and other psychological models for body-focused repetitive behaviors. Clin. Psychol. Rev. 33, 745–762.


本文使用的来自枢密科技的病毒产品列表如下:
新闻图片10
 
新闻图片11

上一篇

IF=23.18【客户文章】NSR:暨南大学粤港澳中枢神经再生研究院张力课题组在社交行为的神经机制领域取得重要进展

下一篇

IF=31.37【客户文章】Cell Metabolism:南京鼓楼医院毕艳团队发现脂肪-大脑间通讯促进糖尿病认知功能障碍新机制

更多资讯

我的询价