糖尿病显著增加认知障碍包括轻度认知损伤和痴呆的发生风险,严重威胁老年健康生存。然而,临床研究表明,血糖控制未能保护认知功能。因此,迫切需要进一步揭示糖尿病认知功能障碍的机制,寻找能够治疗糖尿病认知障碍的新策略。脂肪组织功能异常在认知障碍发生发展过程中起着重要作用。脂肪组织产生的细胞因子如瘦素、脂联素等与大脑认知记忆功能的维持相关;同时,脂肪产生的炎症因子可通过诱导慢性中枢炎症反应,损伤海马神经功能,促进认知障碍发生。然而,目前针对这些脂肪组织相关机制的干预方法尚未能逆转认知障碍的进程。除了可溶性的脂肪因子外,研究发现,脂肪组织也可分泌细胞外囊泡(EVs)作为新型脂肪因子在器官间通讯中发挥重要作用,如肝脏和骨骼肌,并参与了非酒精性脂肪性肝病和2型糖尿病的发展。然而,EVs能否介导脂肪组织-大脑间通讯,尚不得而知。2022年9月6日,南京大学医学院附属鼓楼医院内分泌科毕艳教授团队和南京大学生命科学院张辰宇、李靓教授团队合作,首次发现外泌体可介导脂肪-大脑间通讯并促进糖尿病认知功能障碍的发生。相关研究成果以“Extracellular vesicles mediate the communication of adipose tissue with brain and promote cognitive impairment associated with insulin resistance”为题发表在国际著名期刊《Cell Metabolism》上。
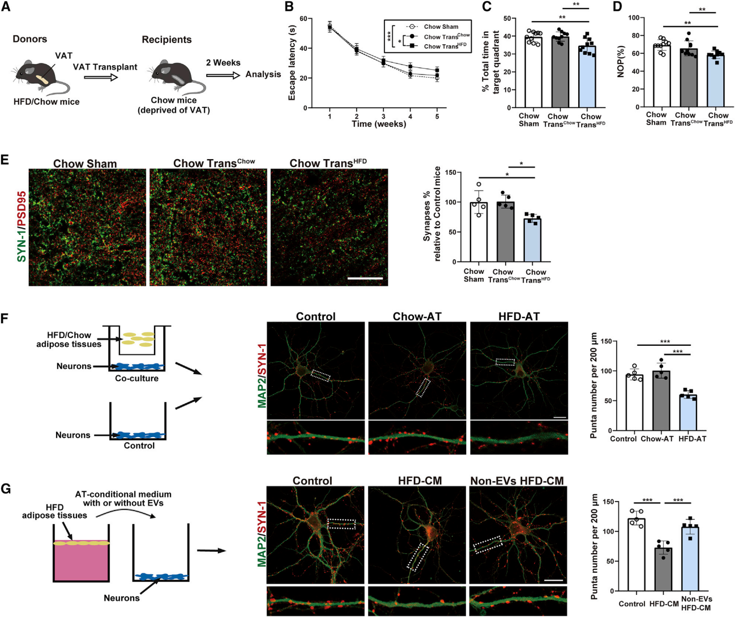
本研究中,课题组首先利用脂肪移植来研究脂肪组织在糖尿病认知功能损伤中的作用。结果发现,正常小鼠在移植糖尿病小鼠的脂肪组织后出现认知功能损伤,海马突触密度降低。进一步通过细胞实验发现,糖尿病中的脂肪组织分泌的脂肪因子可造成神经元突触损伤,而去除外泌体可显著减轻此效应。
图1:脂肪组织对糖尿病认知功能损伤产生不利影响
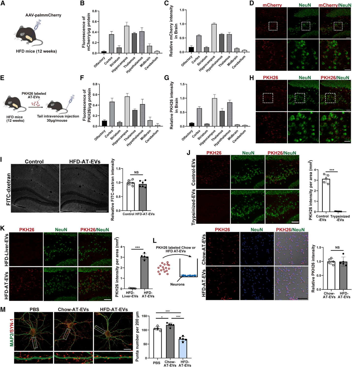
为进一步研究脂肪组织来源的EVs是否直接参与糖尿病认知功能障碍的发生,研究人员通过尾静脉注射、海马立体定位注射的方式,分别用高脂小鼠和糖尿病患者脂肪组织来源的EVs处理正常小鼠,结果发现正常小鼠出现显著的突触丢失和认知功能损伤。进一步通过EVs示踪技术发现,脂肪组织来源的EVs可被运输到脑中,并在海马神经元中富集。这些结果提示糖尿病中脂肪组织来源的EVs对认知功能具有有害影响。

图2:脂肪组织来源的EVs可被运输到脑中,并在海马神经元中富集
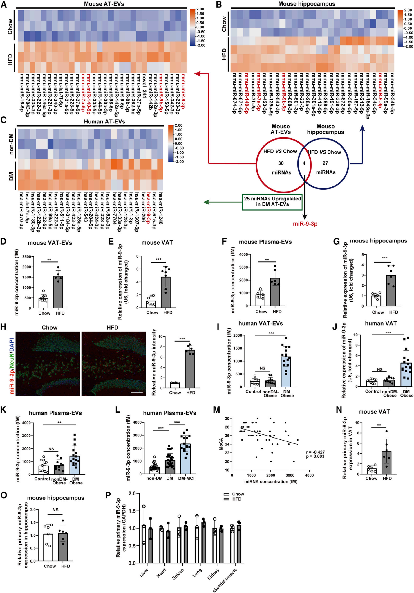
既往研究表明,miRNAs是脂肪组织EVs中发挥生物学功能的关键分子。随后,研究人员通过病毒介导的基因编辑技术,发现脂肪组织EVs可将miRNAs运输至海马脑区,而靶向清除脂肪组织EVs中的miRNAs则可减轻糖尿病小鼠的认知功能损伤。进一步,通过RNA seq分析脂肪组织EVs中可能导致认知损伤的miRNAs,发现miR-9-3p在高脂小鼠的海马组织和脂肪组织EVs以及糖尿病患者脂肪组织EVs中均显著上调。进一步验证发现,与正常受试者相比,肥胖糖尿病受试者脂肪组织、脂肪组织EVs和血清EVs中miR-9-3p水平显著上调;糖尿病患者及轻度认知障碍患者血清miR-9-3p水平均显著上调,且与MoCA认知评分值呈负相关。
图3:鉴定出脂肪组织衍生EVs中miR-9-3p对糖尿病认知损伤有影响
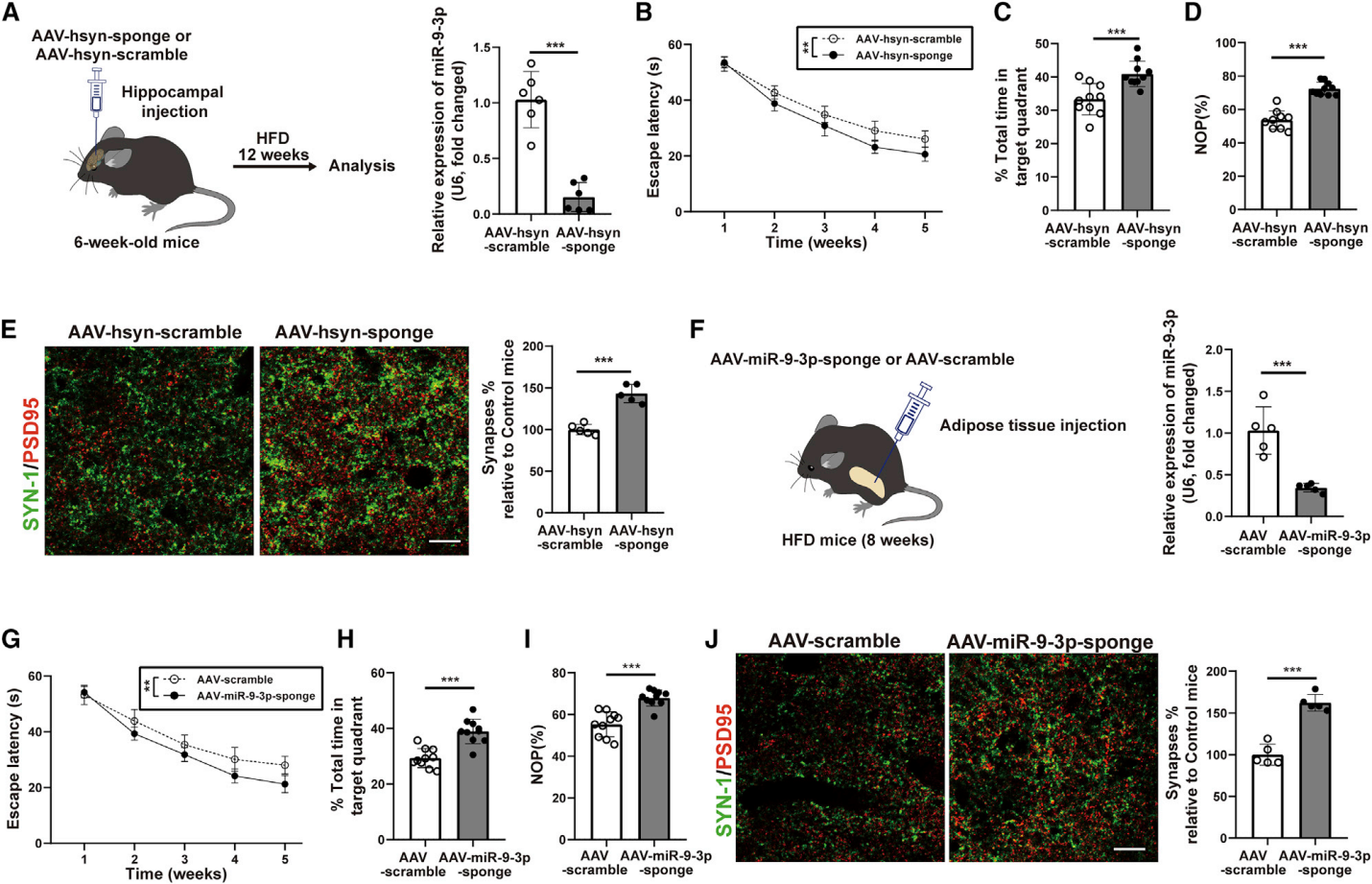
最后,课题组研究了miR-9-3p与认知损伤的关系。抑制海马或者脂肪组织中的miR-9-3p可显著缓解糖尿病相关突触损伤和认知功能损伤。进一步,通过转录组测序等方法,发现miR-9-3p通过靶向BDNF,诱导突触损伤。
图4:抑制miR-9-3p可减缓糖尿病认知功能损伤
研究的创新性体现在:1)发现一条新的脂肪-大脑间信息交流的途径:脂肪组织EVs;2)发现一个糖尿病认知功能障碍发生的新机制:糖尿病脂肪组织EVs可造成突触丢失和认知功能损伤;3)发现脂肪组织EVs及其中的miRNAs可作为潜在的糖尿病认知功能障碍治疗的新靶点。
图5:外泌体可介导脂肪-大脑间通讯并促进糖尿病认知功能障碍的发生
本研究中关键的发现:外泌体及其内容物miRNAs介导脂肪-脑器官间通讯并促进糖尿病认知功能障碍的发生,靶向脂肪外泌体中的miRNAs可防治糖尿病认知功能损伤的实验验证,使用了BrainTVA包被外泌体示踪病毒及其他AAV腺相关过表达病毒。
图6:BrainTVA助力南京鼓楼医院揭示脂肪-大脑间通讯新机制,其促进糖尿病认知功能障碍的发生。a, 利用外泌体示踪病毒验证外泌体可介导脂肪-大脑器官间通讯。b, AAV腺相关过表达病毒验证miR-9-3p对认知功能的影响。c, 文章中使用的BrainTVA包被AAV腺相关病毒。
南京大学医学院附属鼓楼医院内分泌科毕艳教授为通讯作者,课题组成员王进博士后和南京大学生命科学学院李靓副教授为共同第一作者,张洲博士、朱烨博士和南京大学生命科学学院张辰宇教授,张旭宏硕士为共同作者。该成果得到了国家自然科学基金、江苏省自然科学基金等项目的资助。
本文使用的病毒产品列表如下:
以上病毒产品我司均可提供,更多产品可咨询我们!