武汉枢密脑科学技术有限公司品牌商

8

手机商铺

qrcode
商家活跃:
产品热度:
  • NaN
  • 0.09999999999999964
  • 0.09999999999999964
  • 1.0999999999999996
  • 0.09999999999999964
品牌商

武汉枢密脑科学技术有限公司

入驻年限:8

  • 联系人:

    枢先生

  • 所在地区:

    湖北 武汉市 江夏区

  • 业务范围:

    抗体、试剂、细胞库 / 细胞培养、技术服务、耗材、实验室仪器 / 设备

  • 经营模式:

    生产厂商 经销商

在线沟通

公司新闻/正文

IF=43.47【客户文章】Immunity|小胶质细胞调控交感神经兴奋性遏制高血压的机制研究

1367 人阅读发布时间:2023-06-13 14:30

引言
       高血压不仅是一个全球性的健康问题,也是全世界范围内致死性和致残性疾病的高发诱因。目前诱导高血压的原因比较复杂,但大部分原发性高血压患者均存在交感神经活动升高的现象,并且临床上肾交感神经消除术可以有效降低高血压患者的血压,提示调控交感神经活性可对血压进行有效控制
       尽管许多研究已经揭示了影响神经元活动的调控环路,但决定神经元兴奋性的局部非突触机制尚不清楚。2022年7月22日浙江大学医学院基础医学系谷岩教授、浙大医学院附属第二医院Shen Xiao Z.教授、浙大转化医学研究院史鹏教授作为通讯作者联合在免疫学期刊《Immunity,IF=43.474》发表研究论文“Microglia-derived PDGFB promotes neuronal potassium currents to suppress basal sympathetic tonicity and limit hypertension”,本研究中作者发现小胶质细胞在稳态时阻止了下丘脑室旁核(PVN)前交感神经元的过度激活,小胶质细胞组成性释放血小板衍生生长因子(PDGF)B,PDGFB通过神经元细胞上的PDGFRα发出信号并促进Kv4.3的表达,而Kv4.3是传导钾电流的关键亚单位。消除小胶质细胞、条件性缺失小胶质细胞PDGFB或抑制PVN中神经元PDGFRα表达提高了前交感神经元的兴奋性和交感神经流出,导致严重的自主神经功能障碍。破坏PDGFBMG-Kv4.3Neuron通路使小鼠易患高血压,而外源性PDGFB的中枢补充抑制了小鼠在高血压损伤下的升压反应。总而言之,这些结果表明,驻留的小胶质细胞在维持交感神经流出的平衡方面具有非免疫作用,在维持神经元兴奋性和外周自主神经功能的动态平衡中起着重要作用,对预防心血管疾病非常重要
新闻图片1

结果
01
消除小胶质细胞上调PVN-RVLM神经元活性引起交感输出增加

       通过在Itgam启动子控制下表达人白喉毒素(DT)受体的转基因小鼠(CD11b-DTR)侧脑室中注射DT,发现能消除绝大部分下丘脑室旁核(PVN)的小胶质细胞。注射DT的小鼠血浆中NE和E的水平明显增加,小鼠的心率明显上升,表现出交感神经张力升高。
新闻图片2
图1. 消除PVN小胶质细胞导致小鼠血浆NE水平升高及心率上升

       随后通过脑片膜片钳技术对PVN投射到延髓头端腹外侧区(RVLM)的前交感神经元(PVN-RVLM神经元)进行电生理记录,发现正常情况下,PVN-RVLM神经元大部分处于静息状态,而消除PVN的小胶质细胞后,PVN-RVLM神经元钾通道电流明显降低,神经元的电活动增加,进一步导致交感输出增多。
新闻图片3
图2. 消除小胶质细胞抑制PVN-RVLM神经元钾电流以增加神经元兴奋性


02
小胶质细胞释放PDGFB促进神经元钾离子通道Kv4.3的表达

       全细胞膜片钳记录PVN-RVLM神经元电压门控钾通道电流后,对记录的神经元进行单细胞RNA测序,测序结果显示在消除小胶质细胞后,PVN-RVLM神经元上的Kcnd3基因表达显著降低,而选择性抑制Kcnd3编码蛋白Kv4.3的活性,能明显降低电压门控钾通道电流,提示消除小胶质细胞通过抑制PVN-RVLM神经元Kv4.3的功能促进神经元的电活动。
新闻图片4
图3. 消除小胶质细胞降低PVN-RVLM神经元Kcnd3表达

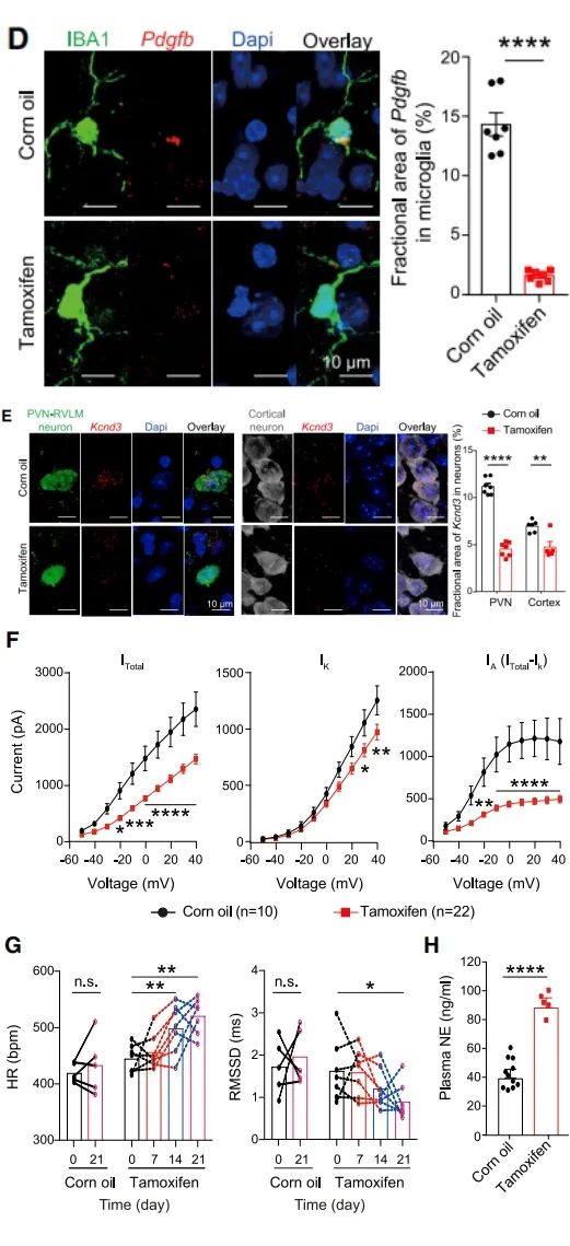
       进一步通过转录组测序分析小胶质细胞通过分泌什么因子影响神经元的电活动。转录组结果分析发现,小胶质细胞高表达血小板衍生生长因子B(PDGFB),消除小胶质细胞的DT组中PDGFB表达明显降低。特异性敲除小胶质细胞的PDGFB或者PVN-RVLM神经元上的PDGFB受体(PDGFRα)均能降低PVN-RVLM神经元的钾电流。
新闻图片5
图4. 敲除小胶质细胞的PDGFB造成PVN-RVLM神经元的钾电流降低、小鼠心率上升及血浆NE含量增加


03
小胶质细胞的PDGFB通过作用于PVN-RVLM神经元调节高血压的发病进程

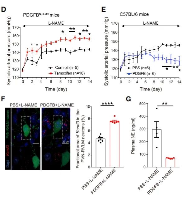
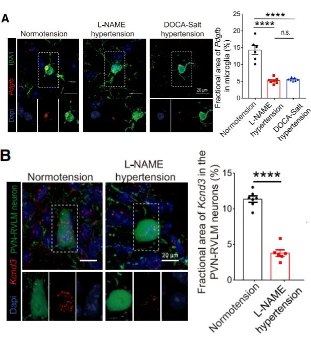
       对N-硝基-L-精氨酸甲酯(L-NAME)和醋酸脱氧皮质酮(DOCA)诱导的高血压模型小鼠进行检测,发现高血压小鼠PVN脑区的小胶质细胞PDGFB的表达明显降低,PVN-RVLM神经元的Kcnd3表达明显减少,交感输出明显增加。敲除小胶质细胞的PDGFB促进高血压的病程。而外源性给予PDGFB能增加小胶质细胞的PDGFB表达以及PVN-RVLM神经元中的Kcnd3表达,降低交感神经的兴奋性,从而改善自主神经功能。
新闻图片6
图5. 高血压模型小鼠PVN小胶质细胞PDGFB表达降低及PVN-RVLM神经元钾电流减少
新闻图片7
图6. 外源性PDGFB治疗挽救了小胶质细胞缺失小鼠PVN-RVLM神经元的钾电流和外周自主神经功能
新闻图片8
图7. 高血压模型小鼠中敲除小胶质细胞的PDGFB引起血压升高更多;补充外源性PDGFB造成Kcnd3表达上调及血浆NE水平下降
新闻图片9
模式图.小胶质细胞的PDGFB调节高血压的发病进程

结论
       本文运用多种类型的转基因鼠,通过免疫荧光、病毒干预技术、脑片膜片钳、生理指标检测等手段,发现PVN脑区的小胶质细胞通过释放PDGFB作用于PVN-RVLM神经元的PDGFRα,促进Kcnd3的表达,增加Kv4.3钾通道的上膜,抑制前交感神经元的兴奋性,防止高血压的病理进程

本文使用的病毒产品列表如下:
新闻图片10
编号1/2/3/4/7/8均由我司提供,更多产品可咨询我们!
新闻图片11

上一篇

IF=66.85【客户文章】Cell|中科大薛天、鲍进团队揭示光感知促进脑发育的神经机制

下一篇

枢密眼科疾病模型平台-助力眼科疾病研究

更多资讯

我的询价