武汉枢密脑科学技术有限公司品牌商

8

手机商铺

qrcode
商家活跃:
产品热度:
  • NaN
  • 0.09999999999999964
  • 0.09999999999999964
  • 1.0999999999999996
  • 0.09999999999999964
品牌商

武汉枢密脑科学技术有限公司

入驻年限:8

  • 联系人:

    枢先生

  • 所在地区:

    湖北 武汉市 江夏区

  • 业务范围:

    抗体、试剂、细胞库 / 细胞培养、技术服务、耗材、实验室仪器 / 设备

  • 经营模式:

    生产厂商 经销商

在线沟通

公司新闻/正文

【客户文章】华中科技大学张果教授团队在下丘脑AgRP神经元钙稳态在肥胖形成中的作用研究取得新进展

1481 人阅读发布时间:2024-03-04 13:28

       随着肥胖人数的不断增加,肥胖已经成为全球性的流行病,它会造成机体的代谢紊乱和多种疾病的发生,如高血压、心血管疾病、2型糖尿病、脑卒中、癌症以及精神性疾病等。虽然关于肥胖调控通路的研究已有很多,然而针对肥胖的有效治疗药物却非常有限,目前常见的一些药物主要作用于胃肠道消化系统或下丘脑中枢食欲调控系统。但是由于这些减肥药物副作用较大,在国内获批的可供长期使用的主要成人减重药物只有奥利司他,因此寻找新的有效的治疗靶点显得尤为重要。近年来越来越多的研究表明,钙离子在代谢组织器官中对糖脂等代谢起着重要的作用[1-3],然而作为维持细胞内钙离子稳态的重要通道之一的SOCE[4](钙池调控钙离子进入),人们对它在肥胖等代谢性疾病中的研究却相对较少。
       2021年10月19日,华中科技大学同济医学院公共卫生学院张果教授团队与吕义晟教授团队合作在Cell Reports发表了题为“Deficiency of ER Ca2+ sensor STIM1 in AgRP neurons confers protection against dietary obesity”的研究论文,揭示了SOCE和Stim1在中枢调控饮食诱导的肥胖形成的一个新的机制
新闻图片1

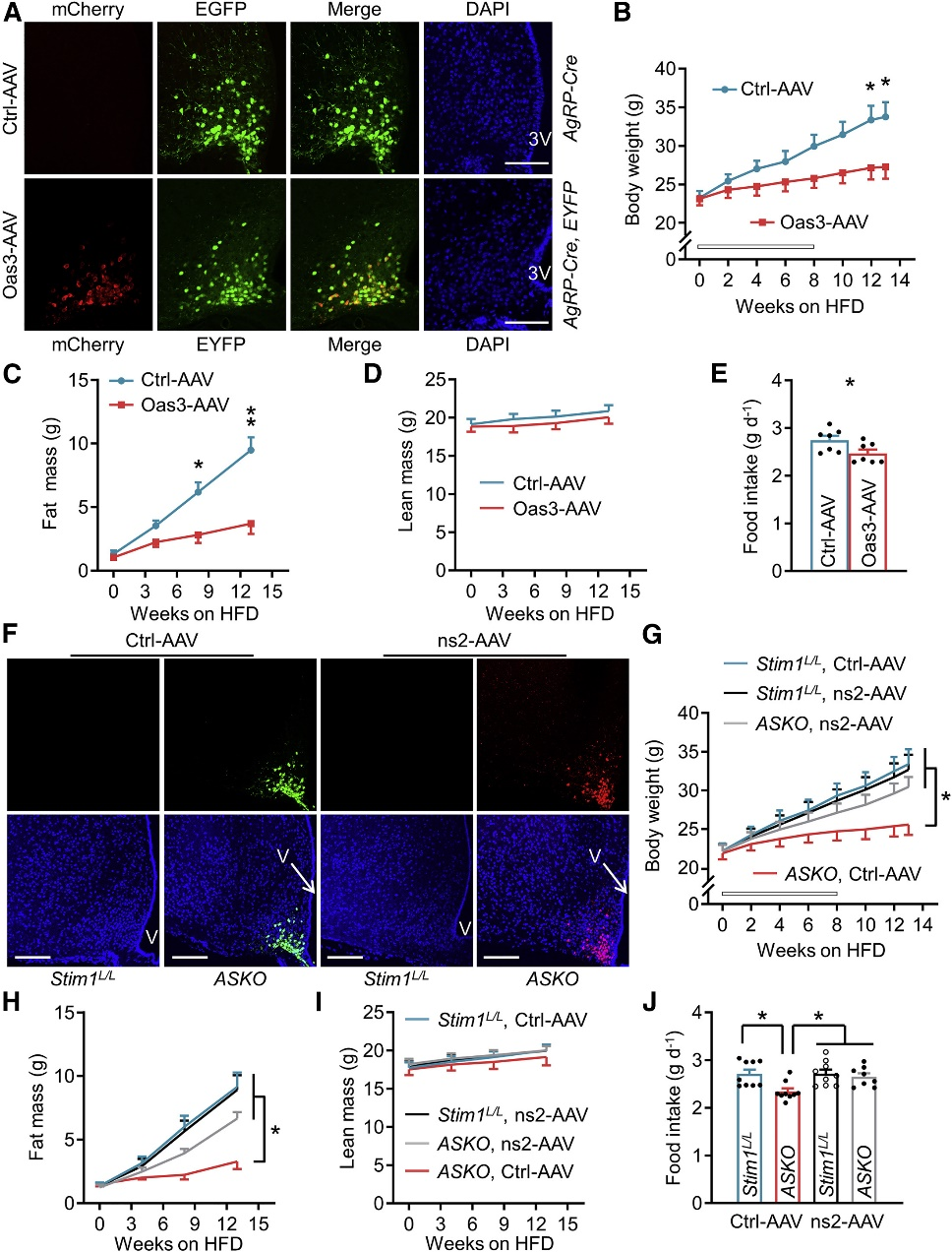
       本研究发现下丘脑弓状核AgRP(刺鼠相关肽)神经元中的Stim1(基质相互作用分子1,SOCE的内质网Ca2+传感器)在营养性肥胖形成中起着非常重要的作用。在小鼠AgRP神经元中特异性敲除Stim1可使小鼠对高脂食物诱导的肥胖起保护作用,即小鼠进食减少,能量消耗增加,并改善肥胖相关的糖脂代谢紊乱。AgRP神经元中的Stim1可通过Oas3(2',5'-寡腺苷酸合成酶3)-RNase L信号通路调控蛋白质的合成进而对能量平衡起到调控作用。
新闻图片2
图1. 下丘脑AgRP神经元中的Stim1-Oas3信号传导通路在小鼠营养性肥胖形成中的作用

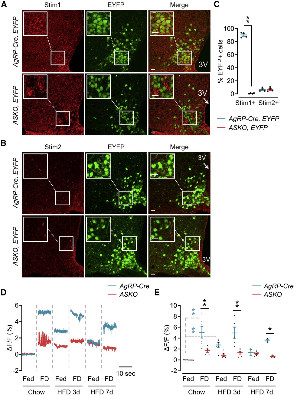
       在本研究中,课题组首先通过小鼠第三脑室中枢给予SOCE抑制剂,发现抑制SOCE可缓解高脂食物饲养导致的小鼠体重过度增加。此外,Stim1(Stromal interacting molecule 1)是SOCE的关键组成分子,也是内质网钙离子浓度的感应分子。然后,将Cre重组酶诱导的rAAV-EF1a-DIO-GCaMP6m-WPRE-hGH-polyA(BrainVTA, Wuhan, China)病一毒分别注射到AgRP-Cre小鼠和AgRP神经元Stim1敲除小鼠的下丘脑弓状核并进行活体钙成像实验,发现Stim1的缺失减弱了过夜禁食引起的AgRP神经元内钙离子浓度的增加(图2)。
新闻图片3
图2. 缺失Stim1减弱过夜禁食引起的AgRP神经元内Ca2+浓度的增加

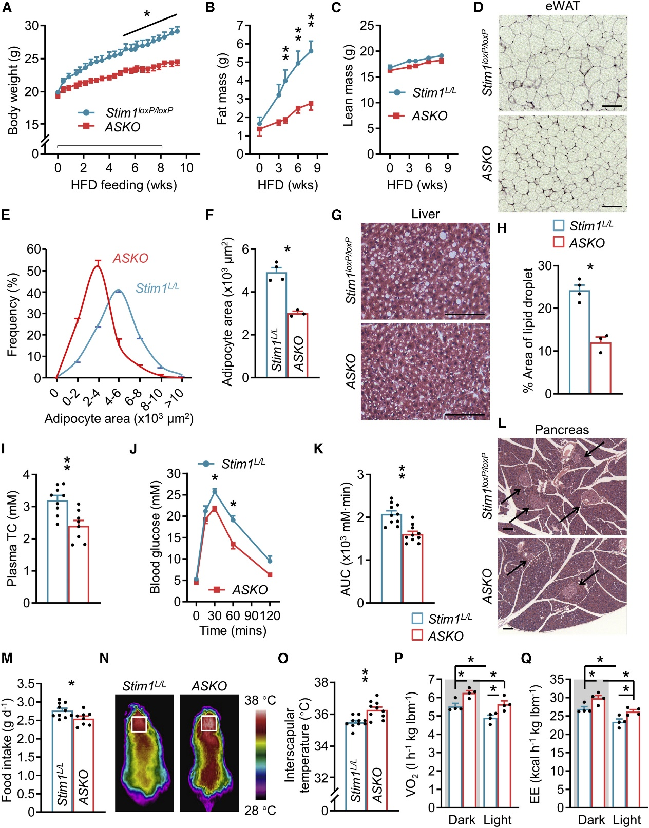
       然后针对AgRP神经元Stim1敲除是否对高脂食物饲养小鼠的能量代谢产生影响进行测量分析,发现敲除组小鼠能够对高脂食物诱导的肥胖产生抵抗,其肥胖相关的糖脂代谢异常也得到改善(图3)。
新闻图片4
图3. AgRP神经元缺失Stim1保护小鼠抵抗饮食诱导的肥胖及相关糖脂代谢紊乱

       课题组进一步研究发现,SOCE抑制或RNAi介导的Stim1敲低可以抑制Neuro2a细胞(小鼠脑神经瘤细胞)的翻译水平。此外,SOCE阻断后,核糖体成分(包括核糖体蛋白mRNA和rRNA)的表达下调,而且抑制SOCE或敲低Stim1可激活Oas3-RNase L信号通路,进而可对核糖体蛋白mRNA和rRNA的表达进行调控。最后利用Cre重组酶诱导的腺相关病毒介导的基因操作方法对Oas3-RNase L信号通路进行干预,发现该信号通路介导AgRP神经元Stim1敲除对营养性肥胖的抵抗作用(图4)。
新闻图片5
图4. AgRP神经元中Oas3过表达减轻DIO(饮食诱导的肥胖),抑制AgRP神经元中RNase L 则消除ASKO{下丘脑刺鼠相关肽(AgRP)产生神经元中Stim1的破坏}的抗肥胖作用

       总的来说,该团队目前的研究表明,下丘脑AgRP神经元Stim1-Oas3信号通路在DIO及其相关代谢紊乱中起重要作用通过药物阻断中枢SOCE也可以达到同样的效果,提示针对包括AgRP神经元在内的中枢中的SOCE,可能是对抗肥胖的有效途径

文章链接:https://doi.org/10.1016/j.celrep.2021.109868

本文使用的来自枢密科技的病毒产品
新闻图片6

参考文献:
[1] Zhang, F. et al. Obesity-induced overexpression of miR-802 impairs insulin transcription and secretion. Nat Commun 11, 1822, doi:10.1038/s41467-020-15529-w (2020).
[2] Fu, S. et al. Phenotypic assays identify azoramide as a small-molecule modulator of the unfolded protein response with antidiabetic activity. Sci Transl Med 7, 292ra298, doi:10.1126/scitranslmed.aaa9134 (2015).
[3] Ertunc, M. E. et al. Secretion of fatty acid binding protein aP2 from adipocytes through a nonclassical pathway in response to adipocyte lipase activity. J Lipid Res 56, 423-434, doi:10.1194/jlr.M055798 (2015).
[4] Putney JW Jr. A model for receptor-regulated calcium entry. Cell Calcium. 1986 Feb;7(1):1-12.
新闻图片7

上一篇

【客户文章】空军军医大学罗层和武胜昔团队在JCI发文揭示慢性痛与精神障碍共病的细胞外基质新机制

下一篇

腺相关病毒载体(AAV)在肺脏的研究及应用

更多资讯

我的询价