8 年
手机商铺
入驻年限:8 年
枢先生
湖北 武汉市 江夏区
抗体、试剂、细胞库 / 细胞培养、技术服务、耗材、实验室仪器 / 设备
生产厂商 经销商
公司新闻/正文
900 人阅读发布时间:2023-08-04 11:32
帕金森病(PD)是一种由中脑黑质(SN)多巴胺能神经元退行性死亡导致纹状体中多巴胺水平降低,进而影响基底节活性异常[1]的运动障碍性疾病。目前临床上针对基底节活性治疗的方法主要为脑深部电刺激术(DBS)。DBS治疗PD常用靶点为丘脑底核(STN)及其下游核团苍白球内侧部(GPi)。值得注意的是,两者在治疗效果及副作用方面存在较多差异。如STN-DBS能够有效抑制静止性震颤并减少多巴胺类药物使用,而GPi-DBS主要在异动和步态方面存在优势[2]。这些治疗差异提示,除STN-GPi外,存在其他环路参与运动控制和PD运动障碍的发生。
2021年6月9日,北京基础医学研究所认知与脑科学研究中心王以政团队在Signal Transduction and Targeted Therapy 杂志上发表题为“STN–ANT plasticity is crucial for the motor control in Parkinson’s disease model”的研究论文,该研究首次发现STN-丘脑前核(ANT)通路及其可塑性参与调控PD模型鼠运动障碍。

在这篇文章中,作者通过顺行、顺行跨单级突触及逆行病毒示踪系统反复验证ANT是STN尚未被报导的下游核团。进一步利用光遗传学偶联膜片钳技术发现STN与ANT之间存在功能上的兴奋性单突触连接。




图1 ANT是STN尚未被报道的下游核团
为探究STN-ANT环路在PD模型小鼠运动控制中的作用,作者利用光遗传学技术抑制ANT或STN-ANT环路,结果显示:给予黄光照射后能够改善PD小鼠运动障碍。

图2抑制ANT、STN-ANT环路改善PD小鼠运动障碍
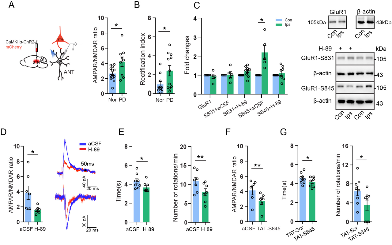
最后,在探究STN-ANT通路导致PD模型小鼠运动障碍的研究中,作者发现PD模型小鼠损伤侧STN-ANT通路中AMPAR/NMDAR电流比值明显增大,即突触强度增加。进一步地,损伤侧AMPAR整流系数增加,提示损伤侧AMPAR中GluR1亚基在膜上表达增加[3]。Western blot结果亦证实,损伤侧ANT神经元内S845位点磷酸化的GluR1(GluR1-S845)显著增加。通过PKA抑制剂或TAT-S845阻断GluR1-S845磷酸化,纠正STN-ANT通路异常增强的突触连接,可以改善PD小鼠运动障碍。

图3 STN-ANT环路可塑性参与PD运动障碍发生
这些结果在环路、突触和分子三个层次解析突触可塑性是如何参与PD运动控制,同时为理解多巴胺渐进性丢失后PD运动障碍的发生及防治的技术研发提供新思路。
北京基础医学研究所王以政研究员为该论文的通讯作者,张慧博士、张春奎博士和屈忠伟博士为该论文共同第一作者,北京基础医学研究所为第一署名单位。该实验所需病毒工具大部分来自枢密科技™。王以政研究团队一直致力于帕金森病病理环路及DBS改善PD运动障碍相关机制研究。该研究得到了国家自然科学基金(81830034)的支持。本文使用的来自枢密科技™的病毒产品:

参考文献:
1. DeLong, M. R. Primate models of movement disorders of basal ganglia origin. Trends Neurosci. 13, 281–285 (1990).
2. Ramirez-Zamora, A. &Ostrem, J. L. Globus pallidus interna or subthalamic nucleus deep brain stimulation for Parkinson disease: a review. JAMA Neurol. 75, 367–372 (2018).
3. Liu, J. et al. Enhanced AMPA receptor trafficking mediates the anorexigenic effect of endogenous glucagon-like peptide-1 in the paraventricular hypothalamus. Neuron 96, 897–909 e895 (2017).
本司提供各类神经系统性疾病模型构建及造模后的检测:1)认知功能检测;2)运动功能检查;3)免疫组化检测(GFAP,CHAT,TH,c-fos等)等。 【详情请咨询我们!】
神经系统疾病模型目录

