8 年
手机商铺
入驻年限:8 年
枢先生
湖北 武汉市 江夏区
抗体、试剂、细胞库 / 细胞培养、技术服务、耗材、实验室仪器 / 设备
生产厂商 经销商
公司新闻/正文
8301 人阅读发布时间:2023-08-04 11:13

共情是指通过感知他人所处的情感状态,使自己产生类似情绪或者感受的能力。在社会交往中,共情涉及行为、认知和情感的综合过程。共情是一种进化保守的生理反应,从啮齿类到高等的灵长类动物都具有共情的能力,其主要的表现是情绪的传染力、疼痛的社交传递、恐惧的感受和一系列亲社会行为。
前扣带回(anterior cingulate cortex, ACC)与多种情绪相关脑区存在神经连接,是情感类神经环路的重要节点,被认为在共情行为中具有重要作用。在人类和啮齿类动物ACC脑区参与疼痛感觉的社交传递,但是对于ACC介导共情行为背后的神经环路机制,目前尚不清楚。
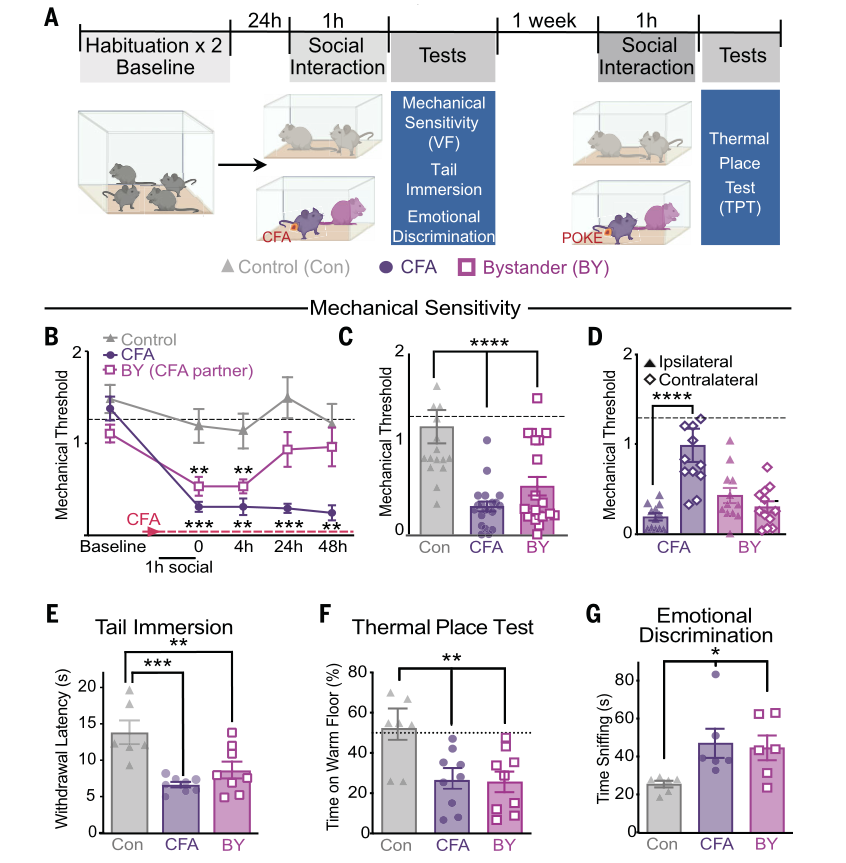
研究人员采用完全弗氏佐剂(CFA)诱导小鼠疼痛模型(CFA小鼠),然后将一只正常小鼠(BY小鼠)与CFA小鼠共处一小时进行社交,通过行为学检测发现在社交结束后0-4小时的时间窗内BY小鼠出现了共情行为,行为学检测(甩尾反应、热板实验等)发现在社交结束后0-4小时的时间窗内BY小鼠出现了共情行为,表现出对机械痛和热痛的敏感性增加,痛域降低,表明CFA小鼠将痛觉传递到了BY小鼠。

Fig.1 痛觉通过社交从CFA小鼠快速传递到BY小鼠
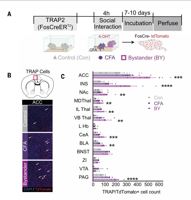
为了研究疼痛转移的中枢机制,研究人员将Fos-CreERT2(TRAP)小鼠和Ai14-Tdtomato小鼠进行杂交,在疼痛社交传递后对BY小鼠全脑进行TRAP/Tdtomato细胞的计数分析,发现BY小鼠ACC、INS、NAc、CeA等脑区活化神经元明显增加。因为ACC脑区参与共情行为的调节,作者将AAC作为研究的主要脑区。
病毒示踪确认了ACC到NAc core脑区的神经投射之后,研究人员运用Fos-CreERT2小鼠结合Cre-Loxp技术和伪狂犬病毒逆行示踪技术,发现在痛觉传递的过程中,CFA小鼠和BY小鼠的ACC-NAc的神经投射均被激活。


Fig.2 痛觉的社交传递激活ACC-NAc的神经环路
为了确认痛觉的社交传递是否依赖于ACC-NAc的神经环路,研究人员运用光遗传学的手段,在CFA小鼠和BY小鼠社交过程中,分别抑制或激活BY小鼠ACC-NAc的神经环路,后续的行为学检测发现,抑制ACC-NAc神经环路明显减弱痛觉的社交传递,BY小鼠没有发生明显的痛觉异常。但是光激活ACC-NAc的神经环路明显促进了疼痛的社交传递,并且BY小鼠共情的时间窗从4小时延长到了72小时。


Fig.3 ACC-NAc的神经环路双向调节痛觉的社交传递
为了确认ACC-NAc的神经环路在共情行为中是否具有普遍性,研究人员接下来研究ACC-NAc的神经环路在恐惧共情中的作用。行为学检测发现在恐惧训练过程中,BY小鼠僵直率明显增加,说明BY小鼠出现明显的恐惧共情,并且在恐惧记忆的再唤醒检测中,BY小鼠僵直率仍高于对照小鼠。但是研究人员抑制ACC-NAc的神经环路并不能阻断恐惧共情的传递,进一步研究发现抑制ACC-BLA的神经环路能阻断恐惧共情的传递。


Fig.4 ACC-BLA的神经环路调节恐惧共情的传递


如有相关实验需求,或了解更多产品服务的详情和报价,欢迎咨询我们!
点击进入店铺,查看更多产品和服务
