8 年
手机商铺
入驻年限:8 年
枢先生
湖北 武汉市 江夏区
抗体、试剂、细胞库 / 细胞培养、技术服务、耗材、实验室仪器 / 设备
生产厂商 经销商
公司新闻/正文
3107 人阅读发布时间:2023-06-14 09:40

人们日常生活中时常会感受到胃肠道不适。有非常多的因素会诱发这种不良反应,如误食有毒物质、服用化疗药物、怀孕、晕车晕船等。人们试图通过部分药物减轻这种不良反应,然而其作用的相关机制仍然不清楚。
胃肠道不适是临床药物治疗中最普遍的不良反应,是导致患者无法坚持特定治疗方案的最主要原因。
目前科学家对调控胃肠道不良反应的神经通路和分子机制知之甚少。一些脏器的胃肠道不良反应信号会通过迷走神经传入极后区(Area Postrema,AP),电刺激AP脑区会引起胃肠道不适和呕吐,损毁AP脑区消除毒素引起的胃肠道不良反应。但对于AP脑区内何种类型的细胞参与胃肠道不良反应的调节,目前仍不清楚。
为了确定AP脑区何种类型的细胞调节胃肠道不良反应,研究人员首先运用单细胞测序技术对AP脑区的细胞类型进行分类。通过单细胞测序发现AP脑区存在四种类型的谷氨酸能神经元和三种类型的GABA能神经元。因为延髓AP脑区兴奋与胃肠道不良反应及呕吐相关,因此研究人员对四种类型的谷氨酸能神经元分别构建出相应的Cre品系小鼠:Glp1r-Cre、Calcr-Cre、Slc6a2-Cre和Gfral-Cre。

Fig1. AP脑区的亚细胞图谱
研究人员运用化学遗传学技术,向Glp1r-Cre、Calcr-Cre、Slc6a2-Cre和Gfral-Cre小鼠的AP脑区中注射AAV-Flex-Gas-DREADD病毒兴奋该类型神经元,发现DREADD兴奋Glp1r-Cre、Slc6a2-Cre和Gfral-Cre小鼠的神经元能诱导小鼠出现胃肠道不良反应相关行为。并且运用光遗传学激活GLP1R阳性神经元会增加小鼠的心率和血压,对呼吸没有明显的改变。

Fig2. DREADD激活AP脑区特性神经元诱导胃肠道不良反应相关行为
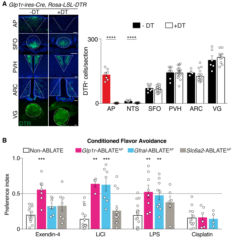
研究人员采用白喉毒素特异性消融AP脑区的四种不同类型的神经元,如图3A所示,采用白喉毒素可特异性消融Glp1r-Cre小鼠AP脑区的GLP1R阳性神经元,而对其他脑区的GLP1R阳性神经元没有过影响。Exendin-4、氯化锂、LPS和顺铂在临床上均会引起明显的胃肠道不良反应呕吐反应,在正常小鼠是也会诱导出胃肠道不良反应相关行为。但是白喉毒素消融AP脑区的GLP1R阳性神经元能明显改善药物引起的胃肠道不良反应相关行为。

Fig3.消融GLP1R阳性神经元改善胃肠道不良反应相关行为
研究人员通过注射AAV-Cre病毒,特异性在AP脑区敲除或者过表达GLP1R。研究发现AP脑区敲除GLP1R避免胃肠道不良反应相关行为,而在敲除鼠上过表达GLP1R能引起胃肠道不良反应相关行为。说明AP脑区的GLP1R是引起胃肠道不良反应相关行为的关键分子。

Fig4. GLP1R调控胃肠道不良反应相关行为
下一步研究人员通过神经元病毒示踪技术研究AP脑区GLP1R阳性神经元的投射网络,在Glp1r-Cre小鼠AP脑区注射顺行示踪病毒,发现GLP1R阳性神经元投射到孤束核(NTS)、DMV和臂旁核(PBN)上,且AP脑区的GLP1R阳性神经元主要调控PBN脑区的CGRP阳性神经元。

Fig5 GLP1R阳性神经元的投射网络
钙敏感受体基因(Casr)激动剂西那卡塞临床上最明显的不良反应是胃肠道不良反应呕吐,研究人员发现AP脑区的Casr和Glp1r阳性神经元存在高度共定位,并且给予西那卡塞后AP脑区的Glp1r阳性神经元被明显激活。行为学实验发现正常小鼠给予西那卡塞能引起胃肠道不良反应相关行为,而AP脑区敲除Glp1r阳性神经元能改善西那卡塞引起胃肠道不良反应相关行为。


Fig6.西那卡塞通过激活GLP1R阳性神经元引起胃肠道不良反应相关行为
胃肠道不良反应呕吐的中枢机制一直是该研究领域的难点,本文研究人员通过单细胞测序、化学遗传学、光遗传学、病毒消融技术、药理学和行为学的手段,在多种基因鼠上进行研究,发现激活AP脑区的GLP1R阳性神经元能引起胃肠道不良反应相关行为,其机制是GLP1R阳性神经元通过激活PBN的CGRP阳性神经元。总而言之,本文发现了胃肠道不良反应呕吐具体的中枢机制,对胃肠道不良反应相关治疗提供了新的方案,能大大改善临床治疗方案中病人用药的依从性。
文献来源:Neuron
原文链接:https://pubmed.ncbi.nlm.nih.gov/33278342/
相关产品:
光遗传-光激活〈部分产品)
PT-1317 rAAV-hSyn-hChR2(H134R)-EYFP
PT-0150 rAAV-hSyn-hChR2(H134R)-mCherry
PT-0158 rAAV-EF1a-ChR2-EYFP
PT-0992 rAAV-CAG-hChR2(H134R)-mCherry
PT-0985 PFD-AAV-hSyn-DIO-hChR2(H134R)-EYFP
PT-0001 rAAV-EF1α-DIO-hChR2(H134R)-EYFP
PT-0002 rAAV-EF1α-DIO-hChR2(H134R)-mCherry
光遗传-光抑制〈部分产品)
PT-0008 rAAV-CaMKIIa-eNpHR3.0-EYFP
PT-0009 rAAV-CaMKIIa-eNpHR3.0-mCherry
PT-0010 rAAV-hSyn-eNpHR3.0-EYFP
PT-0011 rAAV-hsyn-eNpHR3.O-mCherry
PT-0006 rAAV-EF1a-DIO-eNpHR3.O-EYFP-
PT-0007 rAAV-EF1α-DIO-eNpHR3.O-mCherry
PT-0689 PFD-rAAV-CAG-DIO-eNpHR3.O-EYFP
化学遗传-化学遗传激活(部分产品)
PT-0525 rAAV-CaMKIIa-hM3D(Gq)-EGFP
PT-0152 rAAV-hSyn-hM3D(Gq)-EGFP
PT-1144 rAAV-CaMKIIa -DIO-hM3D(Gq)-mCherry
PT-0019 rAAV-hSyn-DIO-hM3D(Gq)-mCherry
PT-0816 rAAV-EF1a-DIO-hM3D(Gq)-EYFP
PT-0160 rAAV-nEF1a-fDIO-hM3D(Gq)-EGFP
化学遗传-化学遗传抑制(部分产品)
PT-0524 rAAv-CaMKIIa-hM4D(Gi)-EGFP
PT-0153 rAAV-hSyn-hM4D(Gi)-EGFP
PT-1143 rAAV-CaMKIIa-DIO-hM4D(Gi)-mCherry
PT-0020 rAAV-hSyn-DIO-hM4D(Gi)-mCherry
PT-0815 rAAV-EF1a-DIO-hM4D(Gi)-EYFP
PT-0159 rAAV-nEF1a-fDIO-hM4D(Gi)-EGFP
对照病毒(部分产品)
PT-0290 rAAV-CAMKIIa-EGFP
PT-0107 rAAV-CaMKIIa-EYFP
PT-0108 rAAV-CaMKIIa-mCherry
PT-1102 rAAV-hSyn-mEGFP
PT-0241 rAAV-hSyn-EGFP-3XFlag
PT-0102 rAAV-hSyn-EYFP
更多产品详见官网

公司相关业务:基因编辑(敲入、敲除、点突变、敲低、过表达、干扰等)、行为学小鼠模型构建、干细胞诱导分化、神经示踪、整包服务等。
官网: www. brainvta. ltd