四环素诱导调控表达载体构建服务
1992年Gossen等成功地利用原核基因调控元件构建了四环素(tetracycline, Tet)真核细胞基因调控表达系统,利用Tet及其衍生物对目的基因进行诱导表达。该系统是比较成熟的真核生物外源基因诱导表达系统之一,具有高效、精准、安全、可控性强等优点,目前已被应用于基因功能及基因治疗的研究。
Tet诱导调控表达系统的作用原理
Tet诱导调控表达系统是以大肠杆菌Tn10转座子上Tet操纵子原理来实施调控的。Tet阻遏蛋白(Tet repressor protein, TetR)能与Tet操纵基因(Tet operator, TetO)特异性结合,当细胞内无Tet时,TetR会与TetO结合,从而阻断下游的抗性基因表达。当细胞内有Tet时,TetR的构象发生改变,使TetR与TetO分离,从而引起抗性基因的抑制解除,抗性蛋白表达使细菌产生耐药性。Tet调控系统目前根据其表达特点可以归为两大类:抑制型系统Tet-off和激活型系统Tet-on。
Tet-off系统
Gossen等最早建立了Tet-off基因调控表达系统,该系统由调节表达载体和反应表达载体组成。调节表达载体包含一个由人巨细胞病毒早期启动子(PhCMV)启动的Tet转录活化因子(tetracycline transcrip-tional activator, tTA),tTA由TetR与单纯疱疹病毒(HSV)VP16蛋白质C端的一段转录激活区融合而成。反应表达载体由Tet应答元件(Tet-responsive element,
TRE)、最小CMV启动子(minimal CMV promoter, PminCMV)及目的基因组成。目的基因位于TRE和PminCMV的下游;TRE为7次重复的TetO序列。PminCMV缺失增强子,因此在tTA未结合到TRE时,目的基因不表达;相反,当tTA结合到TRE时,VP16会使PminCMV活化从而使基因表达。当细胞内无Tet或其衍生物强力霉素(doxcycline, Dox)的存在时,tTA可与TRE结合,打开基因表达;而当Tet或Dox存在时,它们可使tTA中的TetR改变构象,则tTA将从TRE上脱落下来,使TRE中的PminCMV处于非激活状态,从而使基因表达处于关闭状态。
Tet-on系统
Tet-on调控系统与Tet-off调控系统的区别在于其调节蛋白质为反义Tet转录活化因子(reverse tetracy-cline transcriptional activator, rtTA)。rtTA是由反义TetR(reverse TetR, rTetR)与VP16的转录活化区域融合而成。rTetR由TetR中的4个氨基酸发生突变而衍生而来的(E71→K71, D95→N95, L101→S101, G102→D102)。rTetR的表型与TetR相反,在无Tet或Dox时,rtTA不能结合TRE,导致基因表达关闭;而在有Tet或Dox存在时,rtTA会结合在TRE上,导致基因表达开放。

Tet诱导调控表达系统的优点:
- 高效;
Tet系统具有低本底与高诱导倍数的特点。无诱导时目的基因表达水平低,诱导时其表达水平增高,最高诱导倍数可达10,000倍。
- 精确;
目的基因的诱导倍数与诱导剂的量及诱导时间存在一定的关系,所以人们可以采用Tet诱导调控表达系统对基因表达进行精确的调节。
- 安全;
Tet作为一种抗生素已被人们应用了很长时间,且低剂量的Tet就可调节基因的表达,不会对动物或细胞产生强毒性。
- 可控性强。
该系统诱导所需的时间短,在加入诱导剂30分钟内即可检测到目的基因的表达;当去除诱导剂一定时间后可使该系统关闭,之后仍可通过加入诱导剂重新开启。
案例展示:
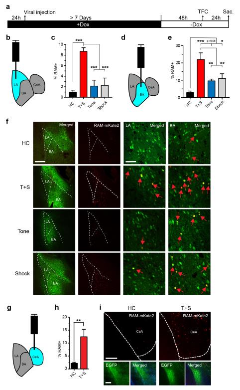
作者首先设计了一个具有强活性依赖性诱导谱启动子RAM,并将启动子RAM整合到Tet-off系统中构建了RAM系统,RAM能驱动Tet转录活化因子tTA的表达,导致tTA与Tet应答元件TRE的结合,启动目的基因的表达,Dox能阻止tTA与TRE的结合,在时间上对目的基因表达进行精确调控。接下来作者以音调-恐惧条件反射(tone-fear conditioning, TFC)行为范式将小鼠分为4组:对照组(HC)、TFC (Tone和Shock)组、Tone组和Shock组,将AAV-RAM-NLS-mKate2 和 AAV-Ef1a-EGFP 分别注射到小鼠杏仁核(听觉传入的主要输入脑区)的LA、BA和CeA区,小鼠在注射病毒后至少1周服用Dox,TFC前48小时改为无Dox ,TFC后24小时处死。结果发现,杏仁核LA、BA和CeA区在恐惧刺激后,RAM标记的神经元增多,神经元活性增强,表明杏仁核LA、BA和CeA区参与小鼠恐惧记忆的形成。
RAM系统标记杏仁核中活跃的神经元群(Sørensen AT, et al., Elife, 2016 )
枢密科技四环素调控系统现货产品:
| 产品编号 | 产品名称 | 启动子 | Cre/Flp依赖 |
|---|
| PT-0140 | rAAV-TRE3G-EYFP | TRE3G | —— |
| PT-0141 | rAAV-TRE3G-mCherry | TRE3G | —— |
| PT-0515 | rAAV-TRE3G-ChR2-mCherry | TRE3G | —— |
| PT-0244 | rAAV-TRE3G-Cre | TRE3G | —— |
| PT-0113 | rAAV-TRE3G-DIO-mCherry | TRE3G | Cre依赖 |
| PT-0627 | rAAV-RAM-d2TTA::TRE-EGFP | RAM TRE | —— |
| PT-0626 | rAAV-RAM-d2TTA::TRE-ChR2 | RAM TRE | —— |
| PT-0747 | rAAV-RAM-d2TTA::TRE-ArchT | RAM TRE | —— |
更多相关产品欢迎咨询!
参考文献:
1.陈皓, 夏海滨. 四环素诱导调控表达系统的研究与应用. 生命的化学. 2011; 31(2): 285-89.
2.Wanka F, Cairns T, Boecker S, Berens C, Happel A, Zheng X, Sun J, Krappmann S, Meyer V. Tet-on, or Tet-off, that is the question: Advanced conditional gene expression in Aspergillus. Fungal Genet Biol. 2016; 89:72-83.
3.Sørensen AT, Cooper YA, Baratta MV, Weng FJ, Zhang Y, Ramamoorthi K, Fropf R, LaVerriere E, Xue J, Young A, Schneider C, Gøtzsche CR, Hemberg M, Yin JC, Maier SF, Lin Y. A robust activity marking system for exploring active neuronal ensembles. Elife. 2016; 23;5. pii: e13918.