8 年
手机商铺
入驻年限:8 年
枢先生
湖北 武汉市 江夏区
抗体、试剂、细胞库 / 细胞培养、技术服务、耗材、实验室仪器 / 设备
生产厂商 经销商
公司新闻/正文
5301 人阅读发布时间:2023-06-13 16:50
记忆的存储机制一直是众多科学家关心的重大科学问题。2002年,诺贝尔生理学及医学奖得主Eric Kandel教授提出了记忆存储在神经突触上的假说1。次年,另一位诺贝尔奖得主Susumu Tonagawa教授提出了记忆痕迹细胞(Memory Engram Cell)的概念2,认为记忆可能是存储在一群特定的细胞中。同年,因发现绿色荧光蛋白(GFP)而获得诺贝尔化学奖的著名华裔科学家钱永健教授提出了记忆可能存储在细胞外基质中3。该假说一经提出,引起了诸多研究者对这一领域的兴趣。
细胞外基质(extracellular mtraix, ECM)是分布于动物体组织细胞间的填充成分,主要作用是支持和保护组织细胞。前人研究表明一类特殊的细胞外基质Perineuronal Nets (PNNs)在视觉的长时程记忆中的提取以及恐惧记忆的消退中起到了重要作用4-5。PNNs 广泛分布在啮齿类动物中枢神经系统(CNS)的很多脑区,例如视皮层、体表感觉皮层的桶状皮层 、小脑深部核团、黑质、海马及脊髓等部位。CNS的PNNs大部分分布于特定的神经元细胞亚群周围,呈网状结构特异包裹PV-GABA中间神经元的胞体并一直延伸至近端树突的突触位置,并通过形成物理屏障来影响神经细胞的突触可塑性及其他功能。
2019年12月16日,清华大学生命学院史微博士和复旦大学脑科学研究院王云教授在《PNAS》上在线发表了题为“Perineuronal nets protect long-term memory by limiting activity-dependent inhibition from parvalbumin interneurons”的文章。该研究从细胞到系统水平上证明了细胞外基质调控海马的短时程空间记忆以及皮层的长时程空间记忆的提取和再巩固过程,揭示了细胞外基质通过反馈抑制海马PV中间神经元的抑制性输出而调控记忆存储的机制。

记忆可以分为短时程记忆(recent memory)和超长时程记忆(remote memory)。短时程空间记忆一般认为是存储在海马中。海马是一个神经纤维排列清晰的脑区结构,是研究突触可塑性、空间学习记忆以及短时程记忆的重要脑区;而大量的研究表明超长时程记忆的存储与编码主要在皮层中。在动物模型中,药理学抑制或者毁损前扣带回皮层(anterior cingulate cortex, ACC)均可以损伤长时程空间记忆的提取。因此,此论文的研究人员通过在特定脑区注射的方式特异性降解海马区和皮层区的PNNs,分别在细胞水平和整体水平研究了PNNs对突触可塑性的调节以及对短时程和长时程空间记忆的保护作用。
1. 细胞外基质的内源表达受到记忆的不同阶段调控
首先,研究人员在训练前、训练时(0小时)、训练后4小时和96小时检测了海马的PNNs表达。PNNs有一种主要组分N-acetylgalactosamine,与标记物WFA具有高亲和力,因此通过免疫荧光染色使用WFA即可标记PNNs的定位。WFA染色结果表明PNNs在训练后4小时开始显著升高,到96 小时达到最高(图1),说明海马PNNs的形成受到学习记忆的正向调控。同时,研究人员发现在训练后30天皮层的PNNs表达也显著升高,说明皮层PNNs的形成也与长时程记忆相关。
图1. 记忆不同阶段PNNs在海马与ACC的表达变化
2.改变海马细胞外基质的表达影响了海马依赖的短时程空间记忆
为了进一步证明PNNs对记忆的存储和提取具有调控作用,研究人员用ChABC酶特异地破坏了海马区的PNNs结构后,发现损伤了空间条件恐惧记忆(Contextual Fear Conditioning, CFC)的24小时记忆提取过程(图2 A)。反之,研究人员通过使用AAV病毒工具在海马特异地过表达PV-GABA神经元周围的PNNs (通过向PV-cre小鼠海马注射PNN的核心蛋白来实现),有趣的是,该处理方式并没有增强24小时的空间条件恐惧记忆提取过程,不过增加了该记忆的维持时间(memory decay)(图2 B),说明过表达PNNs保护了海马介导的短时程空间条件恐惧记忆。

图2. 细胞外基质的表达改变调控了记忆的提取与巩固过程
3. 改变皮层中细胞外基质的表达调控了长时程空间记忆的提取和再巩固
在皮层研究人员用同样的处理方式在不同时间点调控了ACC的的PNNs表达,并检测了条件恐惧记忆形成30天后的长时程记忆。其研究发现,训练后一周对皮层给予ChABC破化PNNs可显著损伤30天时的记忆提取,而训练后三周再破化PNNs就不会影响30天时的记忆提取(图2 C)。该结果进一步证明PNNs在长时程记忆的存储阶段起到了关键的作用——一旦记忆存储阶段完成,再消化掉PNNs对记忆的提取并没有影响。进一步的实验结果表明,训练后三周给药影响了长时程记忆的再巩固过程(图3),这也是首次发现PNNs在长时空间记忆再巩固的作用。

图3. 改变细胞外基质的表达影响了记忆的再巩固过程
4.细胞外基质调控学习记忆的细胞学机制是通过限制PV-GABA神经元对锥体细胞的反馈抑制实现的
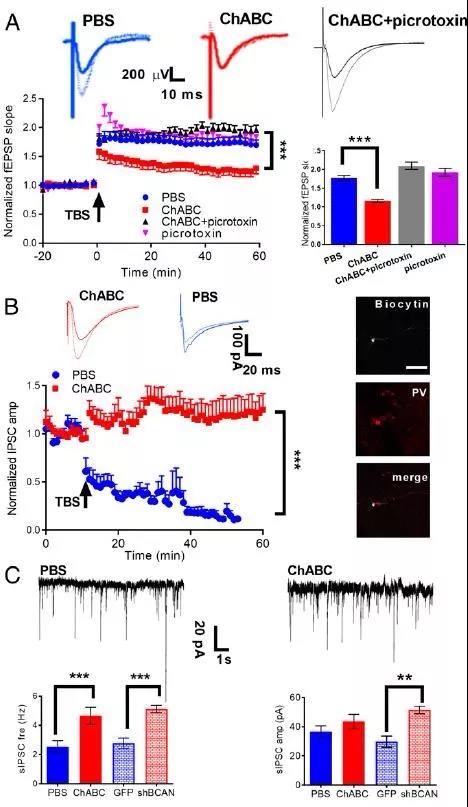
进一步,研究人员运用脑片电生理场电位LTP记录和膜片钳记录,研究了PNNs对突触可塑性和细胞兴奋性的影响。首先,实验结果显示ChABC处理过的小鼠海马CA3-CA1的LTP通路存在缺陷,该缺陷可以被GABAA受体的阻断剂picrotoxin所挽救,说明ChABC处理影响突触可塑性是通过调控GABA抑制系统来实现的(图4 A)。进一步的,研究人员运用脑片膜片钳技术记录了chABC处理后的海马锥体细胞上的微小自发放电(miniature IPSC),发现ChABC处理后mIPSC的频率显著增加(图4 C),从而说明了chABC处理破坏PV-PNNs 后造成锥体细胞突触前的GABA释放增加。从而,细胞电生理功能学的研究阐明了海马中PV神经元的PNNs在细胞水平上限制了PV-GABA神经元对锥体神经元的反馈抑制。

图4. 细胞外基质对海马突触可塑性的调控
5.光抑制PV-GABA神经元可以挽救ChABC处理引起的theta wave和行为表型缺陷
为了在系统水平上证明细胞上的机理,研究人员用光遗传技术在ChABC处理(破坏了细胞外基质的结构)小鼠中光抑制PV-GABA的活性,15分钟的光抑制就可以挽救ChABC小鼠引起的theta震荡和行为缺陷(图5和图6)。该研究结果进一步表明ChABC处理的小鼠引起的行为缺陷是通过增加PV-GABA的反馈抑制造成的,而PNNs对记忆的保护作用是通过限制这种反馈抑制来实现的。

图5. 在ChABC或者过表达PNNs小鼠中光遗传操控PV-GABA神经元对theta震荡的影响

综上所述,该研究使用了多种枢密科技的病毒工具,如Dio-Hapln1, Dio-ChTEA, Dio-Arch等,运用免疫荧光技术、离体电生理膜片钳和场电位记录、在体电生理多通道记录及光遗传学技术结合条件恐惧空间记忆行为范式,从细胞到系统水平上证明了细胞外基质调控海马的短时程空间记忆以及皮层的长时程空间记忆的提取和再巩固过程,这个调控过程的细胞学机制是通过改变PV-GABA的反馈抑制实现的。该研究首次报道了ACC皮层的PNNs在长时程空间记忆的调控作用,同时为该行为表型提供了新的电生理细胞学机制,进而填补了关于PNNs在记忆存储中的细胞学机制的空白。
清华大学的史微博士为该研究的第一作者及共同通讯作者,清华大学的位向博同学为该研究的共同第一作者,复旦大学脑科学研究院的王云教授为本文的通讯作者。本研究得到了国家自然科学基金、中国国家博士后基金和张江实验室(ZJLab)的资助,以及清华大学钟毅课题组的支持。
1. E.R. Kandel, The molecular biology of memory: cAMP, PKA, CRE, CREB-1, CREB-2, and CPEB. Mol Brain 5:14 (2012).
2. Tomás J. Ryan et al., Engram cells retain memory under retrograde amnesia.Science 348: 6238 (2015)
3. R. Tsien, Very long-term memories may be stored in the pattern of holes in the net. Proc Natl Acad Sci U S A 110(30):12456-12461 (2013).
4. N. Gogolla, P. Caroni, A. Luthi, C. Herry, Perineuronal nets protect fear memories from erasure.Science 325(5945):1258-1261 (2009).
5. E.H. Thompson, et al., Removal of perineuronal nets disrupts recall of a remote fear memory. Proc Natl Acad Sci U S A 115(3):607-612 (2018).
撰文:史微
责编:鲨鱼
排版:葫芦娃