8 年
手机商铺
入驻年限:8 年
枢先生
湖北 武汉市 江夏区
抗体、试剂、细胞库 / 细胞培养、技术服务、耗材、实验室仪器 / 设备
生产厂商 经销商
公司新闻/正文
2233 人阅读发布时间:2023-06-13 16:51
近日神经精神领域的著名杂志《Biological Psychiatry》杂志在线发表了浙江大学药学院陈忠教授课题组题为“Direct septum-hippocampal cholinergic circuit attenuates seizure through driving somatostatin inhibition”的研究成果。目前,大部分癫痫相关研究主要关注于癫痫灶点内部兴奋性谷氨酸能神经元和抑制性GABA能神经元之间的平衡关系在颞叶癫痫发病机制中的作用,而该研究则首次揭示了内侧隔核中的胆碱能神经是通过直接投射到海马并激活其抑制性SST亚型的GABA能神经元从而发挥显著的抗癫痫作用,首次阐明了胆碱能神经环路在颞叶癫痫中的作用机制。

胆碱能神经系统是中枢神经系统中重要的一部分,在调控突触传递和神经兴奋性以及诱导突触可塑性中发挥不可忽视的作用。大量前期研究通过药理学或损毁方式表明除了传统兴奋性谷氨酸能和抑制性GABA能神经系统之外,胆碱能神经系统在颞叶癫痫中也发挥了潜在的作用。因此精准解析胆碱能神经系统在颞叶癫痫发病重的环路作用机制对于靶向胆碱能神经元的精准治疗药物研究异常重要。由于内侧隔核是胆碱能神经元富集的核团,而且是癫痫灶点海马的主要胆碱能输入来源,因此研究人员将目光聚焦于内侧隔核。研究人员首先通过功能核磁共振成像和弥散张量成像发现,伴随海马硬化的颞叶癫痫病人其内侧隔核体积及内侧隔核与硬化侧海马之间的纤维联系都存在明显萎缩,由此表明内侧隔核与临床颞叶癫痫密切相关。进一步,研究人员在动物癫痫模型中探究内侧隔核在癫痫中的作用。
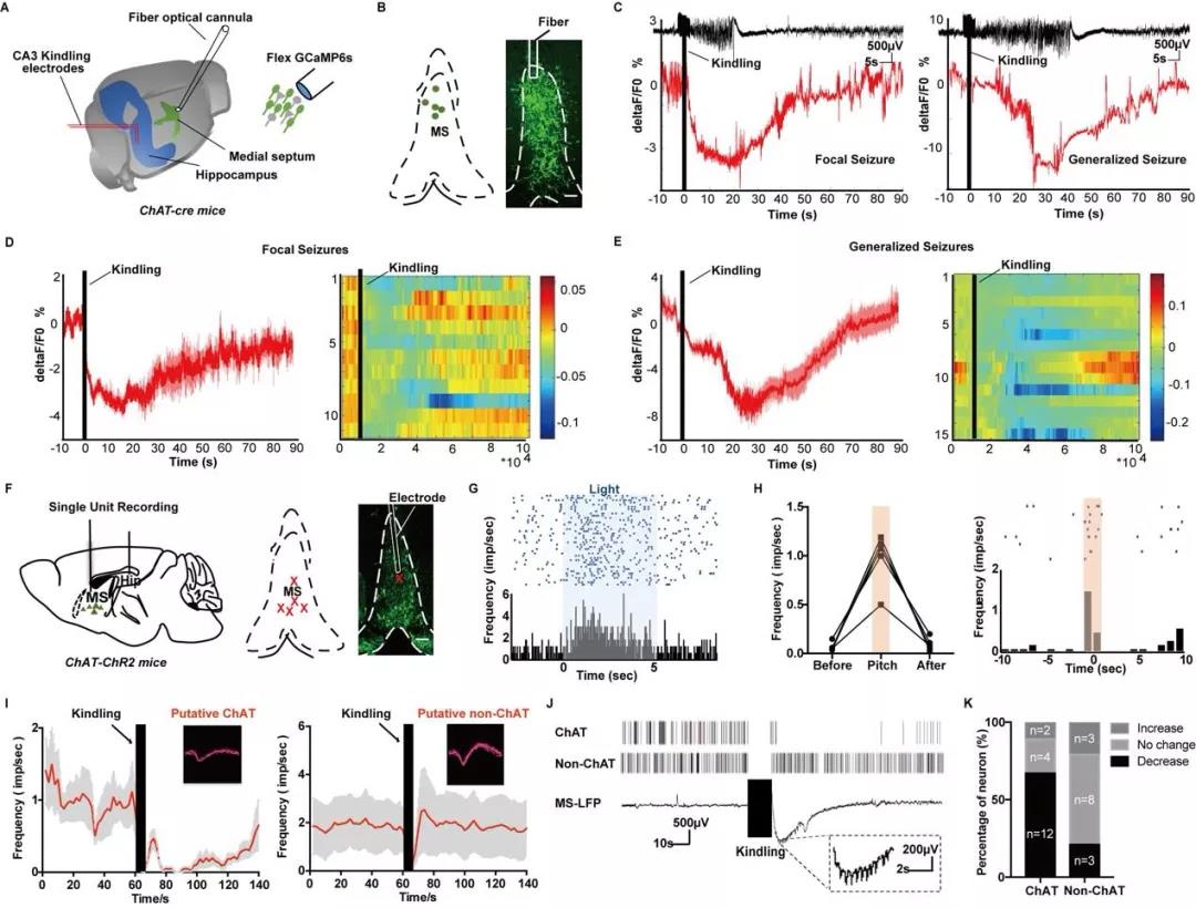
1. 癫痫发作过程中,内侧隔核胆碱能神经元活动被抑制
首先,研究人员通过钙信号记录系统发现,当在小鼠海马给予电刺激诱发癫痫发作时,内侧隔核的胆碱能神经元群体的钙信号明显下降,由于钙信号反应神经元活动性,因此该结果表明内侧隔核胆碱能神经元活动一定程度上被抑制。进一步为更精准的明确内侧隔核胆碱能神经元的活动变化,研究人员引入了在体单细胞记录去记录单个神经元的活动,结果同样发现内侧隔核胆碱能神经元活动被抑制,与钙信号记录一致。

图1. 癫痫发作时,内侧隔核胆碱能神经元的神经活动受到抑制
2. 特异性激活内侧隔核胆碱能神经元抑制颞叶癫痫发作
为进一步明确内侧隔核胆碱能神经元在颞叶癫痫中的作用,研究人员在小鼠海马电点燃模型中使用光遗传学特异性激活内侧隔核胆碱能神经元能够明显抑制癫痫形成过程,表现为抑制癫痫发作等级的发展进程,缩短后放电时长。另外由于海人藻酸诱发的慢性自发模型更能模拟临床颞叶癫痫病人的病理特征,因此研究人员进一步在该模型中用化学遗传学方法特异性激活内侧隔核胆碱能神经元,同样能够明显抑制癫痫自发发作,表现为减少自发发作次数和缩短自发发作总时长。根据以上结果研究人员明确特异性激活内侧隔核胆碱能神经元能够抑制颞叶癫痫发作。

图2. 选择性激活内侧隔核胆碱能神经元可抑制颞叶癫痫发作
3. 特异性抑制内侧隔核胆碱能神经元促进颞叶癫痫发作
在明确内侧隔核胆碱能神经元在抗癫痫作用中的充分性后,研究人员想进一步探究其内源性活动对于调控癫痫发作是否是必要的。研究人员在小鼠海马电点燃模型中引用了两种病毒,一种是光遗传学病毒,还有一种是借助AAV载体,将caspase3特异性转染到内侧隔核胆碱能神经元,结果发现提前抑制或用病毒特异性杀死内侧隔核胆碱能神经元均能促进癫痫发作,表现为加快癫痫发作等级的发展进程和延长后放电时长。由此研究人员推断内侧隔核胆碱能神经元在抑制癫痫发作过程中具有充分必要性。

图3. 选择性抑制内侧隔核胆碱能神经元促进颞叶癫痫发作
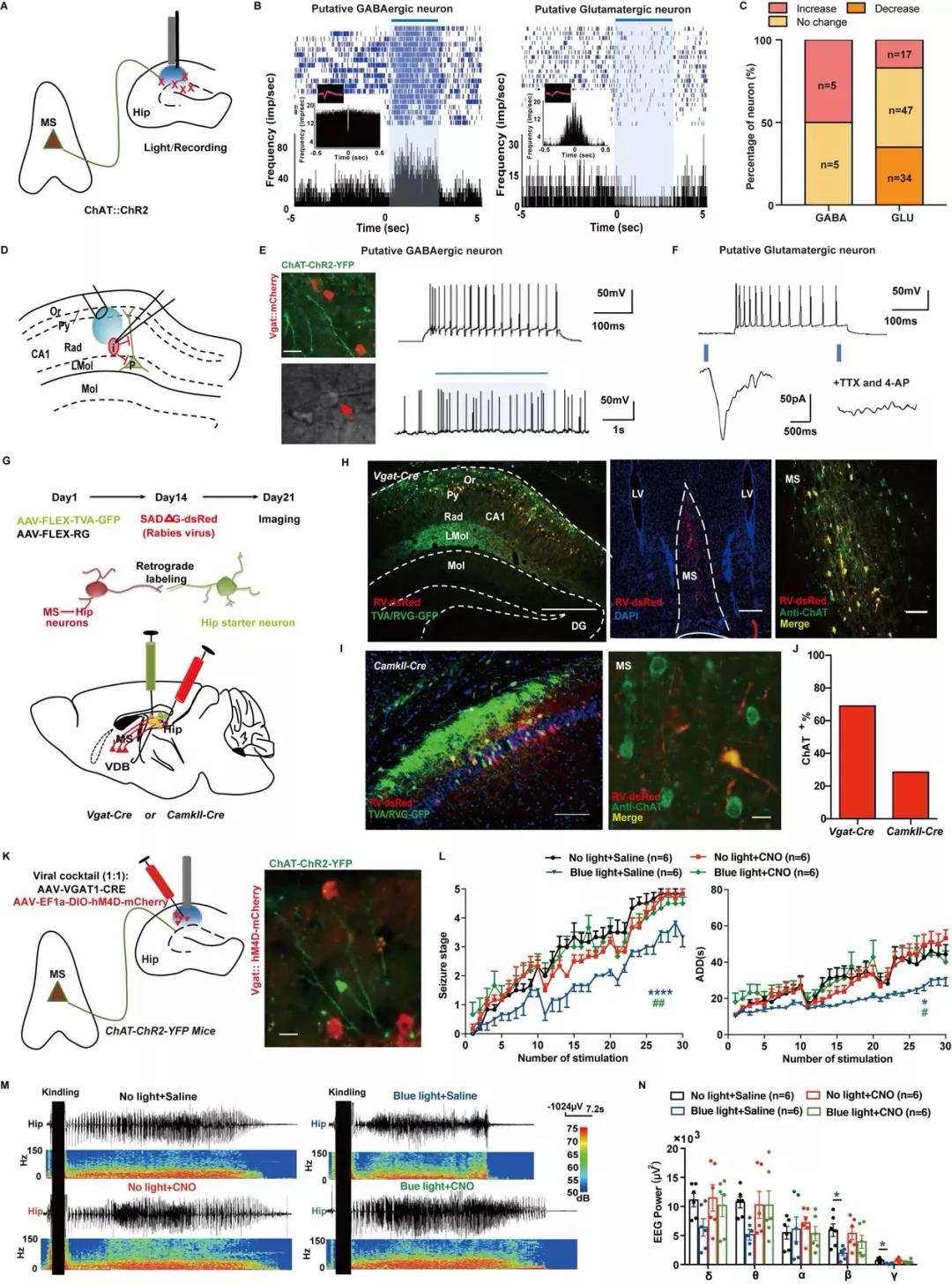
4. 内侧隔核投射到海马的直接胆碱能通路介导抗癫痫作用
研究人员进一步探索内侧隔核胆碱能神经元的抗癫痫环路机制。由于内侧隔核胆碱能神经元既可以直接投射到海马,也可以先投射到内侧隔核局部其他类型神经元再由其他类型神经元投射到海马发挥作用。研究人员首先直接光照激活内侧隔核胆碱能神经元投射到海马的纤维末梢,结果发现能够发挥抗癫痫作用,且该作用可以被提前注射到海马局部的胆碱能M/N受体混合拮抗剂逆转。之后将混合拮抗剂提前注射到内侧隔核,则发现并不能逆转激活内侧隔核胆碱能神经元产生的抗癫痫作用。以上实验表明内侧隔核胆碱能神经元的抗癫痫作用是通过直接投射到海马所介导,且依赖于M和N型胆碱能受体,但与间接投射环路无关。

图4. 内侧隔核投射到海马的直接胆碱能通路介导抗癫痫作用
5. 海马GABA能神经元介导内侧隔核胆碱能神经环路的抗癫痫作用
为了深入探究直接环路如何调控海马神经元兴奋性,研究人员利用逆向跨单突触追踪实验结合在体神经元记录和离体脑片电生理实验表明内侧隔核胆碱能神经元在结构上主要靶向海马GABA能神经元,且光遗传学激活内侧隔核胆碱能神经元可以直接激活海马的GABA能神经元。同时行为学上化学遗传学抑制海马GABA能神经元能够逆转光遗传学激活内侧隔核投射到海马的胆碱能纤维末梢的抗癫痫作用。因此,以上结果表明,内侧隔核胆碱能神经元主要通过直接投射到海马并激活海马的GABA能神经元发挥抗癫痫作用。

图5. 海马GABA能神经元介导内侧隔核胆碱能神经环路的抗癫痫作用
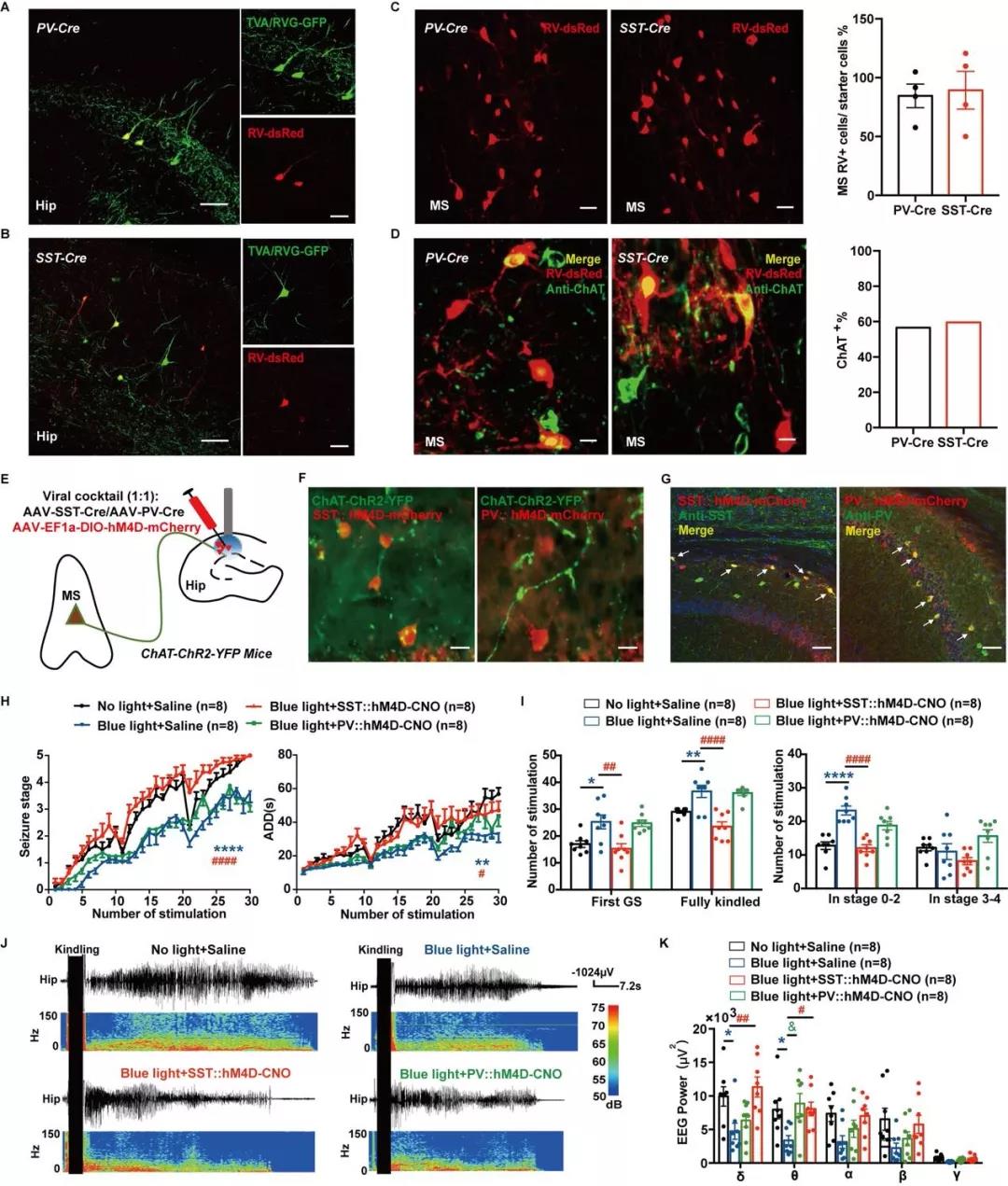
6. 海马SST亚型的GABA能神经元是内侧隔核胆碱能神经环路抗癫痫作用的关键下游效应神经元
由于GABA能神经元具有多样性,研究人员进一步探究不同亚型GABA能神经元的作用。研究人员通过结合光遗传学和化学遗传学方法发现,特异性抑制海马的GABA能神经元亚型生长激素抑制素(somatostatin, SST)神经元能够逆转内侧隔核胆碱能神经元的抗癫痫作用,而另一种GABA能神经元亚型小清白蛋白(parvalbumin, PV)神经元则不参与介导该抗癫痫环路。

图6. 海马SST亚型的GABA能神经元参与内侧隔核胆碱能神经环路的抗癫痫作用
总结:
在此项研究中,团队使用了多种枢密科技的工具病毒,AAV-VGAT1-CRE,AAV-PV-Cre 和 AAV-SST-Cre 病毒用于特异性操控海马的GABA能神经元;AAV-EF1a-DIO-EGFP-TVA,AAV-DIO-RG 和RV-EnvA-ΔG-DsRed 用于逆向跨单突触追踪从中隔胆碱能神经元投射到海马不同亚型GABA能神经元的直接投射。研究首次揭示了内侧隔核中的胆碱能神经是通过直接投射到海马并激活其抑制性SST亚型的GABA能神经元从而发挥显著的抗癫痫作用。该环路的发现加深了对癫痫异常网络形成的认识,并为临床颞叶癫痫的精准药物治疗靶点研究提供了重要的实验依据。
原文链接:
https://www.biologicalpsychiatryjournal.com/article/S0006-3223(19)31883-9/fulltext