武汉枢密脑科学技术有限公司品牌商

8

手机商铺

qrcode
商家活跃:
产品热度:
  • NaN
  • 0.09999999999999964
  • 0.09999999999999964
  • 1.0999999999999996
  • 0.09999999999999964
神经示踪逆向跨单突触病毒RV-EnVA-△G-dsRed
¥10080 - 20180
品牌商

武汉枢密脑科学技术有限公司

入驻年限:8

  • 联系人:

    枢先生

  • 所在地区:

    湖北 武汉市 江夏区

  • 业务范围:

    抗体、试剂、细胞库 / 细胞培养、技术服务、耗材、实验室仪器 / 设备

  • 经营模式:

    生产厂商 经销商

在线沟通

公司新闻/正文

中科大张智团队在声音诱导防御行为的神经机制方面取得新进展

3091 人阅读发布时间:2023-06-13 16:43


      恐惧是动物遭遇危险时产生的一种防御性反应,包括一系列的自主系统、内分泌系统和行为学的改变。外界威胁性刺激经由感觉系统传入,激活恐惧相关的神经环路,从而实现趋利避害,这是生物赖以生存的基本条件。声音作为获取信息最快捷有效的方式之一,可使机体快速察觉天敌,并作出相应的应答,借以逃避对其生存产生威胁的环境。相对于研究较为深入的条件性听觉恐惧,对先天性听觉恐惧的突触、细胞和环路机制知之甚少。
       近日,中国科学技术大学生命科学学院张智课题组和陈林课题组与香港城市大学及中科院广州生物医药与健康研究院等多家研究机构合作,在声音诱导的先天性防御行为的神经环路机制方面取得了新的研究进展。2019年8月30日,课题组在《PLOS Biology》在线发表题为“Direct auditory cortical input to the lateral periaqueductal gray controls sound-driven defensive behavior”的相关成果。这项工作利用神经环路示踪技术鉴定了听皮层(auditory cortical, ACx)直接投射到外侧中脑导水管周围灰质(lateral periaqueductal gray, lPAG)神经通路,并结合光遗传以及化学遗传技术对GluACx→GlulPAG神经通路调控,揭示了一条介导声音诱导防御行为的神经通路。

新闻图片1

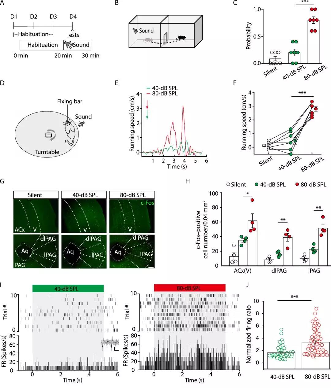
01 1. 高分贝的白噪声可以诱导小鼠的防御行为
     首先作者建立了两种行为学范式检测声音诱发的防御行为。一种是穿梭箱,实验中在箱内一侧给与高分贝白噪声刺激,小鼠会出现逃避到对侧的防御行为。另一种行为学范式是转盘(连接一个速度采集器),实验中将小鼠头部固定于转盘上,给与高分贝的白噪声刺激,小鼠会在转盘上出现逃跑的防御行为。接着,对已接受高分贝白噪声刺激的小鼠进行c-Fos染色,发现ACx和lPAG中c-Fos含量明显升高。最后,利用在体电生理技术对ACx和lPAG进行记录,发现给与高分贝白噪声刺激后,ACx和lPAG放电频率明显升高,进一步验证了ACx和lPAG与声音诱导的防御行为息息相关。(图1)

新闻图片2

图1. ACx和lPAG参与声音诱导的防御行为(modified)
 

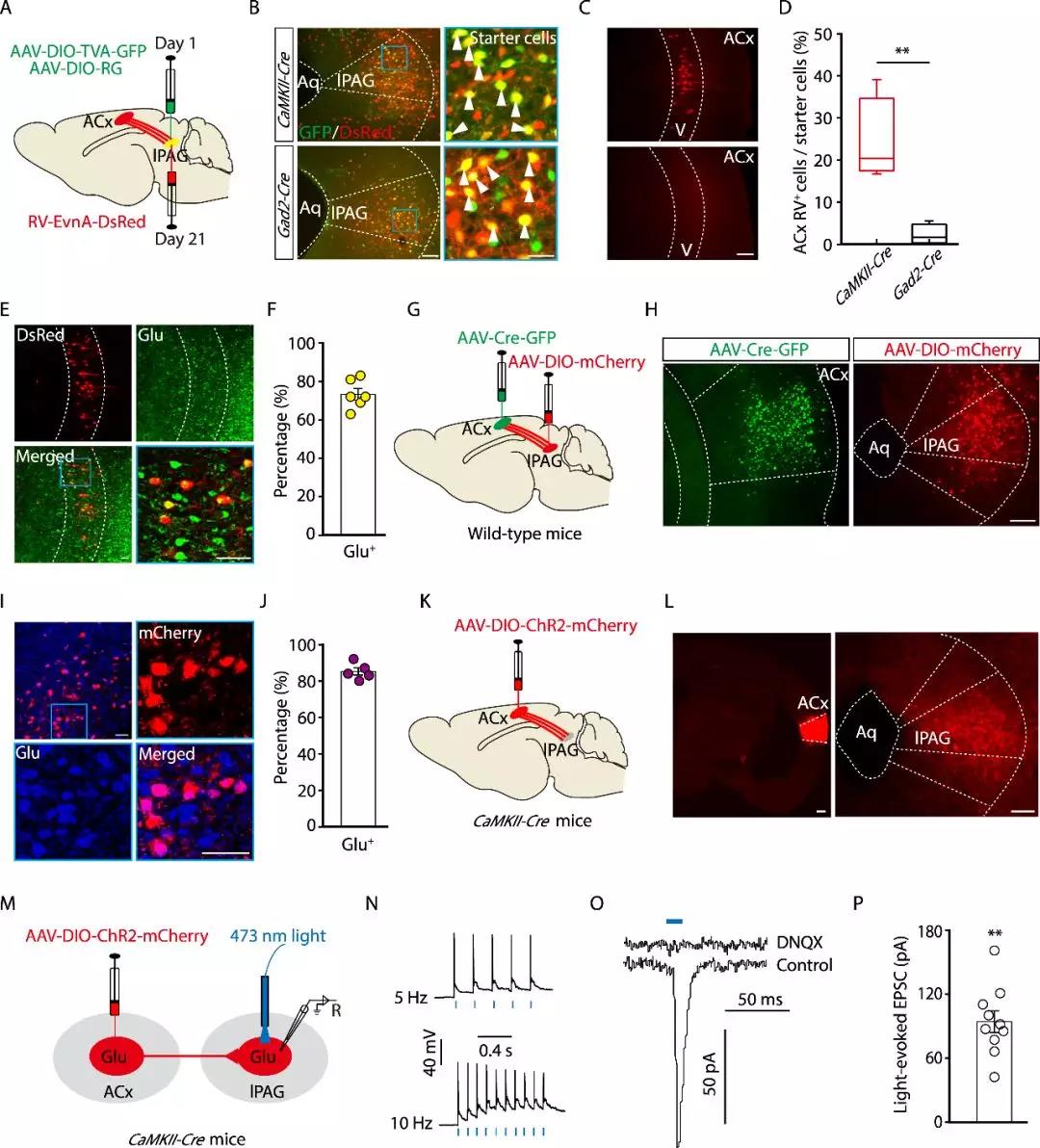
02 2. 解析GluACx →GlulPAG神经通路
       作者利用病毒示踪的方法,发现ACx的谷氨酸(GluACx)神经元直接投射到中脑导水管周围灰质的外侧亚区(lPAG),并直接支配lPAG谷氨酸(GlulPAG)神经元。(图2)

新闻图片3

图2. GluACx →GlulPAG的神经环路解析(枢密科技病毒)
 

3.光遗传激活GluACx→GlulPAG 的投射纤维诱导出明显的逃避行为
作者在确定ACx和lPAG存在直接投射后,利用光遗传技术分别在两种行为学范式上激活GluACx→GlulPAG神经通路,小鼠表现出明显的逃避行为。(图3)

 

新闻图片4

图3. 激活GluACx→GlulPAG神经通路诱导出明显的逃避行为(枢密科技病毒)
 

总结
     张智课题组发现高分贝的白噪声可以诱导出小鼠的逃避行为的同时,听皮层(ACx)和外侧导水管周围灰质(lPAG)被显著激活。利用神经细胞特异的Cre转基因动物的逆向跨单级和正向病毒追踪等技术手段发现,ACx第五层的锥体细胞选择性支配lPAG的谷氨酸能神经元(GluACx→GlulPAG)。 运用光遗传学和化学遗传手段选择性调控GluACx →GlulPAG环路活性可以显著干预声音诱导的防御行为。进一步的病毒示踪结果发现,向lPAG 投射的ACx神经元同时发出纤维侧枝支配下丘、上丘以及杏仁核等脑区。运用化学遗传失活这些脑区或Muscimol直接失活ACx后,光遗传激活GluACx→GlulPAG 的投射纤维仍然可以诱导出明显的逃避行为。综上所述,该研究结果解析出一条介导声音诱导防御行为的神经通路。(图4)

新闻图片5

图4. 声音诱导防御行为的神经网络 张智研究组副研究员王海涛和博士生陈佳慧为该论文的共同第一作者,张智和陈林为共同通讯作者。该研究得到了基金委、科技部和中组部青年千.人计划的资助。 文章涉及的病毒载体全部来自枢密科技: 1.逆行跨单突触示踪:RV-EnvA-ΔG-DsRed,rAAV-EF1α-DIO-RVG,rAAV-EF1α-DIO-EGFP-2a-TVA; 2.光遗传:rAAV-EF1α-DIO-hChR2 (H134R)-mCherry,rAAV-EF1α-DIO-eNpHR3.0-eYFP; 3.化学遗传:rAAV-EF1α-DIO-hM4D(Gi)-mCherry; 4.对照:rAAV-EF1α-DIO-mCherry,rAAV-DIO-eYFP. 原文链接: https://journals.plos.org/plosbiolo

新闻图片6

上一篇

【会议通知】枢密科技受邀参加2019长三角地区神经科学论坛暨第十一次会员代表大会

下一篇

ArcLight,实现神经元电活动的光学记录

更多资讯

我的询价