8 年
手机商铺
入驻年限:8 年
枢先生
湖北 武汉市 江夏区
抗体、试剂、细胞库 / 细胞培养、技术服务、耗材、实验室仪器 / 设备
生产厂商 经销商
公司新闻/正文
269 人阅读发布时间:2026-01-19 09:47
神经元通过整合并转换大量突触输入的信号来实现信息处理。因此,脑科学研究的一个核心目标是在完整大脑中实现对输入突触活动与神经元输出信号的同步监测。钙离子探针、电压探针及细胞外电生理技术是记录大规模神经元集群输出信号的常用手段。相比之下,目前尚无能够记录大规模突触输入群体的技术方法。
脊椎动物中枢神经系统中,绝大多数突触均以谷氨酸作为神经递质进行信号传递。一个动作电位(AP)通常仅会触发0个或1个突触囊泡的释放,释放出约数千个谷氨酸分子;这些分子在不到1毫秒(ms)的时间内即会从突触间隙中被清除。作为对比,一个AP可触发超过1×105个钙离子内流进入典型的神经元胞体,且这些钙离子的清除时间约为20 ms。谷氨酸分子的释放量少、在突触间隙中的驻留时间极短,这给突触释放事件的光学检测带来了巨大挑战;尤其是在体实验中同时对多个突触进行记录时,这一挑战更为突出。突破这一技术瓶颈,对于揭示神经元信息处理的基本规律具有至关重要的意义——如,实现信息处理的非线性转换过程主要发生于胞体还是树突;在体条件下,何种突触输入模式能够驱动神经元的放电活动与突触可塑性。此外,神经递质记录技术还可用于突触可塑性、神经环路连接、神经系统疾病以及突触传递的分子机制与药理学特性等方向的研究。
基于荧光蛋白的神经递质探针,是由配体结合结构域与荧光蛋白结构域融合而成的嵌合蛋白,并定位于细胞表面。当配体与探针结合时,会引发探针的构象变化,进而调节其荧光强度;这一荧光信号可通过显微镜实现高分辨率的实时读取。基于荧光蛋白的谷氨酸探针iGluSnFR,在适宜的实验条件下能够实现单个突触囊泡释放事件的检测。然而,即便是目前信噪比(SNR)最高的探针变体——iGluSnFR3,其在体成像的SNR往往仍不足以支持同时对数十个以上的突触进行稳定记录。当成像的突触数量增加时,探针的SNR会进一步下降;这是由于有限的总激发功率必须在更多的突触位点之间进行分配。因此,要实现对更多数量的单个突触群的观测,亟需开发亮度更高、灵敏度更高的新型探针变体。
显微镜有限的体素采样率带来了另一重技术限制,这使得采样频率与记录的突触数量之间存在不可避免的权衡关系。如,传统双光子显微镜若要实现对iGluSnFR3谷氨酸瞬变信号(其衰减时间常数小于30 ms)的有效分辨,需要约100 Hz的成像帧率;而在此帧率下,仅能对数十个突触进行成像。具有较慢灭活动力学的探针变体,可支持在更低的成像帧率下进行实验,从而能够实现对更多突触的同时记录。相反,具有快速灭活动力学的探针变体,则可实现对快速突触动力学过程的更精准监测;不过,其成像范围会相应受限。值得注意的是,无论探针的灭活动力学特征如何,为了实现对谷氨酸释放时间的精准测量,快速的激活动力学都是必不可少的。
近期,美国科学家在生命科学方法学领域顶刊Nature Methods(IF=32.1)发表题为“Glutamate indicators with increased sensitivity and tailored deactivation rates”的研究论文。该研究中,团队成功构建了两种灵敏度显著提升、快速激活的第四代iGluSnFR变体,分别具有快速灭活与慢速灭活两种动力学特征。首先,在体外实验中对一个包含大量理性设计靶向突变的探针文库进行了筛选,以获得亮度、动力学特性与灵敏度均得到优化的候选变体。随后,利用小鼠视觉皮层的双光子成像技术,对其中7个候选变体进行了进一步的在体验证。最终,筛选得到两种性能优异的变体——iGluSnFR4f(快速灭活型)与iGluSnFR4s(慢速灭活型);这两种变体的灵敏度与亮度均得到了显著提升。通过一系列实验,充分验证了这两种变体的优势;实验体系包括视觉皮层、躯体感觉皮层和海马的突触成像,以及中脑区域的光纤光度记录。iGluSnFR4系列变体显著拓展了谷氨酸成像技术的时间分辨率、检测灵敏度与规模化成像能力,为直接观测完整大脑内神经网络的信息流动提供了有力工具。

1.培养神经元场刺激筛选实验
既往研究已鉴定出多个影响iGluSnFR功能的位点,但这些位点所构成的庞大组合序列空间尚未得到充分探究。于是,研究人员在2个iGluSnFR3变体(iGluSnFR3.v857和iGluSnFR3.v867)中,针对41个已报道位点进行了饱和诱变,共计生成了1640个变体。将这些变体转导至大鼠原代皮层神经元培养体系(体外培养14天/DIV 14),并采用场刺激法对其响应特性进行成像分析。实验检测指标包括基线荧光亮度F0、峰值相对响应值(∆F/F0)以及信号上升时间与衰减时间(Ton、Toff)。基于上述筛选结果,研究人员从9个位点中筛选出12个点突变(p.Y31Q、p.Y31E、p.Q34A、p.Q98F、p.A185N、p.T254R、p.K271F、p.K271G、p.H273E、p.Q418S、p.N499L及p.N499V),这些变体至少在一项检测参数(F0、∆F/F0、Ton、Toff)上表现出更优性能。随后,以iGluSnFR3.v857(以下简称iGluSnFR3)为基础骨架,构建了一个包含1728个变体的全组合突变文库。其中,1392个变体成功表达,在场刺激下可产生可检测的响应信号,并被纳入后续分析。
本研究采用广义线性模型(GLM)量化各单点突变的效应及其相互作用。在模型中纳入突变位点的两两互作效应后,所有响应变量的交叉验证方差解释率均显著提升,提示突变位点间存在上位性互作。作者解析了iGluSnFR3的高分辨率晶体结构(蛋白质数据库编号:PDB:9FBU),从而能够将突变效应及位点互作关系定位至具体的空间结构位置。位点间两两互作效应的强度与位点间距呈负相关(r=-0.28,P=5.34×10-6)。尽管上述互作效应在空间结构上具有局部性,但多数强互作发生于该融合蛋白线性序列中不同结构域的氨基酸残基之间。

图1.原代神经元培养体系中iGluSnFR变体的筛选
2.光学微小突触事件筛选实验
研究者从组合突变文库筛选实验中选取70个变体,通过成像河豚.毒素(TTX)沉默处理的培养神经元中自发性突触谷氨酸释放事件(即“光学微小突触事件”)对其进行功能验证。研究认为,光学微小突触事件能够反映单个突触囊泡的非同步释放过程;与场刺激诱发的响应相比,此类事件的空间分布范围更小,因此其扩散限速动力学特征更为显著。基于上述特性,光学微小突触事件成像技术非常适合筛选具有快速衰减动力学特征、且SNR优化的突触谷氨酸动态监测探针。
实验结果显示,多个变体的SNR均高于iGluSnFR3;其中性能最优的变体v8880(突变位点:iGluSnFR3-Y31Q/Q98F/K271F/N499V),SNR提升至原探针的4.7倍,信号衰减速率则降至原探针的0.83倍。值得注意的是,组合突变文库筛选实验与光学微小突触事件筛选实验中所获变体的信号衰减速率均慢于iGluSnFR3,提示场刺激筛选体系更倾向于筛选出衰减速率较慢的探针。
为获得兼具高SNR与快速衰减动力学特征的理想探针,研究者在2个高灵敏度变体(v8880、v8376)的基础上,引入5个与信号快速衰减相关的额外突变位点(p.S70A、p.S70T、p.S182L、p.S182V及p.Y209F),构建得到10个新变体(编号v9598-v9607),并利用光学微小突触事件记录技术对其进行深入表征。其中性能最优的变体v9601(v8880+S182V),SNR提升至iGluSnFR3的2.1倍,信号衰减速率则加快至原探针的3.2倍。

图2.培养神经元的突触分辨水平筛选
3.小鼠视觉皮层筛选及iGluSnFR4s与iGluSnFR4f的筛选鉴定
本研究选取7个变体开展在体功能验证,实验采用轴索生长抑制因子受体(Nogo Receptor,NGR)信号肽序列实现探针的膜表面定位表达。通过共感染两种腺相关病毒(AAV),即表达Cre重组酶依赖型iGluSnFR的病毒与低滴度表达Cre重组酶的病毒,对小鼠初级视觉皮层(V1区)神经元进行稀疏标记。首先,在给予周期性全视野闪光视觉刺激(亮1 s,暗1 s)的同时,对L2/3层锥体神经元的树突进行成像。基于非负矩阵分解算法提取荧光瞬变信号,并采用GLM校正成像深度与表达时长的影响,对幅度SNR、信号可检测性(一种整合瞬变信号持续时间的SNR指标)、F0及荧光漂白程度进行定量分析。
实验结果显示,荧光漂白程度与F0呈高度正相关(r²=0.86,P=2.9×10-4),提示不同变体间漂白程度的差异主要源于分子基线激发效率的不同。在所测变体中,v8880与v9601的SNR最高,该结果与光学微小突触事件筛选实验的结论一致;在体实验中各变体的信号瞬变持续时间与光学微小突触事件筛选结果吻合,证实v9601为所测变体中衰减速率最快的株系。尽管v9601的信号瞬变持续时间更短,但其信号可检测性仍优于iGluSnFR3。
树突棘是锥体神经元上接收谷氨酸能突触输入的特化突起结构,其形成、回缩及形态学改变均受神经元活动的调控。本研究检测了iGluSnFR变体的表达是否影响树突棘的存活情况,结果显示,表达iGluSnFR的神经元与表达膜标记增强型绿色荧光蛋白(eGFP)的神经元之间无显著差异。
基于上述系列实验结果,本研究将v8880与v9601分别选为性能最优的慢衰减变体与快衰减变体,并将其命名为iGluSnFR4s与iGluSnFR4f。随后,本研究分别在纯化可溶性蛋白与培养神经元体系中对这两种变体进行功能表征。纯化蛋白实验结果表明,与既往iGluSnFR探针类似,谷氨酸结合可显著调控这两种变体的消光系数与荧光量子产率;且除天冬氨酸外,二者对其他神经递质及氨基酸均具有高选择性。神经元培养实验结果显示,iGluSnFR4s与iGluSnFR4f在单个AP刺激下的响应幅度(∆F/F0)均大于iGluSnFR3;此外,iGluSnFR4s的膜表面亲和力优于iGluSnFR3,而iGluSnFR4f的膜表面亲和力则低于iGluSnFR3。动力学特征分析显示,iGluSnFR4s的信号上升速率与iGluSnFR3相近,衰减速率则显著减慢;而iGluSnFR4f的信号上升与衰减速率均快于iGluSnFR3。这一特性使得iGluSnFR4f在培养神经元体系中对快速突触释放事件的追踪能力优于iGluSnFR3。

图3.在体视觉皮层的突触分辨水平筛选

图4.原代培养神经元表面的谷氨酸滴定实验

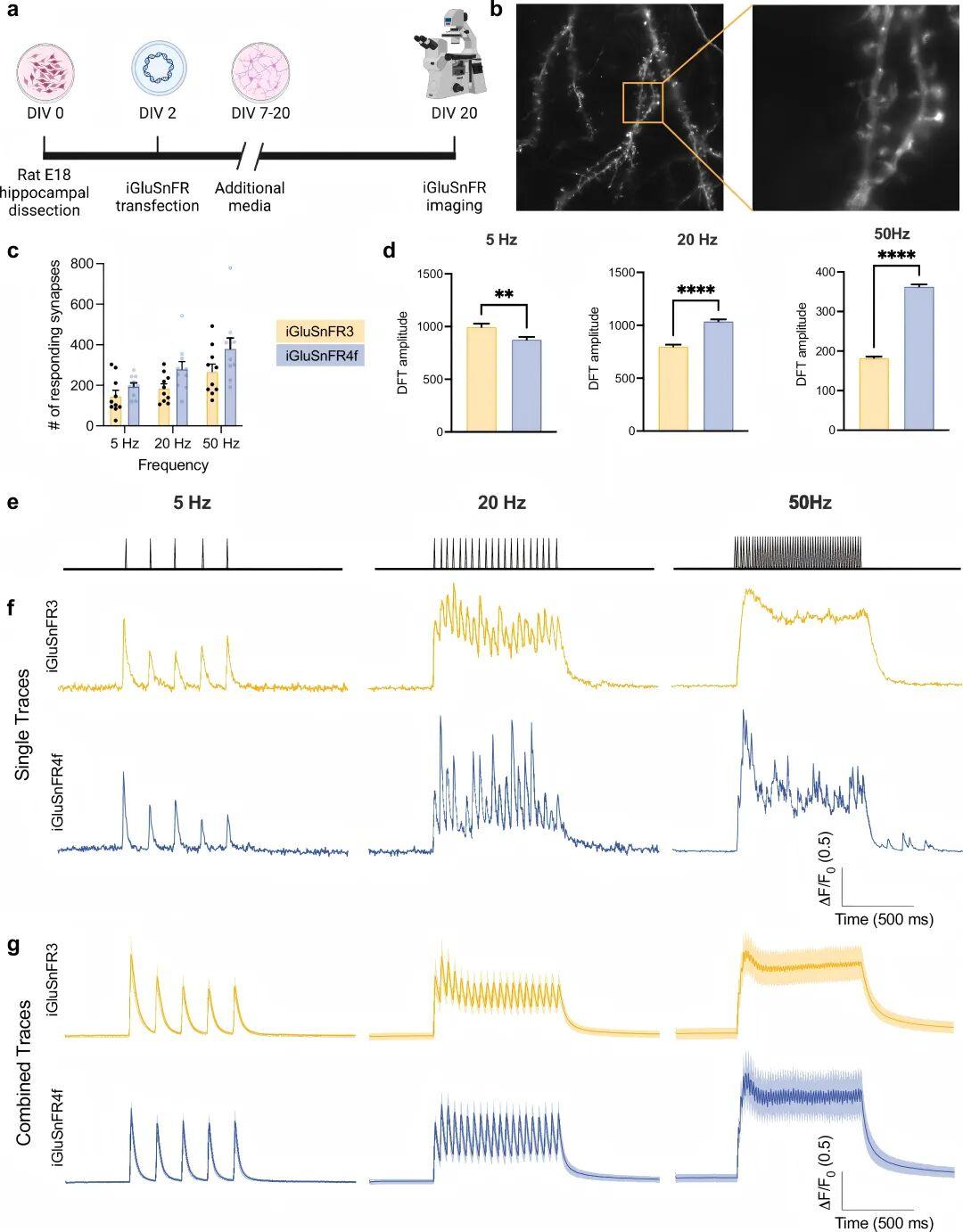
图5.海马神经元培养体系中的高频刺激实验
4.iGluSnFR4对视觉皮层突触谷氨酸的在体检测
为评估探针的在体性能,本研究首先采用单细胞电穿孔技术,在小鼠V1区神经元中实现iGluSnFR3、iGluSnFR4s及iGluSnFR4f的稀疏表达。随后,结合松散细胞贴附式记录与双光子成像技术(成像帧率500 Hz,激发功率<30 mW),对被记录神经元轴突膨体上单个AP诱发的谷氨酸瞬变信号进行表征。实验结果显示,三种探针均能产生与胞体记录AP时间锁定的荧光瞬变信号。对AP触发平均信号(STA)进行分析,发现该信号的变化特征符合“快速上升-缓慢指数衰减”的动力学模型。与iGluSnFR3相比,iGluSnFR4f和iGluSnFR4s的单个AP诱发响应幅度显著更大;三种探针的信号上升时间均小于2 ms。iGluSnFR4f的衰减时间常数最小(中位值25.9 ms,四分位距/IQR:24.2~27.6 ms),iGluSnFR4s的衰减时间常数则显著大于其他两种探针(中位值152.7 ms,IQR:134.9~163.5 ms),而iGluSnFR3的衰减时间常数介于二者之间(中位值29.1 ms,IQR:25.6~32.6 ms)。相较于iGluSnFR3,两种iGluSnFR4探针的单个AP信号可检测性均得到提升。此外,研究者对小鼠海马CA1区神经元树突开展成像实验,成像范围涵盖植入式光纤套管表面以下>480微米(μm)的顶树突区域,从而验证了iGluSnFR4f的高亮度与高灵敏度特性。
接下来,本研究对比了三种iGluSnFR探针分辨单个突触信号的能力。有研究指出,大脑皮层神经纤维网中,谷氨酸能突触的密度约为1个/µm3,这就要求探针具备高空间特异性,以避免信号串扰。探针的动力学特性是决定荧光信号空间分布范围的关键因素:衰减动力学较慢或在谷氨酸浓度较高的递质释放位点附近发生信号饱和的探针,其产生的荧光信号空间分布范围更大。为评估探针信号的空间分布范围及串扰程度,对V1区神经元树突在定向漂移光栅刺激下的响应进行成像。V1区神经元接收的突触输入具有多样化的光栅朝向、方向及相位偏好,且在微米尺度上无明显空间排布规律。若存在信号串扰,不同偏好的突触信号会发生叠加,导致测得的信号选择性下降。实验结果显示,iGluSnFR4f与iGluSnFR4s均可在树突棘上记录到高SNR且具有朝向选择性的响应信号;在多轮光栅刺激中,大量独立位点均呈现出稳定的响应特征。iGluSnFR4f的响应信号在时间维度上更为锐利,而iGluSnFR4s的响应信号峰值幅度更大、曲线下面积更大。iGluSnFR4s记录到的具有选择性响应的位点占比低于iGluSnFR4f,提示衰减速率更慢、亲和力更高的探针存在轻微的信号串扰。
随后,利用跨实验刺激选择性协方差分析探针信号的空间分布范围。由于相邻突触的刺激选择性基本不相关,成对像素间的刺激选择性协方差(基于非重叠实验数据集计算)可反映单个突触信号的空间扩散程度。结果显示,iGluSnFR4f的协方差取值范围略窄于iGluSnFR4s,但二者与iGluSnFR3相比均无显著性差异。上述结果表明,与iGluSnFR3类似,iGluSnFR4f和iGluSnFR4s均可在体高特异性地检测单个突触的信号变化,且iGluSnFR4f的空间特异性略优于iGluSnFR4s。
为评估新型探针的光稳定性,以6.9 µW/µm²的激发功率密度、100 Hz的成像帧率,对病毒标记的V1区神经元树突进行长达1小时的连续成像,同时给予小鼠漂移光栅刺激。连续高速成像1小时后,突触仍保持其典型的高选择性响应特征,且信号强度维持在初始水平的较高比例(iGluSnFR4s:87±8.4%;iGluSnFR4f:75±10%;均值±标准误)。

图6.iGluSnFR4在小鼠视觉皮层中的功能表征

图7.iGluSnFR变体对单个AP的检测

图8.海马CA1区的iGluSnFR4f成像

图9.皮层树突中iGluSnFR4的长时程连续成像
5.桶状皮层L4的频率响应特征分析
啮齿类动物通过胡须(触须)以约15 Hz的频率规律性扫掠物体来感知外界环境。源自触须毛囊的快速变化信号经腹后内侧丘脑(VPM)传导至初级躯体感觉皮层(vS1)。为表征不同频率刺激下的谷氨酸能信号,研究人员向VPM脑区注射AAV,分别表达iGluSnFR3、iGluSnFR4s及iGluSnFR4f三种探针,随后在vS1脑区深350-400 μm处记录丘脑-皮层轴突的信号变化。实验采用自适应光学双光子(AO-2P)显微镜,分别在头部固定的小鼠接受节律性气流冲击刺激、进行自主胡须摆动的过程中完成成像。
所有探针均可检测到与2-30 Hz节律性刺激时间锁定的快速起始响应(共记录809个轴突膨体,实验动物为7只小鼠)。iGluSnFR信号的调制深度随刺激频率升高而降低,这与各探针变体固有的响应带宽特性一致。iGluSnFR4f在全频率范围内均表现出最高的信号调制水平,且在刺激频率高达20 Hz时仍能维持可检测的响应,该频率已超出小鼠的生理性胡须摆动频率。
随后,进一步探究了小鼠自由触杆状态下iGluSnFR4的触觉响应特征,同时利用高速相机记录触杆事件。实验中通过随机移动杆件改变触杆事件的时间间隔。将触杆事件分为两类:一类是前300 ms内无触杆行为的孤立事件,另一类是前150 ms内至少出现一次触杆行为的连续事件。实验结果显示,iGluSnFR4s可稳定捕获孤立触杆事件的信号,但受限于其较慢的衰减时间,对快速连续触杆事件的响应信号难以有效区分;而iGluSnFR4f对两类触杆事件均能产生可分辨的响应。此外,iGluSnFR4f在两类事件中均表现出更大的响应幅值,这一特性使其非常适用于监测啮齿类动物躯体感觉皮层的神经输入信号。

图10.基于AO-2P扫描显微镜的丘脑-皮层轴突快速动力学成像
6.L5神经元簇状树突中iGluSnFR4s的低帧率成像
在双光子成像技术中,扫描仪线扫描速率与像素驻留时间的局限性,决定了成像帧率与成像体积之间存在此消彼长的权衡关系。如,512线图像的共振扫描帧率上限约为30 Hz,该帧率难以对iGluSnFR3的信号瞬变过程实现充分采样。
为验证iGluSnFR4s在30 Hz大规模成像中的实用价值,研究人员开展了如下实验:向小鼠V1区注射AAV,实现L5神经元的特异性转导;随后在给予稀疏噪声刺激的条件下,对该神经元的簇状树突进行成像。借助自动化分析流程(Suite2p)对成像数据进行处理,完成突触位点的分割工作。针对每个突触位点,通过拟合交叉验证的时空感受野(stRF),确定了能够驱动视觉响应的视野区域。结果显示,基于iGluSnFR4s所获取的stRF,对信号变异的解释量是iGluSnFR3的4倍,二者的中位数分别为18.3%与4.5%。作者将响应位点定义为:stRF对信号变异的解释量>10%,且该解释量显著高于随机水平的位点。统计结果表明,iGluSnFR4s在单个树突上检测到的响应位点数量,是iGluSnFR3的9倍以上,二者的中位数分别为19%与2%。

图11.iGluSnFR4s在视觉皮层的30 Hz成像
7.基于iGluSnFR4s的高灵敏度光纤光度记录
光纤光度记录技术是一种通过光纤传输激发光并收集产生的荧光信号、无需形成图像的检测手段,已被广泛应用于大脑深部区域的神经科学检测研究。由于该技术会整合所有被标记细胞膜产生的信号,因此高亲和力探针更具应用优势——这类探针能够捕捉到远离递质释放位点的更多配体。同时,光纤光度记录技术也更适配动力学较慢的探针,因为这类探针在单次递质释放事件中可产生更多时间积分光子。此外,光纤光度记录的采样体积较大,会对多个神经元的信号进行平均整合,最终得到的信号动力学特征偏缓,这使得超快动力学探针的优势难以发挥。基于上述原因,尽管iGluSnFR3在高分辨率成像中能产生幅值更大、动力学更快的信号,但在光纤光度记录中,其响应幅值与动力学较慢、亲和力更高的探针变体SF-iGluSnFR.A184S相近。
据此,研究人员推测:iGluSnFR4s所具备的信号动力学较慢、亲和力高、灵敏度高这三项特性,使其特别适用于光纤光度记录。为验证这一假设,在小鼠腹侧被盖区(VTA)的γ-氨基丁.酸能(GABAergic)神经元中分别表达iGluSnFR4s,以及iGluSnFR3或SF-iGluSnFR,并采用双侧脑半球配对实验设计。实验中,给禁水小鼠施加给水奖励刺激,同时记录双侧脑半球的信号变化。结果显示,三种探针均产生了与奖励刺激及小鼠舔水行为紧密耦合的瞬时响应,且双侧脑半球的响应具有良好的同步性。配对检测结果表明,在奖励刺激下,iGluSnFR4s的响应幅值显著大于iGluSnFR3(均值±标准误:5.62±0.42 vs 1.56±0.16)与SF-iGluSnFR(均值±标准误:3.72±0.92 vs 1.54±0.44)。这一结果证实,iGluSnFR4s在光纤光度记录应用中具备优异性能。

图12.iGluSnFR4s介导的深部脑区光纤光度记录
总结
本研究开发出灵敏度显著提升的iGluSnFR探针变体,分别为快灭活型(iGluSnFR4f,灭活时间26 ms)与慢灭活型(iGluSnFR4s,灭活时间153 ms)。快灭活与慢灭活型iGluSnFR探针各有其独特且重要的适用场景。iGluSnFR4f最适用于追踪快速递质释放间隔,且具备更高的空间特异性;而iGluSnFR4s因在双光子记录中可产生更高的时间积分光子数与SNR,在低帧率(30 Hz)成像及光纤光度记录中信号幅值显著增大,更适用于递质释放事件的检测。值得注意的是,iGluSnFR4s虽衰减速率较慢,但其上升时间极快(<2 ms)——这一特性既可以提升信号的可检测性,又能通过瞬时响应的上升阶段实现突触事件的精准时间推断。
SNR的提升对于观测单囊泡释放、记录更大规模突触群体的活动以及开展其他高难度实验应用而言至关重要。要解析单个神经元潜在的复杂且尚未被充分阐明的输入-输出运作机制,就必须对更大规模的突触群体进行记录——这类神经元可在毫秒级时间尺度上,整合来自数千个兴奋性突触的输入信号。
综上,iGluSnFR4s与iGluSnFR4f两种探针可有效攻克在体记录单个突触输入群体及快速突触动力学过程的关键性技术难题。这些工具将为神经元信息处理、突触生理学及脑疾病潜在机制的相关研究开辟全新方向。
我司可提供iGluSnFR4s病毒产品,列表如下:

如有相关需求,或了解更多产品服务,欢迎咨询我们!点击进入店铺,查看更多产品及服务
