8 年
手机商铺
入驻年限:8 年
枢先生
湖北 武汉市 江夏区
抗体、试剂、细胞库 / 细胞培养、技术服务、耗材、实验室仪器 / 设备
生产厂商 经销商
公司新闻/正文
360 人阅读发布时间:2025-12-08 10:34
乳酸是一种有机阴离子,参与真核细胞和原核细胞的中间代谢过程。在哺乳动物细胞中,乳酸由细胞质中的乳酸脱氢酶(LDH)催化丙酮酸生成,并通过单羧酸转运蛋白(MCT)与细胞间隙及亚细胞结构间进行交换。缺氧组织和肿瘤会释放大量乳酸,人们曾认为乳酸释放均为病理性过程,但目前已明确:除缺氧条件下的作用外,乳酸在健康的含氧组织中也具有重要功能。细胞间及亚细胞水平的乳酸交换(称为乳酸穿梭)是肌肉和大脑正常能量代谢的重要组成部分。在脑组织中,即使组织氧水平正常或升高,神经活动仍会伴随组织乳酸的急性升高。神经活动过程中神经元是否及何时产生或消耗乳酸仍是一个有争议的问题,而单细胞水平的乳酸检测将为该问题的解决提供重要支持。
乳酸是代谢异常的预警信号,并参与炎症、缺氧/缺血、神经退行性疾病及癌症的发病机制。许多肿瘤细胞在有氧条件下仍表现出高乳酸生成率,这一现象被称为沃伯格效应(Warburg effect),具有诊断意义及潜在治疗价值。传统乳酸检测方法基于酶促反应,结合光度法或安培法进行定量。这些方法存在局限性:需消耗底物且/或破坏样本,无法以无创方式实时检测单细胞内的乳酸水平。
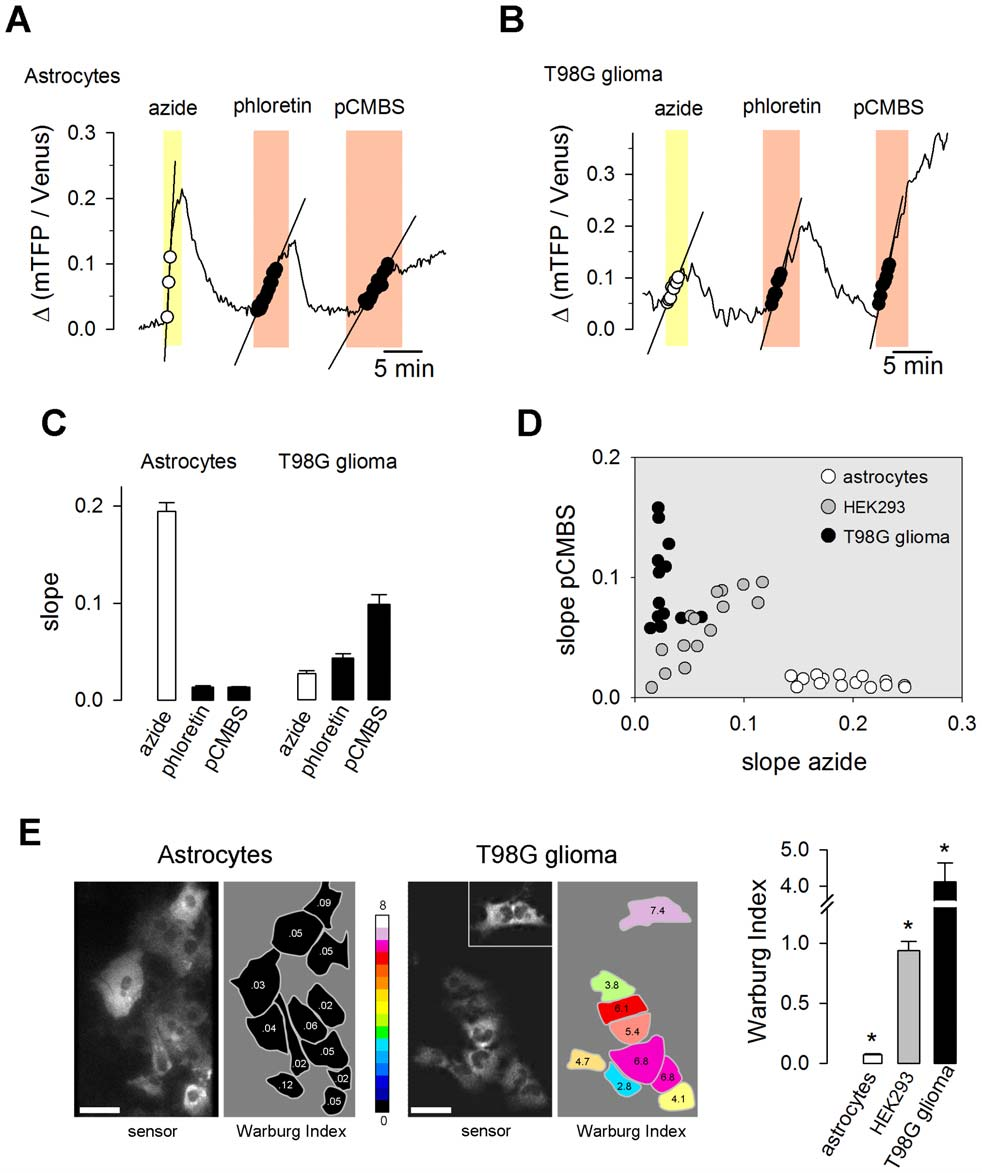
作者开发了一种基因编码乳酸探针Laconic,其基于细菌转录因子LldR(LDH调节蛋白,能特异性识别L-乳酸并发生构象变化)设计,采用Forster共振能量转移(FRET)技术。Laconic可定量检测1 μM至10 mM的乳酸,且不受哺乳动物细胞质中生理浓度的葡萄糖、丙酮酸、乙酸、β-羟基丁.酸、谷氨酸、柠檬酸、α-酮戊二酸、琥珀酸、苹果酸或草酰乙酸的影响。该探针在星形胶质细胞、人胚肾细胞(HEK细胞)及T98G细胞(人脑胶质瘤细胞)中表达后,可动态监测单细胞内的乳酸水平。结合MCT抑制剂使用时,该探针能够区分细胞是乳酸净产生者还是净消耗者。MCT抑制实验显示,T98G细胞的基础乳酸生成率比正常星形胶质细胞高3-5倍;相反,叠氮钠阻断线粒体有氧呼吸后,T98G细胞的乳酸累积率比星形胶质细胞低10倍,这与肿瘤代谢缺陷的特征一致。研究发现,乳酸生成率与叠氮钠诱导的乳酸累积率之比(可通过单细胞可逆检测)是评估沃伯格效应的高灵敏度参数——T98G细胞的该比值为4.1±0.5,而星形胶质细胞为0.07±0.007。综上,研究人员验证了Laconic可用于检测哺乳动物单细胞内的乳酸浓度、监测乳酸通量,并能通过这些指标反映肿瘤细胞的沃伯格效应。

1.两侧连接FRET对(mTFP-Venus)的LldR可指示乳酸浓度
基因编码FRET纳米探针已被开发,用于以更高的时空分辨率检测多种具有生物学意义分子的浓度动态变化。FRET探针是一类融合蛋白,由配体结合结构域(识别元件)和一对荧光基团组成,该荧光对需具备重叠的发射光谱与激发光谱[经典组合为CFP(青色荧光蛋白)和YFP(黄色荧光蛋白)]。目标分子结合后会引发蛋白构象变化,进而改变荧光蛋白间的相对距离和/或取向,最终导致FRET效率升高或降低。本文所述纳米探针基于细菌转录调控因子LldR设计,该蛋白包含两个结构域:乳酸结合/调控结构域和DNA结合结构域。为构建乳酸探针,作者选取谷氨酸棒状杆菌(C.glutamicum)和大肠杆菌(E.coli)的LldR基因作为潜在识别元件。这两种乳酸结合蛋白的三维结构几乎可重叠,但序列一致性仅为19.4%,其众多带电残基存在差异,这些差异可能改变表面电荷分布,进而可能影响FRET效率的变化。FRET对选用mTFP(单体蓝绿色FP)和Venus(YFP的优化变体),与传统CFP/YFP相比,该组合荧光强度更高且对pH值不敏感。探针的整体结构为:N端为mTFP,通过连接肽(linker)与LldR的N端相连;LldR的C端通过另一连接肽(linker)与C端的Venus串联。通过位点特异性重组技术,针对两种来源的LldR基因分别构建了8个突变体,突变体的差异体现在是否保留DNA结合结构域以及linker的长度/组成。对比分析显示,C.glutamicum和E.coli来源的嵌合探针对乳酸(10 mM)的荧光比值响应方向相反,且E.coli来源的构建体对乳酸的响应更显著。值得注意的是,DNA结合结构域对FRET信号变化至关重要——与既往葡萄糖纳米探针的研究结果一致,不含人工连接肽的乳酸探针表现更优。研究者选择绝对比值变化最大的突变体进行后续表征,并将该纳米探针命名为Laconic。该探针包含E.coli全长LldR,且不含人工连接肽。
Laconic的发射光谱显示,mTFP和Venus的特征荧光峰分别位于492 nm和526 nm,乳酸结合后其FRET效率显著降低。LldR与L-乳酸的结合动力学此前尚未见报道,结果显示,Laconic可检测跨四个数量级的乳酸浓度(1 μM至10 mM)。体外实验表明,Laconic的检测灵敏度不低于市售最优酶法检测试剂盒。在不同pH值条件下测定的乳酸剂量-反应曲线显示,酸性条件对探针影响较小,碱性条件下影响更显著。通过将探针暴露于多种代谢物中考察其特异性,发现丙酮酸和柠檬酸存在一定干扰:丙酮酸本身不改变FRET比值,但高浓度丙酮酸会阻断低浓度乳酸引发的探针响应;而哺乳动物细胞内丙酮酸的生理浓度低于100 μM,比乳酸浓度低10-50倍,因此生理条件下内源性丙酮酸不会干扰乳酸检测。1 mM柠檬酸可使FRET比值升高6%,并减弱探针对高浓度乳酸的响应,但10 μM和100 μM柠檬酸无此效应。细胞质中柠檬酸浓度低于100 μM,因此不会干扰细胞质内的乳酸检测,但线粒体中柠檬酸浓度比细胞质高10倍,可能影响线粒体靶向型乳酸探针的检测结果。此外,通过还原型辅酶Ⅰ(NADH)和氧化型辅酶Ⅰ(NAD+)组合构建的极端氧化还原比值,对乳酸检测无明显影响。

图1.Laconic探针——一种基于转录调节因子LldR的FRET乳酸探针

图2.Laconic探针的体外表征
2.Laconic探针检测哺乳动物细胞的胞质乳酸水平
Laconic探针在人胚肾293细胞(HEK293细胞)中表达时,呈现出预期的胞质分布及核排斥特性。尽管该探针主要定位于胞质,但仍不能排除少量探针进入细胞核的可能性。不过,该探针与哺乳动物DNA结合的概率极低,原因如下:此类螺旋-转角-螺旋型转录调控因子并非哺乳动物细胞的内源性表达蛋白;更直接的证据是,LldR与原核生物DNA的结合依赖17个核苷酸的特异性序列(AATTGGCCCTACCAATT),通过BLAST分析证实该序列不存在于哺乳动物基因组中,且在真核生物启动子数据库(EPD,ExPASy)中亦未检索到该序列。对于探针干扰转录这一潜在风险,可通过将第23位异亮氨酸(Ile)突变为丝氨酸(Ser)来解决——研究表明该突变可完全消除LldR的DNA结合活性。
为实现探针校准,实验在无葡萄糖条件下进行:采用碘乙.酸抑制糖酵解(阻断乳酸生成),鱼藤酮抑制线粒体代谢,并利用质子载体尼日利亚菌素在高钾缓冲液中对HEK293细胞进行pH钳制。在乳酸通量停滞且无pH梯度的状态下,MCT可介导乳酸跨细胞膜平衡分布。所得校准曲线的形态与纯化蛋白体外实验结果相似,表明细胞内探针的功能特性与体外环境一致。然而,在所有乳酸浓度梯度下,细胞内mTFP/Venus荧光比值的变化幅度均约为无细胞体外实验的两倍。目前尚未明确细胞内探针动态范围更高的具体原因,可能的解释包括:体外纯化所用的组氨酸标签对探针功能存在负向干扰,和/或细胞内环境更有利于探针蛋白的构象稳定。
该校准方法无法应用于星形胶质细胞,因为葡萄糖剥夺无法耗尽星形胶质细胞内的乳酸——丙酮酸刺激可引发探针的强荧光响应,而低浓度乳酸则无明显响应,这可能与星形胶质细胞通过糖原持续生成乳酸,和/或其MCT亲和力存在差异有关。即便在HEK细胞中,MCT的通透性也并非线性特征,且校准过程造成的严重细胞损伤可能影响探针蛋白的功能。因此,本研究设计了一种侵入性更低的单点校准方案,可在实验过程中直接应用且不损伤细胞。该方案利用MCT及其他易化扩散转运蛋白的反向加速或加速交换特性实现细胞内乳酸耗尽:MCT的热力学平衡依赖乳酸和pH梯度,同时受其他底物梯度影响。施加人为构建的胞内向丙酮酸梯度,可增加MCT面向胞内的空结合位点数量,减少面向胞外的空结合位点数量,从而促进乳酸外流并抑制乳酸内流。当胞内与胞外乳酸比值等于胞内与胞外丙酮酸比值时,系统达到新的热力学平衡。由于灌流液不含乳酸(胞外乳酸浓度接近零),胞内乳酸水平预计会显著下降。一氯乙.酸(MCA,抑制糖酵解)作为MCT的底物,可使荧光比值降低至与丙酮酸处理相似的水平,表明与MCT介导的乳酸外流相比,丙酮酸转化为乳酸的过程可忽略不计。这一现象的机制在于:高浓度丙酮酸与无葡萄糖条件的组合会严重耗尽NADH,从而限制LDH催化的乳酸生成反应。酶法检测试剂盒结果证实,MCA可降低星形胶质细胞内的乳酸水平。基于“零乳酸”状态下的荧光比值、体外测定的动力学常数,并假设荧光比值最大变化幅度为38%(根据HEK细胞数据拟合的剂量-反应曲线),可将荧光信号转换为乳酸浓度。进一步验证显示:HEK细胞经长时间葡萄糖/乳酸剥夺后,丙酮酸处理不再影响荧光比值,这与葡萄糖剥夺细胞中乳酸完全耗尽及NADH:NAD+比值极低的特性一致。结合无细胞体外实验中“高丙酮酸存在时探针对低乳酸无响应”的结果,表明高丙酮酸条件下的荧光比值可作为“零乳酸”状态的可靠参考值。尽管如此,即使是微弱的残余信号也可能引入显著偏差,因此使用该探针进行乳酸定量分析时(尤其在星形胶质细胞中)需保持谨慎。
MCT通过调控细胞与间质空间的乳酸交换,成为组织代谢的关键节点。在MCT抑制剂根皮素和对氯汞苯甲酸(pCMBS)存在时,星形胶质细胞对5 mM乳酸的摄取量分别降低65±3%和62±7%。LDH催化乳酸转化为丙酮酸的过程(LDH催化乳酸与丙酮酸的可逆转化)会降低乳酸积累速率,但由于细胞内丙酮酸浓度比乳酸低一个数量级,该效应影响较小。作者认为LDH或探针本身对乳酸的“缓冲作用”并非主要影响因素,因为细胞内乳酸浓度通常在数百微摩尔至毫摩尔量级,远高于LDH和探针的分子浓度。

图3.HEK293细胞胞质乳酸成像

图4.星形胶质细胞中由丙酮酸和MCA诱导的乳酸耗竭
3.乳酸产生与消耗的检测
研究人员发现细胞内乳酸浓度受糖酵解产生、线粒体消耗以及通过MCT的输出/输入过程调控。采用FRET葡萄糖探针,通过阻断葡萄糖转运蛋白(GLUT)并监测己糖激酶消耗细胞内葡萄糖库的速率,对糖酵解起始阶段的速率进行了估算。该技术已用于检测星形胶质细胞糖酵解对神经元信号的快速响应变化。
基于类似原理,研究人员在HEK293细胞中探究了乳酸交换过程:使用MCT抑制剂扰动稳态,同时通过Laconic探针检测细胞质乳酸水平。以葡萄糖作为唯—碳源时,根皮素导致细胞内乳酸累积,表明存在乳酸净产生;若以乳酸替代葡萄糖,则出现乳酸消耗,提示存在乳酸净摄入。在HEK293细胞中,根皮素仅抑制了57±5%的MCT活性,导致乳酸实际产生或消耗速率被低估约40%。而pCMBS是比根皮素更有效的MCT抑制剂,在HEK293细胞中可实现96±1%的抑制率,从而能更准确地估算乳酸产生速率。
在星形胶质细胞中,通过前述校准方法计算得出的乳酸产生速率为2±0.5 μM/s(3次实验,共22个细胞)。考虑到在相同培养和实验条件下,星形胶质细胞的葡萄糖消耗速率为2 μM/s,且部分葡萄糖会被氧化为二氧化碳(以往研究),该乳酸产生速率的数量级合理。使用叠氮化物急性抑制氧化磷酸化(OXPHOS)后,乳酸产生速率显著升高数倍,这与已有研究报道的葡萄糖消耗增加现象一致。
通过BCECF荧光探针进行的pH检测显示,叠氮化物会导致轻微酸化。在星形胶质细胞中,检测到乳酸累积期间pH值下降了0.1个单位。暴露于叠氮化物2分钟后,三种细胞类型的pH值均稳定在比对照组低约0.2个单位的水平。根皮素和pCMBS对细胞内pH的影响较小。鉴于乳酸探针对轻微酸化的敏感性较低,因此在星形胶质细胞、HEK293细胞和T98G细胞中,pH值似乎并非导致抑制剂对乳酸检测产生差异效应的重要因素。

图5.代谢通量的测定
4.癌症代谢的单细胞实时检测
癌细胞存在线粒体功能缺陷且糖酵解活性旺盛,这一现象被称为沃伯格效应(Warburg effect),在细胞系中同样存在。鉴于线粒体在癌细胞ATP产生中的作用较弱,利用FRET葡萄糖探针进行的实时葡萄糖检测显示,T98G细胞的糖酵解对OXPHOS抑制的应答显著弱于星形胶质细胞。因此,糖酵解对叠氮化物产生强烈应答可被解读为线粒体在细胞ATP产生中发挥重要作用的标志。
叠氮化物和根皮素作用的可逆性,使得能够对同一细胞依次施加叠氮化物、根皮素和pCMBS。结果显示,星形胶质细胞与胶质瘤细胞呈现出相反的应答模式:星形胶质细胞对叠氮化物应答强烈,但对根皮素/pCMBS应答较弱;而T98G细胞对叠氮化物应答微弱,对根皮素/pCMBS应答更显著。与在HEK细胞中观察到的结果一致,在T98G细胞中,pCMBS是比根皮素更有效的MCT抑制剂(抑制率分别为95±5%和53±3%)。
在相同荧光比值范围及同一细胞中测定的基础乳酸生成量与OXPHOS抑制应答水平的比值,应不受乳酸浓度影响,因此较少受不同细胞类型间静息乳酸浓度或探针性能潜在差异的干扰。作者将这一比值命名为沃伯格指数(Warburg Index),该指数对星形胶质细胞与胶质瘤细胞之间的代谢差异具有高度敏感性。利用根皮素计算时(根皮素在胶质瘤细胞和HEK细胞中对乳酸产生的低估程度高于星形胶质细胞),星形胶质细胞的沃伯格指数为0.07±0.01,HEK细胞为0.74±0.15,胶质瘤细胞为1.7±0.2。利用pCMBS计算时,星形胶质细胞的沃伯格指数为0.07±0.01,HEK细胞为0.94±0.08,胶质瘤细胞为4.1±0.6。
目前已有更具特异性的MCT抑制剂被应用于研究和临床试验,其使用浓度可低至微摩尔级或更低。AR-C155858是MCT1和MCT2特异性抑制剂,研究发现其可抑制星形胶质细胞对5 mM乳酸的摄取,抑制率达87%。利用AR-C155858测得的星形胶质细胞沃伯格指数为0.07±0.006。此外,根皮素、叠氮化物和AR-C155858对无细胞体外体系乳酸检测无影响。由于pCMBS无法进入哺乳动物细胞,因此预计其不会与探针发生相互作用。

图6.叠氮化物介导的细胞内葡萄糖耗竭

图7.根皮素与pCMBS对乳酸摄取的抑制作用

图8.肿瘤细胞的代谢表征

图9.利用AR-C155858估算星形胶质细胞沃伯格指数
小结
综上,本文报道了一种基因编码乳酸探针Laconic,利用该探针可实现更高时空分辨率的乳酸转运及代谢通量检测,并提出了一种敏感的癌症代谢评估参数——沃伯格指数。
我司可提供Laconic病毒产品,列表如下:

如有相关需求,或了解更多产品服务,欢迎咨询我们!点击进入店铺,查看更多产品及服务
