8 年
手机商铺
入驻年限:8 年
枢先生
湖北 武汉市 江夏区
抗体、试剂、细胞库 / 细胞培养、技术服务、耗材、实验室仪器 / 设备
生产厂商 经销商
公司新闻/正文
1562 人阅读发布时间:2025-03-03 11:36
术后认知功能障碍(POCD)是老年患者常见的术后并发症,每年影响数百万患者。POCD不仅增加死亡率,还降低生活质量,增加长期痴呆和其他神经退行性疾病的风险。尽管手术能够挽救生命,但POCD的后果极为严重。POCD的发病机制尚未完全明确,但研究表明,过度激活的神经免疫功能,尤其是海马区(与学习和记忆密切相关且易受衰老影响的脑区)的神经免疫功能,是POCD的关键驱动因素。手术创伤引起的细胞损伤会触发损伤相关分子模式(DAMPs),进而诱导全身炎症、补体系统激活、血脑屏障(BBB)功能障碍和神经炎症。小胶质细胞作为中枢神经系统的常驻免疫细胞,在神经炎症中起核心作用,其激活是POCD发生的关键因素。但其不同表型(经典激活型(M1型)和替代激活型(M2型))在炎症中作用各异:M1型释放促炎介质,而M2型则清除细胞碎片并释放保护性和营养性因子。因此,亟需开发能精准调节小胶质细胞表型平衡的新疗法,以有效应对神经炎症。
体育锻炼(PE)是维持或恢复认知功能的有效手段,对预防和改善POCD有显著效果,但其机制尚未完全明确。由于部分老年患者无法持续锻炼,寻找替代药物或生物制剂显得尤为重要。鸢尾素(Irisin)是一种由体育锻炼诱导释放的纤维连接蛋白III型结构域蛋白5(FNDC5)的N端裂解片段,能够模拟锻炼对代谢、心血管、神经保护等多方面的益处,且其氨基酸序列在小鼠和人类中高度保守。尽管已有研究显示Irisin在阿尔茨海默病(AD)模型中可缓解认知障碍,但其作用机制研究主要集中在神经元功能上。有趣的是,整合素αVβ5作为Irisin的潜在受体主要定位于胶质细胞膜上,提示Irisin可能通过调节小胶质细胞的免疫微环境发挥神经保护和抗炎作用。
北京大学神经科学研究所万有教授、伊鸣研究员、刘风雨副教授、中国医学科学院北京协和医学院黄超兰教授、北京大学第一医院麻醉科王东信教授联合在Brain Behavior and Immunity期刊上发表了题为“Irisin reprograms microglia through activation of STAT6 and prevents cognitive dysfunction after surgery in mice”的研究论文,揭示了Irisin通过激活信号转导和转录激活因子6(STAT6)信号通路重编程小胶质细胞,从而预防POCD的新机制。该研究发现,Irisin的缺失会影响神经系统和免疫系统功能,并降低补体蛋白的表达。通过系统性给药,Irisin能够穿透小鼠的BBB,靶向小胶质细胞的整合素αVβ5受体,激活信号转导和STAT6,诱导小胶质细胞向抗炎的M2表型重编程,改善神经炎症小鼠的免疫微环境。最终,预防性给予Irisin能够显著预防类似POCD的行为表现,尤其是早期认知功能障碍。这些发现为Irisin直接调节免疫微环境提供了新的见解,并揭示了重组Irisin在预防POCD和其他神经炎症性疾病方面的巨大潜力。

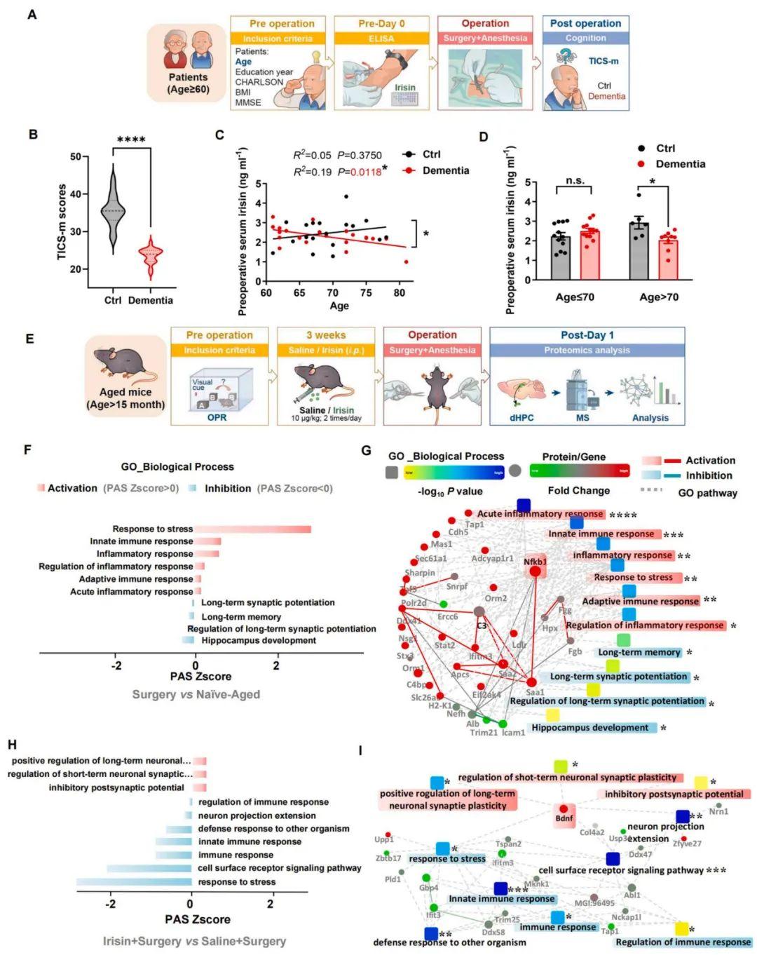
团队首先探究了血清Irisin和手术后长期痴呆风险之间的关系。研究人员采用TICS-m(认知功能评估工具)评分和ELISA检测的方法,研究发现术前血清Irisin水平与痴呆患者的年龄呈负相关,但在非痴呆对照组中未观察到这种相关性。值得注意的是,70岁以上的痴呆患者术前血清Irisin水平比认知正常的同龄人低31%。这些数据表明,内源性Irisin的缺乏可能是术后痴呆发生的基础,特别是在70岁以上的老年患者中,这也提示了Irisin在维持认知功能中具有潜在作用。进一步的实验采用了17个月大的老年小鼠脾切除模型,使用质谱分析(MS)方法分析了背侧海马(dHPC)蛋白质组,结果观察到228个显著差异表达的蛋白质(DEPs),其中17%在手术老年小鼠中较对照小鼠下调,83%上调。这些蛋白主要涉及急性炎症反应、应激反应和免疫反应等通路的激活,而与神经可塑性和认知功能相关的通路则被抑制。此外,在手术组小鼠中,大量与免疫或炎症反应相关的蛋白显著上调,尤其是补体C3和NF-κB1(核因子κB1)。根据基因本体论(GO)分析,急性炎症反应是受影响最显著的免疫生物学通路。这些发现揭示了手术组小鼠中强烈激活的免疫反应。值得注意的是,与手术组小鼠相比,Irisin预处理显著降低了dHPC中72种DEPs的蛋白表达变化,降幅达78%,降低了免疫通路的过度激活,并显著提高了神经营养因子BDNF(衍生自小胶质细胞的Irisin下游蛋白)的水平。这些结果表明,Irisin通过调节免疫微环境,减轻手术诱导的神经炎症反应。

图1. Irisin与手术后临床痴呆相关,并抑制手术老年小鼠dHPC的早期神经炎症

图2. 火山图展示各组间显著变化的蛋白质
研究进一步探讨了Irisin在神经炎症中的作用机制。研究人员首先在Fndc5敲除(KO)小鼠模型中检测了Irisin缺失后的免疫功能,发现Irisin缺失会导致免疫功能障碍,包括补体和凝血级联反应、FcγR(Fc gamma受体)介导的吞噬作用、抗原加工与呈递以及白细胞内皮迁移等信号通路的失调。这些功能障碍与系统性红斑狼疮和感染性疾病相关,表明Irisin在维持免疫系统稳态中发挥重要作用。此外,Irisin缺失小鼠的补体和凝血级联反应显著下调,涉及补体C3、C4b、C9、纤溶酶原(Plg)、甘露糖结合凝集素(Mbl1)、补体C1q C链(C1qc)和补体衰变加速因子(CD55)等关键分子,这些分子在防御感染中起关键作用。FNDC5/Irisin缺失诱导的无代偿神经免疫损伤进一步证实了irisin在神经炎症中的作用,并可以解释为什么术前血清Irisin水平低的70岁以上患者更容易发生术后长期痴呆。
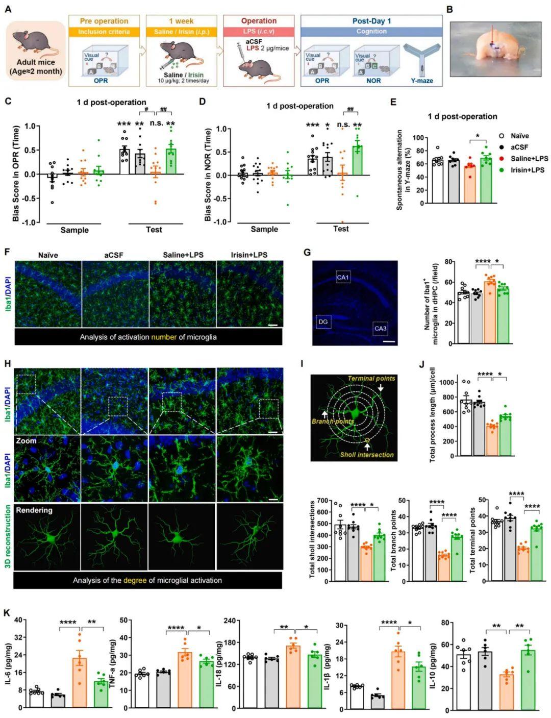
接下来,研究人员探究了外源性Irisin是否能发挥抗神经炎症作用。通过在野生型(WT)小鼠中腹腔注射重组Irisin或FITC(异硫氰酸荧光素,常用的荧光染料)标记的Irisin,研究人员发现Irisin能够直接穿过BBB并在海马区积累。向小鼠脑室内注射脂多糖(LPS)以诱导神经炎症和认知障碍,发现Irisin预处理显著减轻了小鼠的认知功能障碍,减少了小胶质细胞的数量,并降低了它们的活化水平。M1型小胶质细胞释放破坏性的促炎介质,而M2型则清除细胞碎片并释放保护性和营养性因子,在LPS诱导的神经炎症模型中,研究人员观察到Irisin预处理的小鼠在dHPC区域表现出促炎因子(如IL-6、TNF-α、IL-1β和IL-18)的显著降低,同时抗炎因子IL-10水平增加,这表明Irisin通过平衡小胶质细胞的M1和M2表型来发挥抗炎作用。

图3. FNDC5/Irisin缺失影响神经/免疫系统并抑制全身性Fndc5-KO小鼠的补体途径

图4. Irisin通过抑制小胶质细胞的活化来预防LPS诱导的海马神经炎症
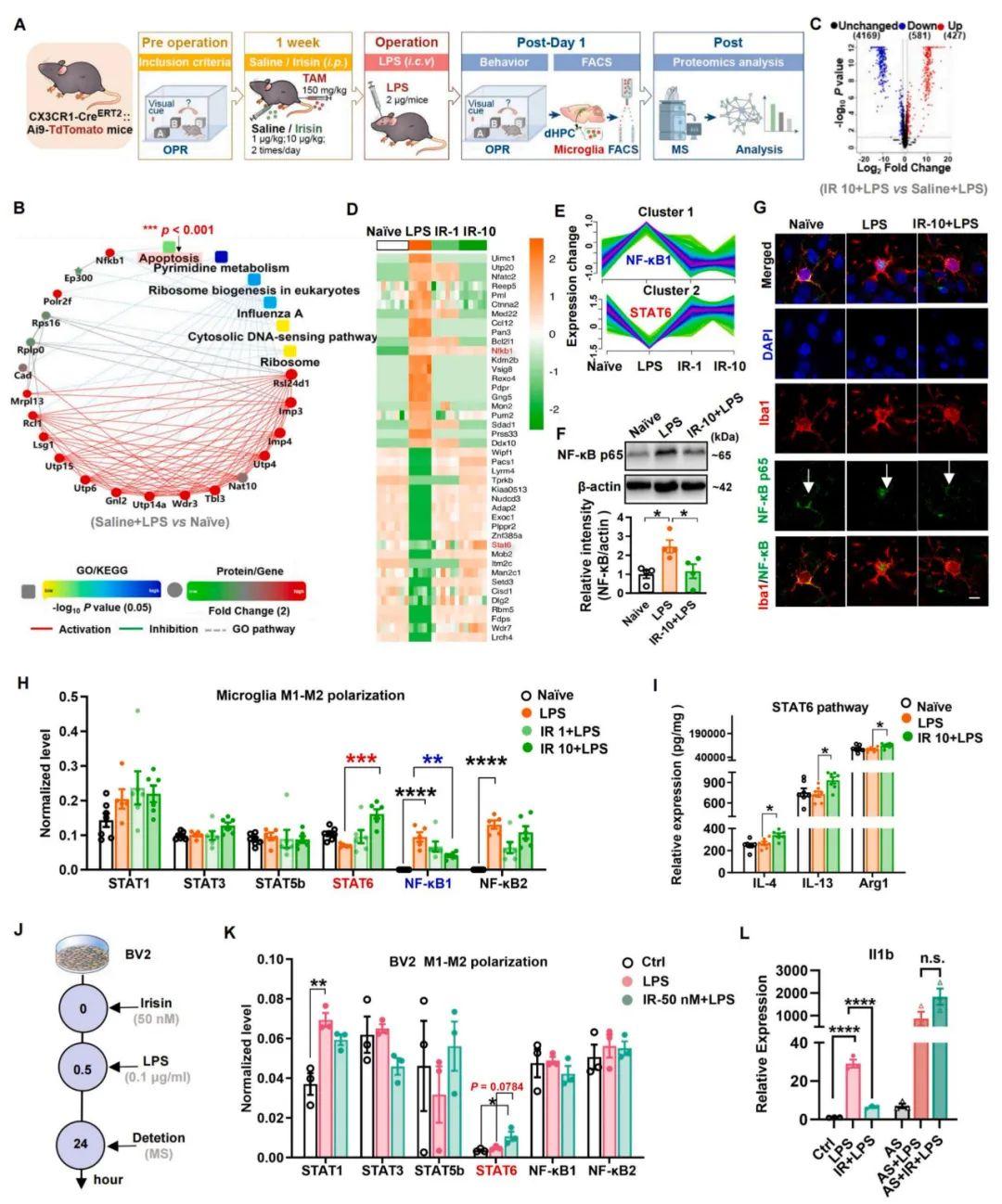
为了探索Irisin是否以及如何将小胶质细胞从M1表型重编程为M2表型,研究人员首先通过流式细胞术在小鼠dHPC中分析了小胶质细胞表型的组成。结果显示,Irisin预处理显著减少了LPS诱导的M1型小胶质细胞(CD80+CD86+)数量(降低9.1倍),同时增加了M2型小胶质细胞(CD206+CD163+)数量(增加4.8倍)。在BV2细胞(小鼠小胶质细胞系)中,Irisin也表现出类似的表型转换作用,显著抑制M1型标志物CD80的表达,并促进M2型标志物CD206的表达。进一步的机制研究表明,Irisin通过激活STAT6信号通路抑制NF-κB1(p50/p65)的核转位,从而减少M1型小胶质细胞的激活。STAT6的激活不仅抑制了NF-κB介导的炎症反应,还促进了抗炎因子(如IL-4、IL-13和Arg1)的表达。蛋白质组学分析显示,Irisin预处理显著上调了STAT6及其下游通路蛋白的表达,同时抑制了NF-κB信号通路的激活。为验证STAT6的关键作用,研究人员利用慢病毒介导的shRNA敲低小胶质细胞中的stat6基因,发现stat6缺失显著增强了小胶质细胞的激活并削弱了Irisin的神经保护作用。此外,STAT6抑制剂AS1517499(AS)部分逆转了Irisin对LPS诱导的认知功能障碍的改善作用,进一步证实了STAT6在Irisin介导的抗炎机制中的核心地位。最后,研究人员发现Irisin通过与整合素αVβ5受体结合直接作用于小胶质细胞。敲低整合素αV或β5显著削弱了Irisin的抗炎效果,提示整合素αVβ5是Irisin发挥作用的分子靶点。这些结果表明,Irisin通过激活STAT6信号通路和结合整合素αVβ5受体,重编程小胶质细胞从M1型向M2型的转变。

图5. Irisin通过增加STAT6将小胶质细胞从M1表型重编程为M2表型

图6. 抑制STAT6磷酸化会削弱Irisin的作用

图7. 小胶质细胞特异性敲低stat6可诱导小胶质细胞激活并损害小鼠的运动能力
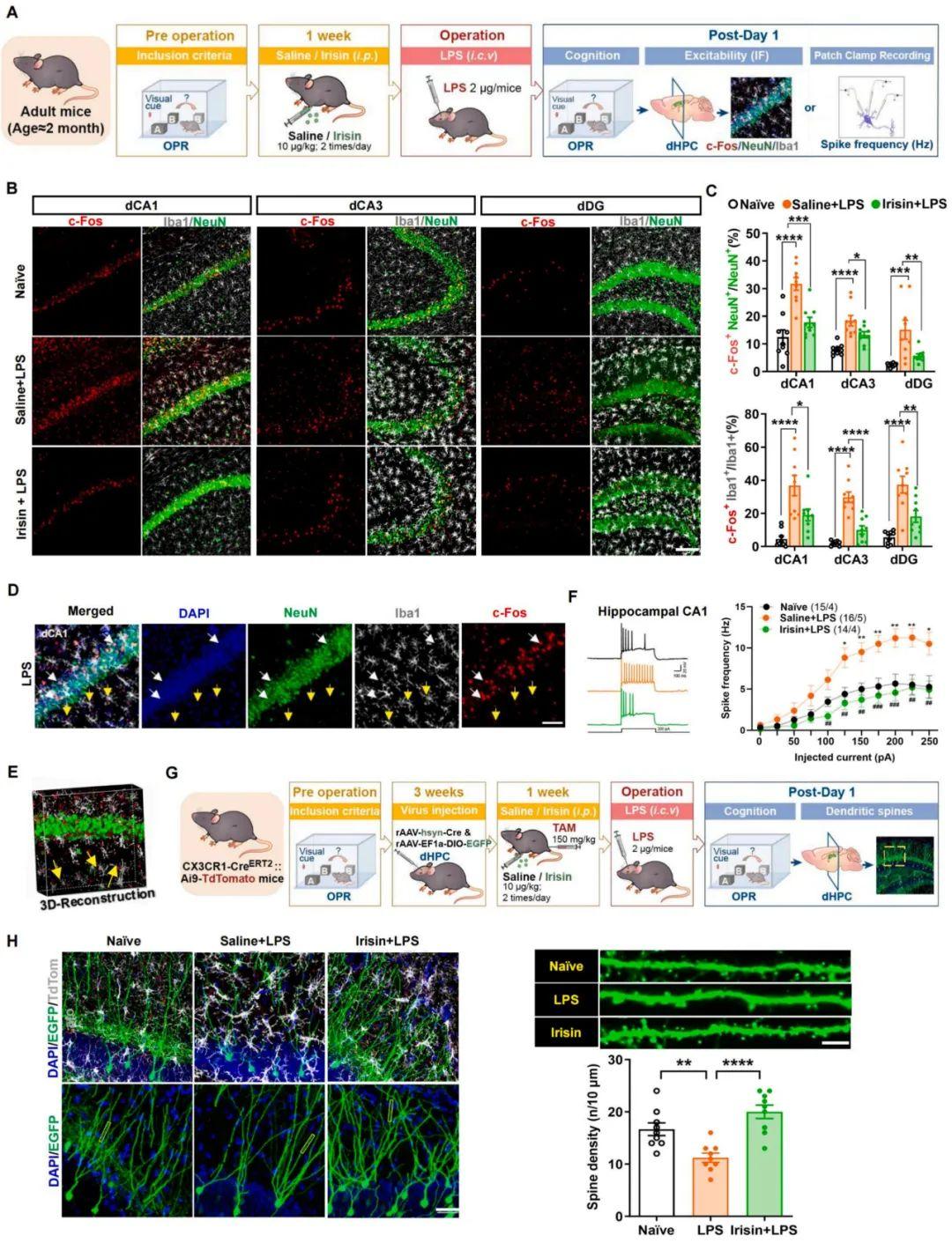
研究人员进一步探讨了Irisin如何通过调节免疫微环境来影响神经元功能和认知。研究发现,LPS处理后,小鼠dHPC区域的神经元和小胶质细胞表现出显著的激活状态,表现为c-Fos阳性神经元(c-Fos+NeuN+/NeuN+)和小胶质细胞(c-Fos+Iba1+/Iba1+)的比例增加。这种激活状态通过三维重建技术得到了进一步确认。另外,全细胞膜片钳记录表明,LPS处理还导致神经元的内在兴奋性增加,表现为对去极化电流注射的反应性增强。然而,Irisin预处理能够显著逆转这些变化,降低小胶质细胞的激活程度,并恢复神经元的正常兴奋性。此外,研究还关注了Irisin对神经元结构的影响。研究人员在背侧齿状回(dDG)注射了腺相关病毒rAAV-hSyn-Cre-WPRE-hGH pA和rAAV-EF1a-DIO-EGFP-WPRE-hGH pA,以稀疏标记神经元,并在28天后检查树突形态。结果显示,LPS处理的小鼠dHPC神经元的树突棘密度显著降低,而Irisin预处理则有效防止了这种树突棘密度的下降。这表明Irisin通过调节免疫微环境保护神经元免受LPS诱导的损伤,从而维持其正常的结构和功能。

图8. 预防性给予Irisin维持神经炎症小鼠的神经元正常功能
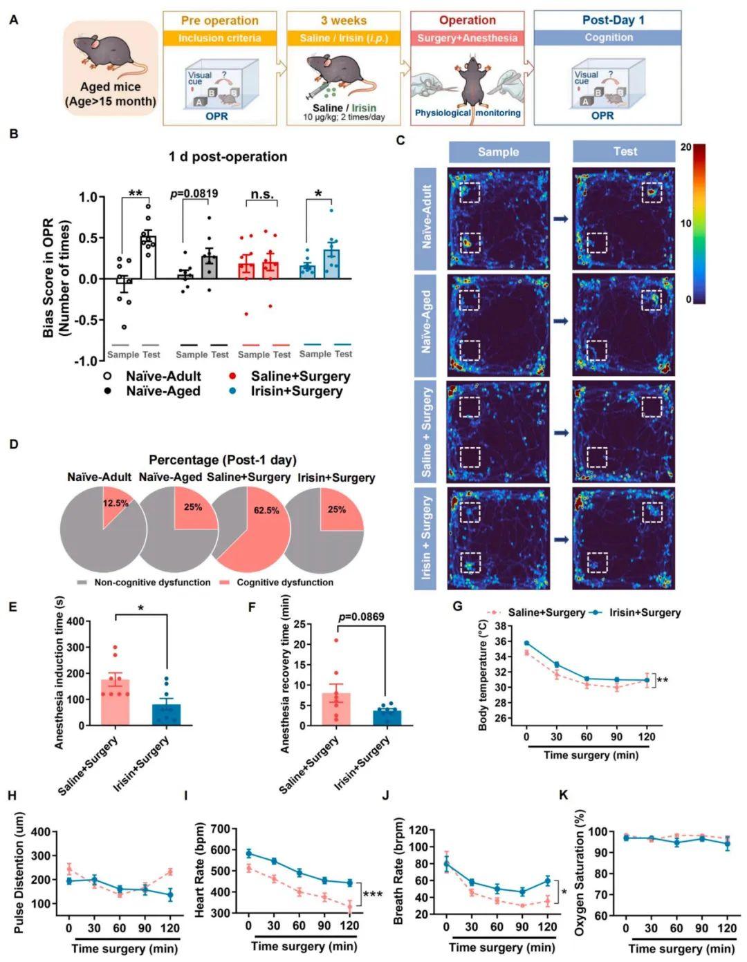
研究人员最后验证了重组Irisin的系统性给药是否能预防手术诱导的小鼠认知功能障碍。研究发现,老年小鼠在手术后表现出明显的空间记忆受损,表现为物体位置识别(OPR)实验中对新位置物体的偏好分数降低。然而,Irisin预处理显著预防了这种空间记忆障碍,并在术后第1天将手术诱导的早期认知功能障碍的发生率降低了37.5%。另外,旷场和高架十字迷宫实验表明,Irisin预处理并未影响小鼠的运动能力和焦虑样行为,表明其对认知功能的保护作用具有特异性。在另一种通过腹腔注射LPS诱导的替代性POCD模型中,Irisin同样显示出改善认知功能的效果。此外,研究人员发现Irisin预处理还显著加快了麻醉诱导的速度,并在一定程度上加速了麻醉恢复时间。在手术过程中,Irisin预处理显著减缓了麻醉引起的体温下降,同时增加了心率和呼吸频率,但未影响脉搏和血氧饱和度。综上,Irisin作为一种潜在的预防POCD的分子,不仅能够显著改善手术诱导的认知障碍,还能调节围手术期的生理参数,显示出其在临床应用中的潜力。

图9. 预防性给予Irisin可预防老年小鼠手术中的认知功能障碍并减缓麻醉引起的体温下降
本研究揭示了Irisin在预防POCD中的潜在机制和治疗效果。研究发现,70岁以上患者术前血清Irisin水平与术后痴呆风险相关,且重组Irisin能穿透BBB,通过调节小胶质细胞的M1/M2表型平衡,抑制神经炎症,改善认知功能。在LPS诱导的神经炎症和老年小鼠手术模型中,Irisin预处理显著减轻了认知障碍,降低了术后早期认知功能障碍的发生率,并通过激活STAT6信号通路,增加抗炎因子和神经营养因子水平,保护神经元结构和功能。此外,Irisin通过靶向整合素αVβ5受体发挥抗炎作用,为神经保护机制提供了新视角。研究的局限性在于样本量有限和动物实验仅限于雄性小鼠。未来研究需扩大样本量,检测脑脊液中的Irisin水平,严格控制认知功能评估时间点,以进一步验证Irisin与术后认知功能的相关性。同时,应考虑性别差异,纳入雌性小鼠实验,以获得更全面的研究结果。综上,Irisin作为一种内源性多肽,具有穿透完整BBB的能力,可通过调节神经炎症和免疫微环境预防POCD,为开发新型治疗手段提供了理论依据。

图10. Irisin预防LPS或手术诱导的认知功能障碍的机制示意图
本研究得到国家自然科学基金(项目批准号:32371049、32271053、31872774、32150005、82293644、32171002)、中国科技部、中国科学院北京生命科学研究院等项目支持。
通讯作者介绍:
万有,博士学位,教授,博士生导师。科技部“973”项目首席科学家,教育部和卫生部神经科学重点实验室主任,北京大学神经科学研究所所长,北京大学神经生物学系主任。
研究方向:
采用光遗传学、在体多通道记录与神经计算、胞外电生理、单细胞及脑片膜片钳、分子生物学、细胞生物学、形态学、行为药理学等多种方法,从分子—神经元—神经网络—整体不同层面,研究疼痛慢性化的学习记忆、情绪与认知及其调控机制。
1.疼痛与镇痛的神经生物学机制
2.针刺镇痛的神经生物学机制
伊鸣,于北京大学医学部临床医学专业获医学学士学位,英国伦敦大学学院(University College London, UCL)解剖与发育生物学系神经科学专业获哲学博士学位(导师John O’Keefe教授,英国皇家科学院、皇家医学院、美国科学院院士,2014年诺贝尔生理学或医学奖获得者)。现任北京大学神经科学研究所认知神经科学实验室研究员。
研究方向:记忆解码、操控与功能重建
学习与记忆是重要的认知功能,而病理性记忆是创伤后应激障碍、慢性痛等多种神经精神系统疾病的共有特征。联合应用在体与离体电生理记录、双光子钙成像、光/化学遗传学、分子生物学等多项先进技术,开展脑功能尤其是记忆功能的解码、操控与功能重建研究,并针对多种神经精神疾病开发新型临床诊疗技术。
1.记忆的精准操控与功能重建
2.痛记忆的细胞与神经回路基础
3.幼儿脑功能评估与康复

本文使用的病毒产品均来自枢密科技,列表如下:

如有相关需求,或了解更多产品服务,欢迎咨询我们!点击进入店铺,查看更多产品及服务
