8 年
手机商铺
入驻年限:8 年
枢先生
湖北 武汉市 江夏区
抗体、试剂、细胞库 / 细胞培养、技术服务、耗材、实验室仪器 / 设备
生产厂商 经销商
公司新闻/正文
294 人阅读发布时间:2025-01-06 09:15
通过操纵神经活动来了解大脑功能以及治疗功能障碍一直是神经科学的长期目标。近年来,为了刺激大脑中的神经元,已经利用了多种能量形式,其中光遗传学技术尤为突出。另一种正在探索的技术是超声波(US),它可以通过独立应用或者与微泡/纳米泡以及异源离子通道的结合来实现对大脑神经元的刺激。超声遗传学(Sonogenetics),与光遗传学相似,通过细胞内机械敏感机制(例如离子通道)的靶向表达,并结合超声的精确递送,实现了全脑范围内的精准神经网络调控。这一方法已被证实能够通过特定细胞类型的基因表达,实现具有高时空分辨率和准确深部脑靶向的非侵入性刺激[1-7],未来有望转化至大型哺乳动物甚至人类的应用。与光不同,超声波能够穿透颅骨进行无创刺激,并且拥有足够广阔的照射范围,这使得超声遗传学技术有潜力最终实现向临床应用的转化。
“超声遗传学”这一概念最初在一项研究中被描述,该研究发现在微泡的存在下,超声波能够激活过度表达机械敏感离子通道TRP-4(瞬时受体电位通道4)的特定神经元,以控制秀丽隐杆线虫的行为[2]。随后的概念验证研究使用了不同的候选分子来增强神经元对超声刺激的响应,其中MscL(大电导机械力敏感离子通道)因其独特的结构和功能而备受关注。MscL是一种由5个相同亚基组成的细菌特有通道蛋白,其跨膜结构中的TM1构成通道的孔道,而TM2则与细胞膜的脂质双层相互作用,能够感知膜张力的变化,从而触发MscL通道的开启[8,9]。作为一个机械激活的离子通道,MscL能够迅速将机械刺激转化为神经元响应[10],这一过程独立于膜电位[11]和其他内源性因素以及热沉积[12]。到目前为止,MscL通道已被证明是超声遗传学中用于神经刺激的优选效应分子。然而,要操控更高层次的过程,如特定行为或决策、情绪等复杂现象,就需要实现对特定神经网络的精确时空激活[13]。
2020年8月18日,香港理工大学生物医学工程学院孙雷教授团队在Cell Reports期刊上发表了题为“Targeted Neurostimulation in Mouse Brains with Non-invasive Ultrasound”的研究论文。该研究成功开发了超声遗传学技术,这是一种利用超声波激活特定神经元的创新方法。通过表达机械敏感通道MscL-G22S(MscL的突变版本),团队实现了对神经元的精确激活。该技术的优势在于能够无创地穿透头骨,精确地聚焦于大脑内的微小区域,为治疗脑肿瘤等脑部疾病以及特发性震颤等神经系统疾病提供了新的可能。这一发现为非侵入性脑刺激技术的发展提供了新的方向。

继2020年的研究之后,孙雷教授团队于2023年5月22日在PNAS杂志上发表了题为“Modulation of deep neural circuits with sonogenetics”的研究论文,该研究在MscL-G22S介导的超声遗传学的基础上取得了新的进展。通过在小鼠大脑中特异性表达MscL-G22S,展示了超声遗传学技术能够调节背侧纹状体(dSTR)和腹侧被盖区(VTA)等亚皮层脑区神经元的活动,并能在自由活动的小鼠中诱导相应的行为变化。从而证实该技术能够选择性地激活特定的神经环路,从而影响动物的行为,并有效缓解神经退行性疾病的症状。

以上文章中使用的MSCL-G22S AAV病毒由孙雷教授团队开发,枢密科技生产,揭示了超声遗传学方法不仅可能会增强我们对细胞病理生理学的新理解,并且可能会促进神经精神疾病和非神经疾病新疗法的发展。我司还可提供一系列由孙雷教授单独授权的超声遗传学AAV病毒。详情见文末列表。
孙雷教授团队的这两项研究,不仅在理论上推动了超声遗传学技术的发展,而且在实际应用中展示了其在调节特定神经通路和改善神经性疾病症状方面的潜力。这些成果为未来神经科学研究和临床治疗提供了强有力的工具,预示着超声遗传学技术在神经科学领域的重要地位和广泛的应用前景。
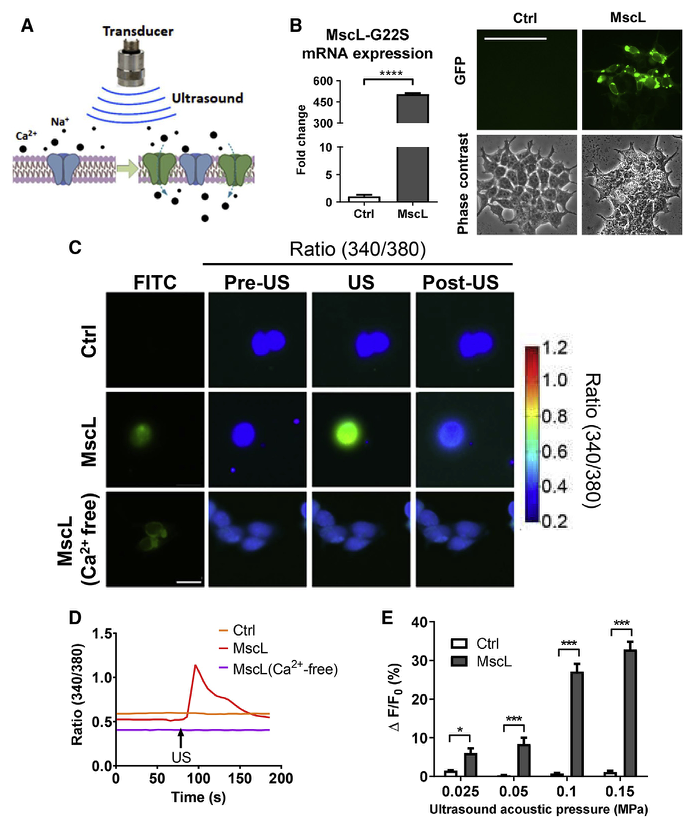
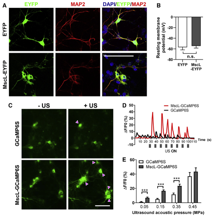
MscL-G22S通道是MscL的突变版本,其门控阈值低于野生型MscL,且不会自发激活[14],已被证明能够在视网膜上皮中响应伴有微泡的超声波[15]。团队首先使用编码MscL-G22S-EGFP融合蛋白的质粒转染293T细胞(人胚胎肾细胞),通过qPCR(实时荧光定量聚合酶链式反应)和荧光成像验证了MscL-G22S的表达。随后通过钙成像实验证明了超声可以选择性地在MscL-G22S过表达细胞中引发Ca2+内流(图1)。接着,团队利用腺相关病毒(rAAV2/9-hSyn-MscL-G22S-EYFP-pA)在原代神经元中诱导该通道表达,通过膜片钳实验测量神经元的静息膜电位,结果表明MscL-G22S组和对照组之间没有显著差异,表明过度表达MscL-G22S并未影响神经元的一般健康状况和兴奋性。采用钙成像技术检测发现,与对照组相比,表达MscL-G22S的神经元在较低超声的强度下就能诱导其Ca2+内流(图2)。证明了MscL-G22S的过表达使神经元表现出对超声的高敏感性。

图1. 低强度超声诱导表达MscL-G22S的293T细胞Ca2+内流(Qiu, Zhihai et al. Cell reports. 2020)

图2. 低强度超声诱导表达MscL-G22S的小鼠原代神经元Ca2+内流显著增加 (Qiu, Zhihai et al. Cell reports. 2020)
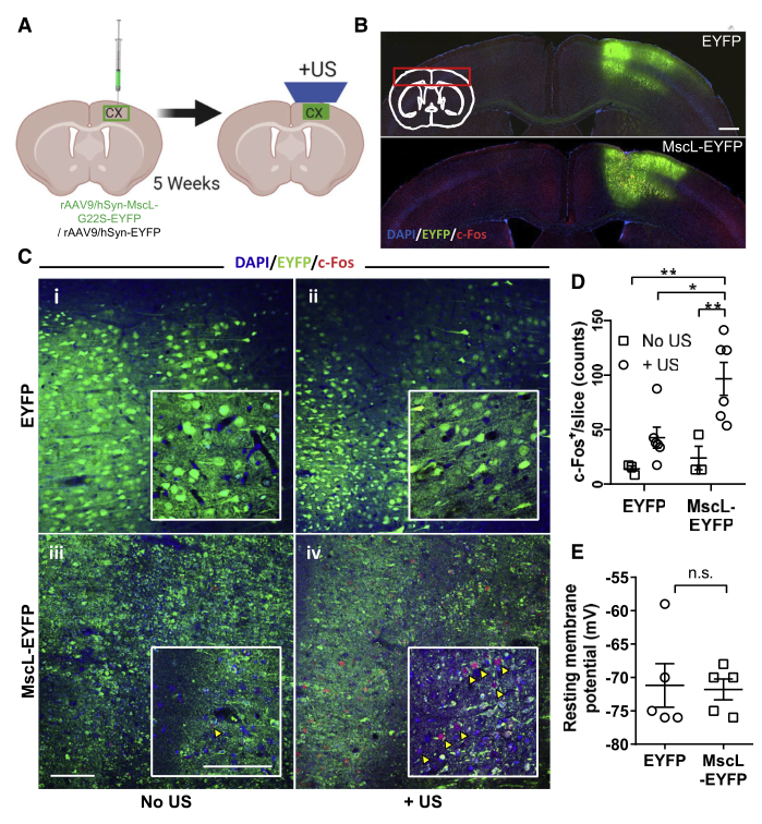
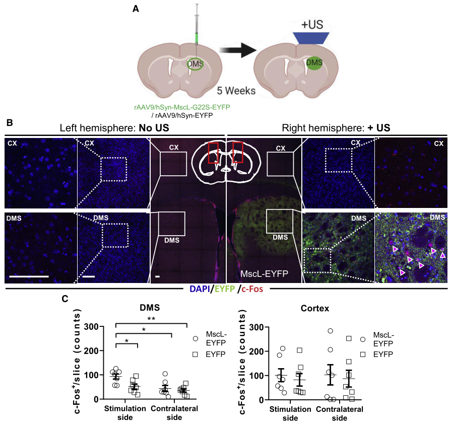
在证明了MscL-G22S可以增加神经元对超声的敏感度后,团队下一步利用CaMKIIa启动子(兴奋性神经元启动子)驱动的MscL-G22S病毒在小鼠的右侧大脑皮层(注射部位大致对应于初级运动皮质区(M1))过表达MscL-G22S,利用EMG(肌电图)测量来表征超声刺激的效果。结果表明,MscL-G22S过表达的M1兴奋性神经元经低强度超声刺激后,在小鼠肢体中诱发了肌肉收缩反应,并且从超声发射到引发肌肉反应的延迟在200 ms以内,显示出较高的时间分辨率(图3)。为了进一步探究超声对表达MscL-G22S脑区神经元的激活情况,研究者在小鼠M1和DMS(背内侧纹状体)注射腺相关病毒rAAV9-hSyn-MscL-G22S-EYFP,通过荧光定位及c-Fos染色以评估超声对这些神经元的激活情况。结果显示,低强度超声处理能够诱导表达MscL-G22S的M1和DMS神经元c-Fos表达增加,表明低强度超声具有穿透颅骨刺激大脑皮层及更深层区域的能力,可用于体内浅层和深层脑区的刺激(图4-5)。此外,通过急性脑切片膜片钳实验发现,体内表达MscL-G22S并未改变神经元的静息膜电位。以上结果表明超声遗传学可以无损地、选择性地激活不同脑区神经元。

图3. 超声刺激表达MscL-G22S的小鼠皮层能引起更显著的肌肉反应(Qiu, Zhihai et al. Cell reports. 2020)

图4. 低强度超声显著激活小鼠大脑皮层表达MscL-G22S的神经元(Qiu, Zhihai et al. Cell reports. 2020)

图5. 低强度超声显著激活小鼠DMS中表达MscL-G22S的神经元(Qiu, Zhihai et al. Cell reports. 2020)
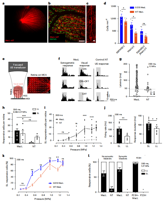
2023年3月4日,巴黎索邦大学的Serge Picaud教授与巴黎文理研究大学的Mickael Tanter教授合作发表了一项关于超声刺激视网膜与皮质神经元以促进视觉恢复的超声遗传学研究成果[16]。该研究通过AAV在大鼠视网膜神经节细胞(RGCs)中表达MscL-G22S通道,发现MscL-G22S能提高短潜伏期RGCs对低超声压力的敏感性,在非常短的刺激持续时间(10 ms)下,神经元也有反应,并能快速恢复到活动控制水平。使用不同超声频率(0.50、2.25和15.00 MHz)的实验表明,反应的空间分辨率与测量的超声压力场一致。即随着频率的增加,激活的细胞空间分散显著减少,从0.50 MHz和2.25 MHz的1.48±0.12 mm和1.30±0.18 mm显著降低到15.00 MHz的0.59±0.03 mm(图6-7)。这些结果表明超声遗传学技术能够以毫秒级和亚毫米级精度高效激活神经元。
此外,研究人员使用AAV载体注入大鼠初级视皮层(V1),在神经元特异性CaMKII启动子的控制下表达MscL-G22S,并在V1的皮质表面放置了微电极皮层电图(μEcoG)电极阵列。检测结果表明超声遗传学治疗方法在15 MHz刺激下可能实现400 μm内的空间分辨率(图8)。为确定超声激活表达MscL-G22S的兴奋性皮质神经元是否能够引发光感知,研究者在V1脑区表达MscL-G22S和未表达(NT)小鼠中进行了联合学习测试,测试包括15 MHz超声波刺激V1。经过训练MscL-G22S小鼠能够将光刺激与水分奖励联系起来,成功率随时间增加显著提高。在进行超声刺激后,MscL-G22S小鼠的成功率与光刺激后的表现相当,而NT小鼠的成功率则显著下降(图9)。这些发现表明,超声遗传学技术可能在小鼠中模拟光感知,为未来视觉恢复治疗提供了新的思路。

图6. 大鼠RGCs的超声遗传学治疗(Cadoni, Sara et al. Nature nanotechnology. 2023)

图7. 超声遗传学视网膜反应的时空特性(Cadoni, Sara et al. Nature nanotechnology. 2023)

图8. 体内V1皮层神经元超声遗传学治疗的空间分辨率(Cadoni, Sara et al. Nature nanotechnology. 2023)

图9. 小鼠在联合视觉训练后由V1皮层的超声遗传学激活诱导的行为反应(Cadoni, Sara et al. Nature nanotechnology. 2023)
上面的结果证明了超声遗传学方法在无需侵入的情况下能够激活小鼠大脑中的特定神经元。为了进一步探究该技术是否具有足够的有效性和特异性来激活自由移动小鼠特定神经元活动并精准控制其行为,孙雷教授团队首先选择相对较深的、专门调控身体运动的脑区—背侧纹状体(dSTR)作为刺激目标来进行验证,通过光纤光度法实时监测,研究者发现表达MscL-G22S的dSTR神经元对低强度超声刺激有显著的Ca2+内流反应,而对照组反应较弱(图10)。此外,MscL-G22S表达的小鼠在超声波刺激下显示出明显的运动增加,而对照组无此变化(图11)。这些结果证明了MscL-超声遗传学能特异性激活dSTR神经元,并有效诱导清醒小鼠显著的运动反应。

图10. Mscl-超声遗传学方法能够特异性激活dSTR的神经元活动(Xian, Quanxiang et al. Proc Natl Acad Sci U S A. 2023)

图11. 超声刺激诱导dSTR表达MSCL-G22S的小鼠产生更大的运动反应(Xian, Quanxiang et al. Proc Natl Acad Sci U S A. 2023)
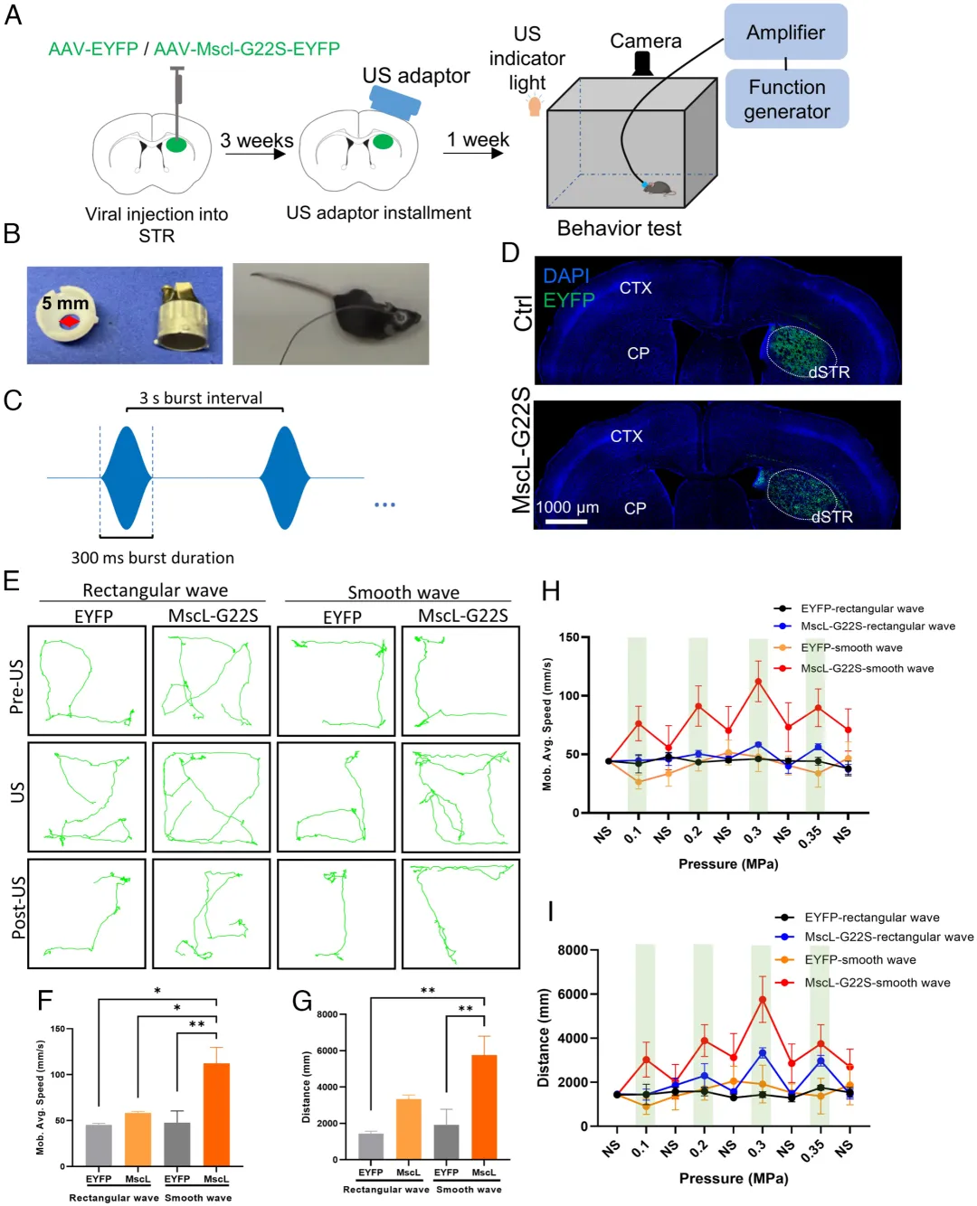
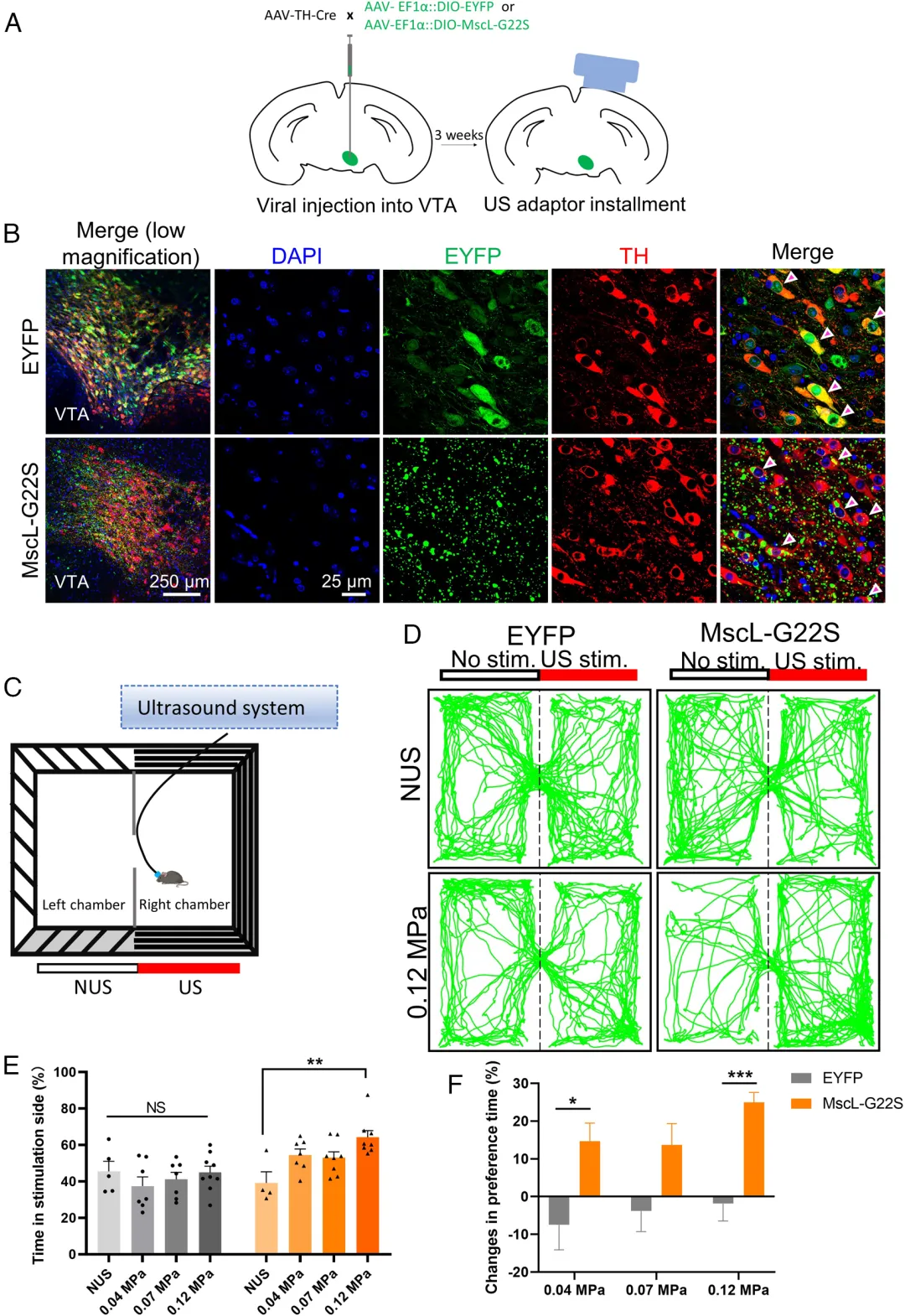
接下来团队继续探究超声遗传学技术是否能够精确调控特定神经元,以影响更复杂的行为。腹侧被盖区(VTA)作为中脑奖励中心,其中多巴胺(DA)回路定义明确,参与多种与奖赏相关的行为和疾病,团队选择该脑区进行后续实验。利用AAV在小鼠VTA的多巴胺神经元中特异性表达MscL-G22S,通过实时位置偏好测试以评估超声遗传学技术对小鼠位置偏好行为的影响。在测试中小鼠可自由穿梭于超声刺激区和非刺激区。实验发现矩形方波的超声刺激导致对照小鼠产生厌恶反应,即小鼠不愿意呆在超声刺激区,MscL-G22S小鼠中则未观察到这种反应。考虑到听觉系统可能参与此厌恶过程,团队使用平滑波形超声(可以减少对听觉系统的干扰,降低听觉感知。)来进行实验,结果发现两组小鼠都没有产生明显的厌恶效应,其中MSCL-G22S小鼠在超声刺激侧停留的时间比例增加,而对照组小鼠没有明显的偏好反应(图12)。此外,通过光纤记录法,研究者发现超声刺激VTA时,观察到MscL-G22S小鼠NAc(伏隔核,位于中脑边缘通路VTA的下游)脑区的多巴胺传感器荧光快速同步增加,而对照组无此反应(图13)。这些结果表明,超声遗传学能特异性地诱导VTA神经元释放多巴胺,并改变小鼠的位置偏好行为。

图12. Mscl-超声遗传技术可以选择性激活中脑边缘通路改变位置偏好行为(Xian, Quanxiang et al. Proc Natl Acad Sci U S A. 2023)

图13. Mscl-超声遗传方法可以通过调控中脑边缘通路诱导VTA中的多巴胺释放(Xian, Quanxiang et al. Proc Natl Acad Sci U S A. 2023)
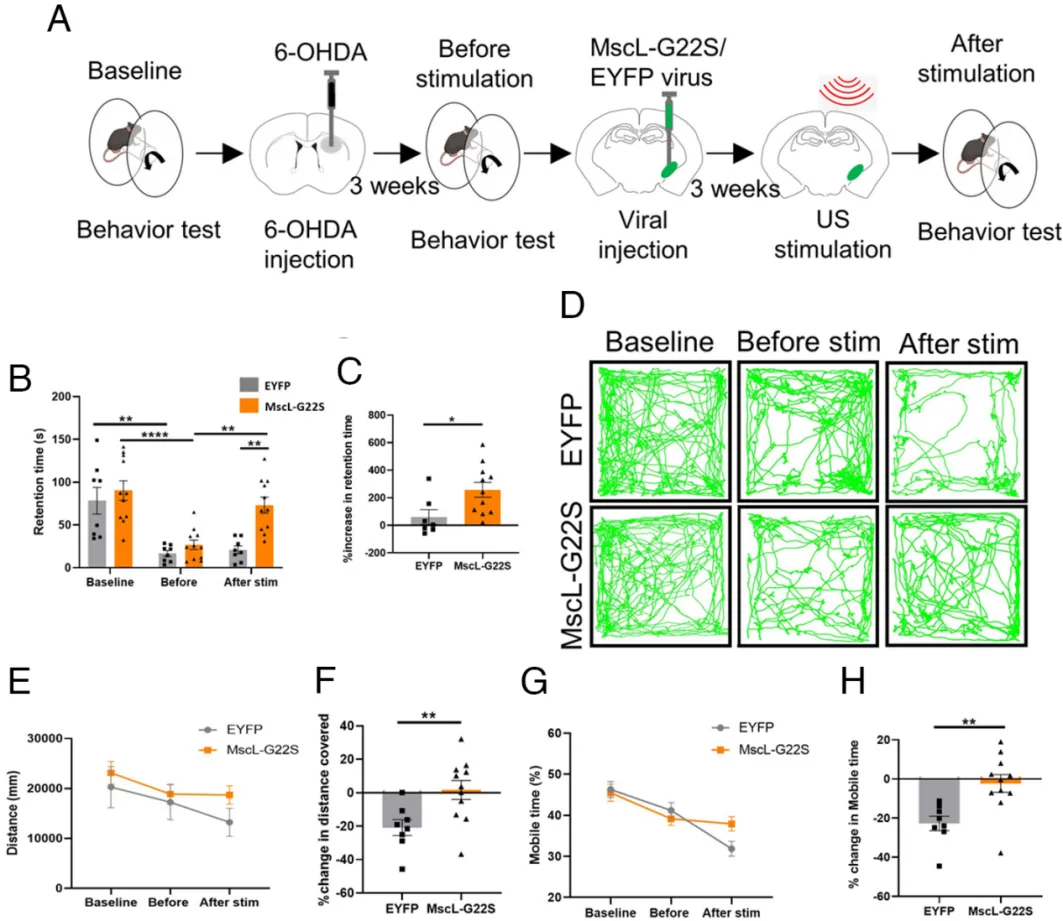
鉴于MscL介导的超声波能激活中脑边缘通路,团队下一步探究了超声波刺激是否对涉及相关通路的神经系统疾病产生有益影响。研究者选择了帕金森疾病(PD)模型,通过单侧注射6-羟多巴胺(6-OHDA)诱导PD小鼠,之后在丘脑下核(STN)区域注射表达MscL-G22S-EYFP的AAV病毒,使用超声重复刺激该脑区。结果显示,与EYFP-US PD组相比,MscL-US G22S组小鼠在转棒实验中停留在转棒上的时间增加;旷场实验中的总运动距离和活动时间比例均有所提高(图14)。以上结果表明,针对PD小鼠STN的MscL-超声遗传学技术能够有效缓解其运动症状,从而为PD治疗提供了一种新的无创策略。

图14. 超声遗传学调控STN脑区有效改善PD小鼠的运动障碍(Xian, Quanxiang et al. Proc Natl Acad Sci U S A. 2023)
孙雷教授团队开发了一种通过MscL-G22S介导的超声遗传学方法,能够以高时空精度刺激特定的神经回路,为调节小鼠模型中的复杂行为提供了一种无创手段。该技术不仅能够激活神经元,还可以改变小鼠的行为模式,且具有反应快速的特点。在帕金森疾病模型中,该技术能有效改善PD小鼠的运动障碍,显示其在治疗PD或其他神经退行性疾病中具有良好的临床应用前景。
超声遗传学结合了机械敏感介质和非侵入性超声刺激,通过在特定脑区注射病毒并使用Cre-Lox系统,实现了对特定细胞类型的精准调控。这种组合式的方法为定制化治疗方案提供了多种机会,并有望与其他技术如fMRI(功能性磁共振成像)整合,拓展到大型动物的研究中。关于超声遗传学的一个潜在问题是神经元的非特异性激活,为了降低这种影响,研究团队采用了低强度的超声波。尽管如此,内源性机械敏感离子通道的存在仍可能对此产生影响。因此,提高超声遗传介质的灵敏度以及开发精确检测原位声压的策略对对于超声遗传学的发展至关重要,未来研究需进一步探索超声对机械敏感离子通道的作用机制。
总而言之,与药理学或基于病变的干预措施不同,超声遗传学具有非侵入性的优势,同时具备细胞特异性和神经环路准确性。作为一种新兴的神经调控技术,超声遗传学展现了在治疗神经系统疾病方面的巨大潜力,并有望成为传统治疗方法的重要补充。
我司可提供孙雷教授单独授权的超声遗传学系列病毒,列表如下:

参考文献:
1. Qiu, Zhihai et al. “Targeted Neurostimulation in Mouse Brains with Non-invasive Ultrasound.” Cell reports vol. 34,1 (2021): 108595. doi:10.1016/j.celrep.2020.108595
2. Ibsen, Stuart et al. “Sonogenetics is a non-invasive approach to activating neurons in Caenorhabditis elegans.” Nature communications vol. 6 8264. 15 Sep. 2015, doi:10.1038/ncomms9264
3. Huang, Yao-Shen et al. “Sonogenetic Modulation of Cellular Activities Using an Engineered Auditory-Sensing Protein.” Nano letters vol. 20,2 (2020): 1089-1100. doi:10.1021/acs.nanolett.9b04373
4. Sorum, Ben et al. “Ultrasound activates mechanosensitive TRAAK K+ channels through the lipid membrane.” Proceedings of the National Academy of Sciences of the United States of America vol. 118,6 (2021): e2006980118. doi:10.1073/pnas.2006980118
5. Yang, Yaoheng et al. “Sonothermogenetics for noninvasive and cell-type specific deep brain neuromodulation.” Brain stimulation vol. 14,4 (2021): 790-800. doi:10.1016/j.brs.2021.04.021
6. Duque, Marc et al. “Sonogenetic control of mammalian cells using exogenous Transient Receptor Potential A1 channels.” Nature communications vol. 13,1 600. 9 Feb. 2022, doi:10.1038/s41467-022-28205-y
7. Liu, Tianyi et al. “Sonogenetics: Recent advances and future directions.” Brain stimulation vol. 15,5 (2022): 1308-1317. doi:10.1016/j.brs.2022.09.002
8. Chang, G et al. “Structure of the MscL homolog from Mycobacterium tuberculosis: a gated mechanosensitive ion channel.” Science (New York, N.Y.) vol. 282,5397 (1998): 2220-6. doi:10.1126/science.282.5397.2220
9. Liu, Zhenfeng et al. “Structure of a tetrameric MscL in an expanded intermediate state.” Nature vol. 461,7260 (2009): 120-4. doi:10.1038/nature08277
10. Martinac, Boris. “Mechanosensitive ion channels: molecules of mechanotransduction.” Journal of cell science vol. 117,Pt 12 (2004): 2449-60. doi:10.1242/jcs.01232
11. Ye, Jia et al. “Ultrasonic Control of Neural Activity through Activation of the Mechanosensitive Channel MscL.” Nano letters vol. 18,7 (2018): 4148-4155. doi:10.1021/acs.nanolett.8b00935
12. Sukharev, S et al. “The gating mechanism of the large mechanosensitive channel MscL.” Nature vol. 409,6821 (2001): 720-4. doi:10.1038/35055559
13. D'Angelo, Egidio, and Stefano Casali. “Seeking a unified framework for cerebellar function and dysfunction: from circuit operations to cognition.” Frontiers in neural circuits vol. 6 116. 10 Jan. 2013, doi:10.3389/fncir.2012.00116
14. Yoshimura, K et al. “Hydrophilicity of a single residue within MscL correlates with increased channel mechanosensitivity.” Biophysical journal vol. 77,4 (1999): 1960-72. doi:10.1016/S0006-3495(99)77037-2
15. Heureaux, Johanna et al. “Activation of a bacterial mechanosensitive channel in mammalian cells by cytoskeletal stress.” Cellular and molecular bioengineering vol. 7,3 (2014): 307-319. doi:10.1007/s12195-014-0337-8
16. Cadoni, Sara et al. “Ectopic expression of a mechanosensitive channel confers spatiotemporal resolution to ultrasound stimulations of neurons for visual restoration.” Nature nanotechnology vol. 18,6 (2023): 667-676. doi:10.1038/s41565-023-01359-6
如有相关需求,或了解更多产品服务,欢迎咨询我们!点击进入店铺,查看更多产品及服务
