8 年
手机商铺
入驻年限:8 年
枢先生
湖北 武汉市 江夏区
抗体、试剂、细胞库 / 细胞培养、技术服务、耗材、实验室仪器 / 设备
生产厂商 经销商
公司新闻/正文
1271 人阅读发布时间:2023-06-14 11:05
大脑从外周感觉器官接收不同类型的感觉信息,并将它们整合在一起,形成统一的对世界的感知。多感官整合在动物认知中起着重要作用,对于感知环境、指导决策和行为以及学习和记忆是至关重要的。动物(包括人类)通过整合多感官输入可以更有效地参与各种活动和事件。许多神经精神疾病可以导致多感官整合功能障碍,如精神分裂症和自闭症谱系障碍等。
以往对于多感官整合的研究主要集中在视觉和听觉信息的整合,但来自鼻(嗅觉)和耳朵(听觉)的信息整合对哺乳动物也是非常重要的,而相关研究却很少。一些脑区具有整合嗅觉和听觉信息的能力,包括嗅觉和听觉系统中的亚区。既往研究麻醉后啮齿动物的嗅觉系统发现,嗅结节(OT)和梨状皮层(PC)对纯音刺激有反应,但这种声音刺激不会引起嗅球(OB)中的动作电位。当清醒大鼠行为学训练后学会区分单感官(气味或声音)和多感官刺激时,OB和PC中声音会造成局部场电位(local field potentials,LFPs)功率变化。然而,是否有其他重要的脑区也具备整合嗅觉和听觉信息的能力,在很大程度上仍然未知。
外侧内嗅皮层(LEC)是一个高级的嗅觉皮层区域,在嗅觉感知和嗅觉记忆中发挥着不可或缺的作用。据报道,LEC不仅与海马、嗅周皮层及情绪相关区域如杏仁核和腹侧纹状体密切相关,与OB和PC也有相互联系。事实上,嗅觉亚区的传入纤维是LEC的主要输入,其轴突末梢与LEC II/III层锥体细胞和扇形细胞的顶端树突相连;研究显示,LEC接收来自听觉系统的输入;这些结构连接可能具有功能效应。因此,LEC很可能是嗅觉-听觉多感官整合的关键脑区。然而,现有的研究并没有提供直接证据来支持这一假设。
为解决这个问题,2022年12月26日,来自徐州医科大学江苏省脑病生物信息重点实验室李安安教授与徐州医科大学附属医院/江苏省人工听觉工程实验室乔月华教授团队合作在Progress in Neurobiology期刊在线发表题为“Olfactory–auditory sensory integration in the lateral entorhinal cortex”的研究论文,作者证实了LEC中整合听觉和嗅觉信息是否存在解剖学基础,以及声音是否会影响LEC中的气味表征。本文中,作者研究了清醒头部固定小鼠在单感官和多感官刺激下,LEC的神经活动模式和气味解码。利用特异性逆行追踪技术,研究人员证实了LEC接收来自两个重要的听觉中枢:初级听觉皮层(AC)和内侧膝状体(MGB)的直接输入。引人注目的是,作者发现OB中的僧帽/簇状细胞(mitral/tufted cells,M/Ts)和LEC中的神经元均对嗅觉和听觉刺激有反应。在体电生理研究发现声音降低了OB和LEC中气味诱发的兴奋性和抑制性神经反应。有趣的是,仅在LEC中观察到气味解码能力的显著变化。综上所述,这些数据表明,LEC是嗅觉-听觉多感官整合的关键脑区,与嗅觉和听觉中枢都有直接投射联系。
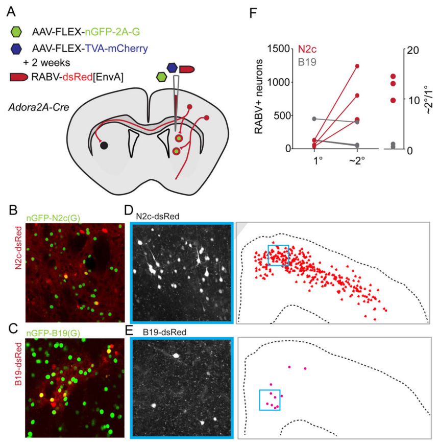
研究人员首先将逆行示踪病毒AAV-retro-hSyn-mCherry注射到C57BL/6J小鼠LEC,两周后检测发现红色荧光mCherry表达于AC和MGB。这表明LEC接收来自AC和MGB的直接投射。作者进一步使用狂犬病毒介导的逆行跨单突触示踪系统,将病毒分别注射到VGluT2-Cre和VGat-Cre小鼠的LEC中,结果显示,在LEC中可观察到起始细胞(共表达TVA-GFP和EnvA-DsRed,黄色),在AC和MGB中检测到输入神经元(RV标记,仅表达EnvA-DsRed,红色)。进一步分析表明,在VGluT2-Cre和VGat-Cre小鼠中,LEC从AC接收的输入比从MGB接收的输入更多。总的来说,这些结果表明,LEC的兴奋性谷氨酸能神经元和抑制性GABA能神经元均接收来自AC和MGB的直接投射,且来自AC的输入比来自MGB的输入更多。
上述研究发现LEC从AC接收很多输入,而这些输入的功能尚不清楚。因此,研究人员进一步探索AC脑区神经元是否以及如何调节LEC锥体神经元的活性。通过光遗传学技术特异性激活小鼠AC脑区神经元,在LEC给予单脉冲光刺激,使用离体脑片膜片钳技术在LEC锥体神经元中记录到稳定的光诱导突触后电流。由于皮层区域的投射细胞通常是锥体神经元,作者推测AC到LEC的输入是谷氨酸能输入。为确定AC神经元是否通过直接突触连接调节LEC锥体神经元,记录河.豚毒素(TTX,钠离子通道阻断剂)和4-AP(4-氨.基吡啶,非选择性的钾离子通道阻断剂)存在情况下的光诱导突触后电流。结果显示光诱导的突触后电流被TTX完全阻断,并被4-AP恢复,表明AC和LEC神经元之间有直接突触连接。进一步研究这种输入的性质,应用NBQX(AMPA受体拮抗剂)后,光诱导的突触后电流显著减少,表明LEC锥体神经元接收来自AC的兴奋性输入。综合来看,这些结果表明AC神经元与LEC锥体神经元形成兴奋性单突触连接。
LEC通常被认为是嗅觉中枢,而上述形态学和电生理学数据表明LEC接收来自AC(最重要的听觉中枢之一)的直接兴奋性输入。嗅觉和听觉系统之间的直接连接表明,声音刺激可能会引起嗅觉中枢的神经反应,声音的存在也可能会影响嗅觉中枢的气味表征。
为检验这些假设,在清醒头部固定小鼠的OB和LEC中进行了多通道在体电生理记录。实验中,在隔音房间里给予小鼠随机配对的嗅觉和听觉刺激。刺激系统的一个信号控制气味的输送,另一个信号产生声音。气味被输送到小鼠鼻前1 cm处;听觉刺激通过开放式扬声器呈现,为28 kHz纯音(具有ON或OFF两种状态),经验证的声音刺激强度为80 dB±5 dB。扬声器位于小鼠前外侧(30◦)约25厘米处。七种气味类型为乙酸异戊.酯-香蕉香味、苯甲醛-似苦杏仁味、2-庚.酮-类似梨的水果香味、正庚.酸-脂肪样气味、正戊.醇(特殊气味)、2-戊.酮(特殊气味)和干燥空气。七种气味类型和两种声音类型(ON或OFF)以随机和平衡的次序配对。刺激时间为2 s,刺激间隔(ISI)为10 s,每种气味和声音的组合重复10次,每只小鼠经历140次试验。既往研究显示低频刺激(2.8 kHz)不能引起OB中的反应,并且超声波发声在啮齿类动物交流中很重要,于是,研究人员选择了高频音调(28 kHz)用于多感官整合研究。
为比较OB和LEC的神经活动,用微阵列电极在体记录单单位放电(Single-unit spikes)和场单位(LFPs),同时记录了呼吸轨迹(sniff)和事件标记(Event)。首先,研究人员分析声音ON与空气配对的试验以确定声音刺激本身是否会引起嗅觉中枢的活动。利用微阵列电极在OB M/Ts或LEC神经元中记录动作电位。与作者之前的研究类似,单单位放电可以从原始动作电位中清楚地分类。随后,为评估OB和LEC中声音诱发反应,研究人员比较了0至2 s和-3至-1 s期间的放电速率,其中0 s表示声音刺激开始。在OB M/Ts和LEC神经元中都观察到纯音诱导的兴奋性和抑制性反应。整体而言,作者发现OB中130个细胞-气味对中有22个、LEC中206个细胞-气味对中有44个显示出显著的对声音的反应。有趣的是,LEC的兴奋性反应比例大于OB,表明声音倾向于在LEC中引起兴奋性反应。为证实观察到的反应是由声音诱发的,而不是神经元持续放电引起的波动,研究人员比较了−3至−1 s和−5至−3 s两个基线期内的放电速率。结果发现,在这两个期间很少有单单位放电速率发生了显著变化。因此,这些结果表明,听觉刺激可以引起嗅觉中枢的实质性反应,即在OB M/Ts和LEC神经元中都观察到反应。
研究人员通过分析气味-声音对的单单位反应探究声音的存在是否会影响嗅觉中枢的气味表征,在OB M/Ts中比较了气味-声音关闭(O)和气味-声音打开(O+S)试验的放电速率。结果显示,对于兴奋性和抑制性反应,纯音和气味同时出现会显著影响气味诱发反应(声音刺激降低了气味诱发的兴奋性和抑制性反应)。接下来,作者对LEC神经元进行了类似的分析。首先发现气味单独刺激或高频音调+气味刺激会引发LEC神经元兴奋性和抑制性反应。研究人员总共记录了细胞-气味对的1442个单单位,其中244个是兴奋性的,48个是抑制性的,剩余的则对上述任何一种刺激都没有反应。随后,研究人员评估声音对LEC神经元气味诱发反应的影响,结果表明声音的存在显著降低了LEC中气味诱发的放电速率,也就是说,声音可以调节这些嗅觉脑区的气味表征。
为研究声音刺激是否影响OB和LEC中气味信息的神经解码,研究人员评估了在存在气味-声音双重刺激或不存在声音刺激、仅有气味刺激这两种情况下,细胞区分气味的能力。通过逻辑回归(LR)、支持向量机(SVM)及二分类模型分析细胞的气味分类准确性。对所有记录细胞的Logistic回归分析表明,声音刺激对OB的气味解码能力没有影响,但显著降低了LEC的气味解码能力。
本文研究人员通过病毒示踪技术、离体膜片钳技术、多通道在体电生理记录等研究了OB和LEC对单独声音刺激、单独气味刺激、同时出现的气味-声音刺激的神经反应,确定了LEC作为嗅觉中枢,在嗅觉-听觉多感官整合中发挥重要作用。本研究提供了新的解剖学和功能学证据来支持LEC对感觉整合至关重要这一假设。本文研究数据进一步阐明了LEC在大脑中的功能,对于增强我们对来自不同感官的信息(特别是嗅觉和听觉信息)如何被整合的理解提供了新的线索。
徐州医科大学江苏省脑病生物信息重点实验室李安安教授与徐州医科大学附属医院/江苏省人工听觉工程实验室乔月华教授为本文的共同通讯作者。硕士研究生吴婷婷和骨干教师李姗为本文的共同第一作者。这项工作得到了STI2030重大项目(2021ZD0203100),国家自然科学基金(32070995和32271055)等项目资助。
通讯作者介绍:李安安,博士,教授,江苏省特聘教授,博士生导师。2010年7月毕业于中国科学院武汉物理与数学研究所,并留所工作。2012年2月至2015年5月为美国科罗拉多大学医学院博士后。2015年6月起进入徐州医科大学江苏省脑病生物信息重点实验室工作。2015年12月入选“江苏省特聘教授”。李安安教授在学习和工作期间长期从事感觉神经生物学尤其是嗅觉方向的研究,在细胞外电生理记录、动物嗅觉行为学以及光遗传技术方面积累有丰富的理论和实践经验。

本文使用的来自枢密科技的病毒产品,列表如下:

全新减毒版RV-CVS

枢密科技可提供RV-CVS株及SAD-B19株病毒包装服务。RV-CVS株标记特征:更低的神经毒性,更轻微的神经损伤,更高效的标记效率;感染时间延长至一个月;可结合光遗传、钙成像、Cre、Flp等技术实现脑网络特异性功能研究及基因表达调控。
如有相关需求,或了解更多产品和服务,欢迎扫码咨询!
