8 年
手机商铺
入驻年限:8 年
枢先生
湖北 武汉市 江夏区
抗体、试剂、细胞库 / 细胞培养、技术服务、耗材、实验室仪器 / 设备
生产厂商 经销商
公司新闻/正文
780 人阅读发布时间:2023-06-12 15:04
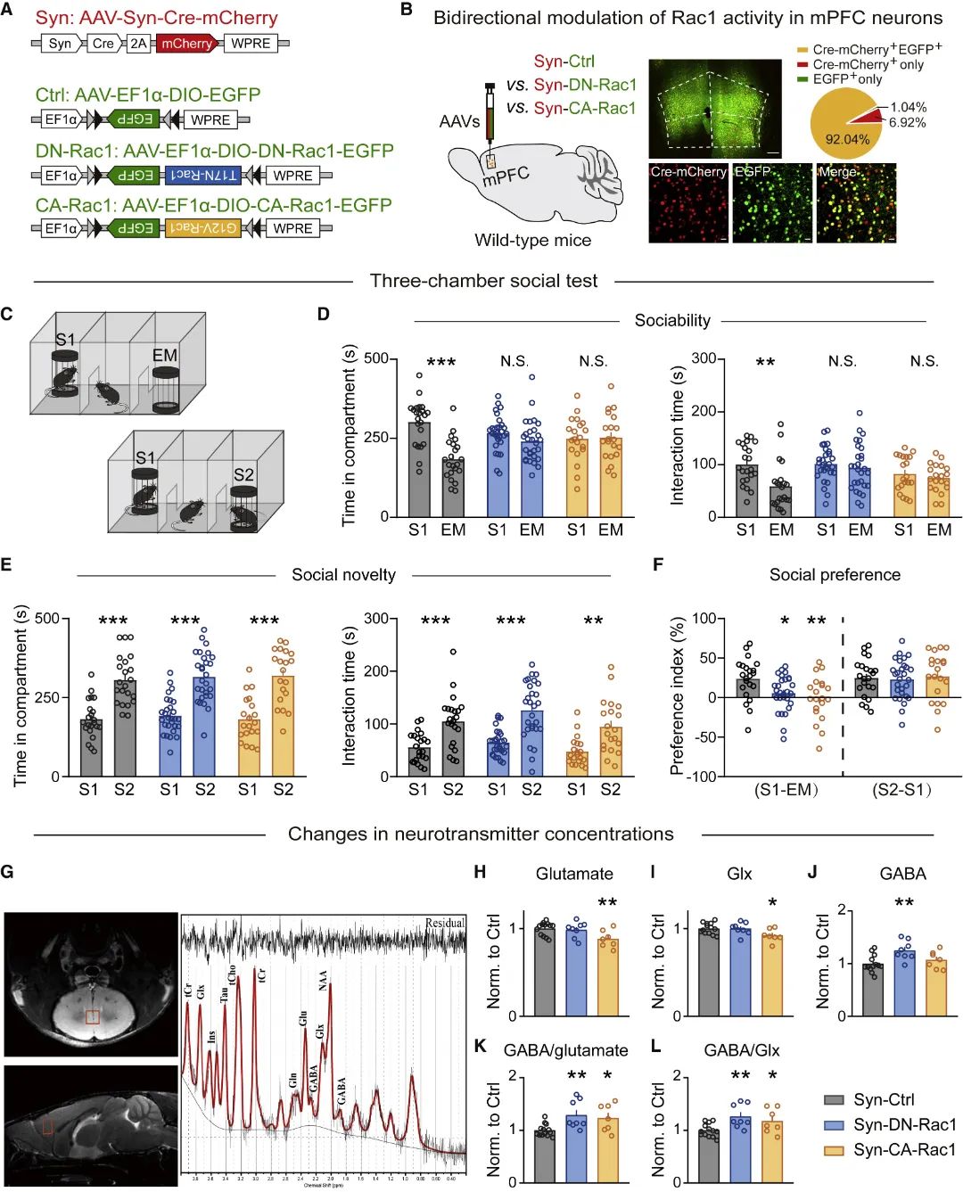
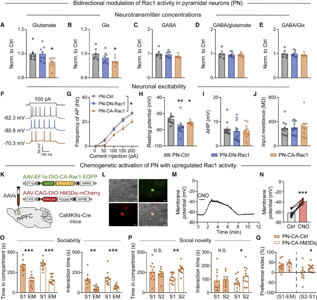
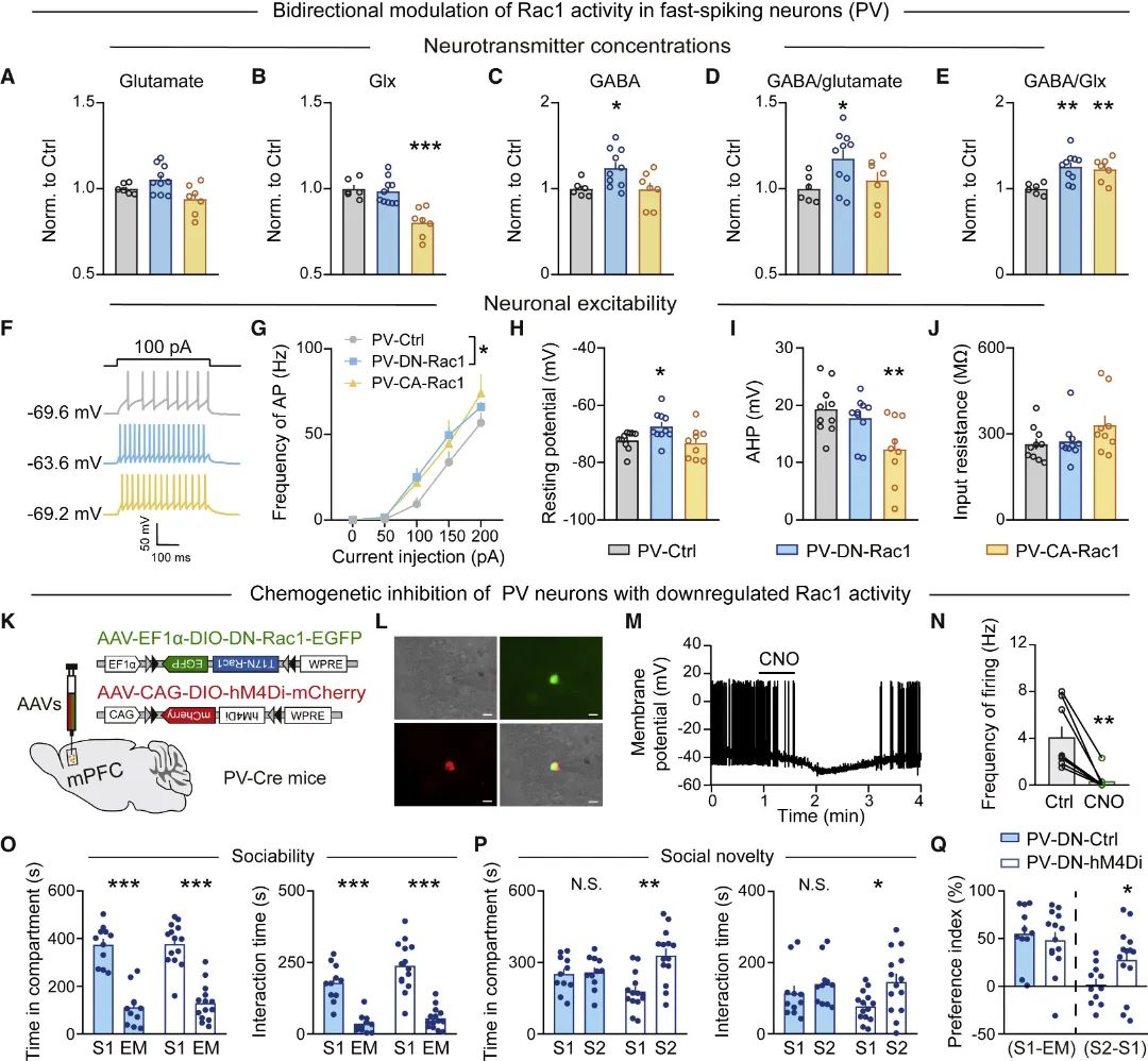
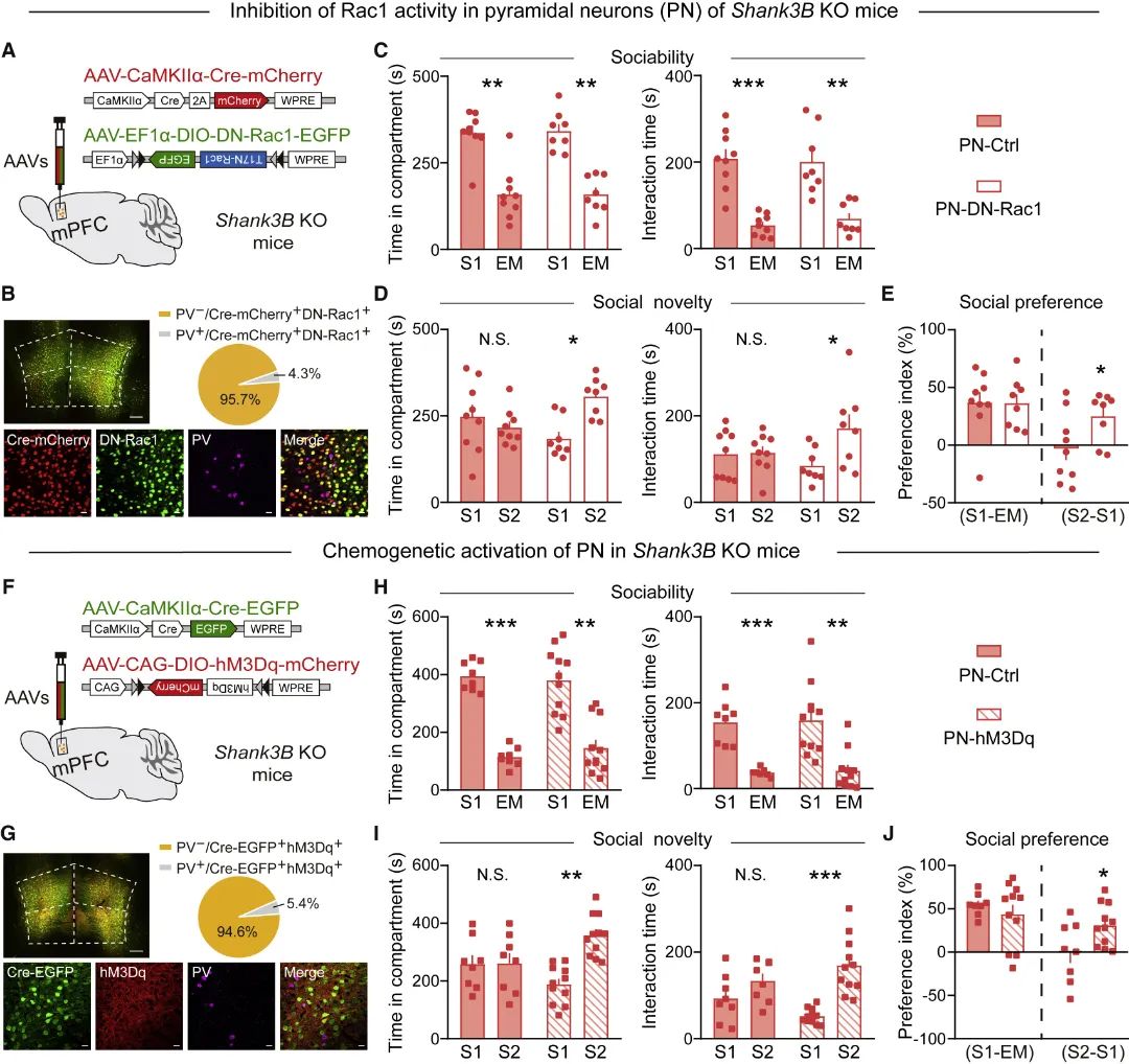
突触作为大脑通讯的基本单元,存在兴奋性和抑制性等不同类型。突触的兴奋性/抑制性失衡被认为是自闭症等精神神经疾病的根本发病机制[2-4]。然而,自闭症多样化的社交障碍与特定类型突触失衡之间的对应规律还不清楚。在本研究中,研究团队聚焦小G蛋白Rac1这一突触骨架调节因子[5, 6],致力于阐明Rac1活性失调引起社交障碍的突触细胞生物学机制。Rac1是一类核苷酸依赖型的分子开关,在与GTP结合的活化状态和与GDP结合的非活化状态之间进行相互转换,参与肌动蛋白动力学调控和突触重塑。临床证据表明,人群中RAC1功能获得型或缺失型基因突变均与自闭症密切相关[7]。动物模型研究表明,脆性X综合征(Fmr1基因敲除小鼠,Fmr1 KO)[8]、Shank3基因C末端缺失(Shank3+/ΔC)[9]等自闭症小鼠模型分别表现出Rac1活性上调或下调。然而,Rac1活性失调(上调或下调还是两者均可)是否以及如何导致社交障碍,而且是否依赖于细胞特异性的调控作用仍不清楚。
2022年11月29日,上海交通大学医学院附属新华医院李斐教授团队、复旦大学李伟广教授团队和张孝勇青年研究员团队、华东师范大学梅兵研究员团队等合作在Cell Press细胞出版社期刊Cell Reports上在线发表题为“Social deficits via dysregulated Rac1-dependent excitability control of prefrontal cortical neurons and increased GABA/glutamate ratios”的研究论文[10]。华东师范大学马冰珂博士为论文的第一作者。该研究综合运用自闭症小鼠模型、行为学、小动物核磁共振波谱成像、光遗传学、化学遗传学、电生理、分子遗传学、细胞生物学等多种技术手段,面向自闭症社交障碍在病因学、行为表现方面的异质性和复杂性这一临床难题,通过解析大脑内侧前额叶皮层(mPFC)不同类型细胞上突触骨架调节蛋白(Rac1)活性双向改变引起的神经元兴奋性和特定神经递质含量变化及其与异常社交行为的精确对应关系,提出了基于突触细胞生物学特征的自闭症社交障碍分型标准,为理解自闭症社交障碍的共性病理机制、发展病因学指导下的疾病诊断和治疗新策略提供了重要的理论依据。

为明确Rac1活性改变与社交障碍之间的因果关系,研究团队利用病毒立体定位注射技术结合动物行为学实验发现,在社交行为关键脑区——mPFC[11-13]双向操纵Rac1活性均导致小鼠社交能力下降。进一步利用小动物核磁共振波谱(MRS)技术测量神经递质[14]发现,Rac1活性上调导致谷氨酸递质含量降低,不影响GABA递质;Rac1活性下调不影响谷氨酸递质,增加GABA含量。二者最终均导致mPFC抑制性/兴奋性比值失衡性增高(图1)。以上结果提示,mPFC神经元Rac1活性的双向调控导致社交能力受损,与mPFC的兴奋性/抑制性失衡有关。

(图源:Ma, et al., Cell Rep, 2022)







这里的发现只是动物模型的研究,未来还需要在人群中进行小心测试。基于该研究,在未来临床实践中,或许可以根据社交障碍相关的综合行为分析,同时结合通过核磁共振波谱技术测量特定脑区(包括mPFC)的GABA/谷氨酸比值和各自的递质浓度,有望发展出一套精准评价自闭症社交障碍的新型诊疗工具。
值得指出的是,在该研究的细胞特异性调控中,Rac1的生物学效应整体上是一致的,即都是抑制“调控响应神经元”的活性。然而,研究人员对于Rac1抑制性调控神经元兴奋性的分子机制仍缺乏系统认识,推测神经元的突触传递或内在兴奋性(比如不同类型膜离子通道的差异表达)可能都会受到影响。其中,Rac1活性调控的细胞类型特异性可能具有极为特殊的重要意义。
基于Rac1在细胞生物学中的核心地位,研究人员推测,多种增加自闭症患病可能性的遗传或环境因素,可能在特定脑区、特定细胞类型上通过Rac1依赖的细胞生物学机制,最终产生突触失衡并贡献于疾病症状。基于该研究揭示的从Rac1活性失调到突触失衡和社交障碍的基本规律,研究人员设想在肿瘤或其他系统研究中开发获得的Rac1信号通路调节剂[16]、改变突触兴奋-抑制失衡老药(如强效环形利尿剂布美他尼)[17]都有望成为精准治疗自闭症社交障碍的备选方案。

1.Lord C, Brugha TS, Charman T, Cusack J, Dumas G, Frazier T, Jones EJH, Jones RM, Pickles A, State MW, Taylor JL, Veenstra-VanderWeele J. Autism spectrum disorder. Nat Rev Dis Primers. 2020; 6(1): 5.
2.Lima Caldeira G, Peça J, Carvalho AL. New insights on synaptic dysfunction in neuropsychiatric disorders. Curr Opin Neurobiol. 2019; 57: 62-70.
3.Bourgeron T. From the genetic architecture to synaptic plasticity in autism spectrum disorder. Nat Rev Neurosci. 2015; 16(9): 551-63.
4.Bagni C, Zukin RS. A synaptic perspective of Fragile X Syndrome and autism spectrum disorders. Neuron. 2019; 101(6): 1070-88.
5.Tejada-Simon MV. Modulation of actin dynamics by Rac1 to target cognitive function. J Neurochem. 2015; 133(6): 767-79.
6.Hotulainen P, Hoogenraad CC. Actin in dendritic spines: connecting dynamics to function. J Cell Biol. 2010; 189(4): 619-29.
7.Reijnders MRF, Ansor NM, Kousi M, Yue WW, Tan PL, Clarkson K, Clayton-Smith J, Corning K, Jones JR, Lam WWK, Mancini GMS, Marcelis C, Mohammed S, Pfundt R, Roifman M, Cohn R, Chitayat D; Deciphering Developmental Disorders Study, Millard TH, Katsanis N, Brunner HG, Banka S. RAC1 Missense Mutations in Developmental Disorders with Diverse Phenotypes. Am J Hum Genet. 2017; 101(3): 466-77.
8.Pyronneau A, He Q, Hwang JY, Porch M, Contractor A, Zukin RS. Aberrant Rac1-cofilin signaling mediates defects in dendritic spines, synaptic function, and sensory perception in fragile X syndrome. Sci Signal. 2017; 10(504): eaan0852.
9.Duffney LJ, Zhong P, Wei J, Matas E, Cheng J, Qin L, Ma K, Dietz DM, Kajiwara Y, Buxbaum JD, Yan Z. Autism-like deficits in Shank3-deficient mice are rescued by targeting actin regulators. Cell Rep. 2015; 11(9): 1400-13.
10.Ma B, Shan X, Yu J, Zhu T, Li R, Lv H, Cheng H, Zhang T, Wang L, Wei F, Meng B, Yuan X, Mei B, Zhang XY, Li WG, Li F. Social deficits via dysregulated Rac1-dependent excitability control of prefrontal cortical neurons and increased GABA/glutamate ratios. Cell Rep. 2022; 41(8): 111722.
11.Yizhar O, Fenno LE, Prigge M, Schneider F, Davidson TJ, O'Shea DJ, Sohal VS, Goshen I, Finkelstein J, Paz JT, Stehfest K, Fudim R, Ramakrishnan C, Huguenard JR, Hegemann P, Deisseroth K. Neocortical excitation/inhibition balance in information processing and social dysfunction. Nature. 2011; 477(7363): 171-8.
12.Murugan M, Jang HJ, Park M, Miller EM, Cox J, Taliaferro JP, Parker NF, Bhave V, Hur H, Liang Y, Nectow AR, Pillow JW, Witten IB. Combined social and spatial coding in a descending projection from the prefrontal cortex. Cell. 2017; 171(7): 1663-77.
13.Cao W, Lin S, Xia QQ, Du YL, Yang Q, Zhang MY, Lu YQ, Xu J, Duan SM, Xia J, Feng G, Xu J, Luo JH. Gamma oscillation dysfunction in mPFC leads to social deficits in Neuroligin 3 R451C knockin mice. Neuron. 2018; 97(6): 1253-60.
14.Horder J, Petrinovic MM, Mendez MA, Bruns A, Takumi T, Spooren W, Barker GJ, Künnecke B, Murphy DG. Glutamate and GABA in autism spectrum disorder-a translational magnetic resonance spectroscopy study in man and rodent models. Transl Psychiatry. 2018; 8(1): 106.
15.Peça J, Feliciano C, Ting JT, Wang W, Wells MF, Venkatraman TN, Lascola CD, Fu Z, Feng G. Shank3 mutant mice display autistic-like behaviours and striatal dysfunction. Nature. 2011; 472(7344): 437-42.
16.Cannon AC, Uribe-Alvarez C, Chernoff J. RAC1 as a therapeutic target in malignant melanoma. Trends Cancer. 2020; 6(6): 478-88.
17.Dai Y, Zhang L, Yu J, Zhou X, He H, Ji Y, Wang K, Du X, Liu X, Tang Y, Deng S, Langley C, Li WG, Zhang J, Feng J, Sahakian BJ, Luo Q, Li F. Improved symptoms following bumetanide treatment in children aged 3-6 years with autism spectrum disorder: a randomized, double-blind, placebo-controlled trial. Sci Bull. 2021; 66: 1591-8.
本文使用的来自枢密科技的病毒产品,列表如下:

更多产品可咨询我们!
