8 年
手机商铺
入驻年限:8 年
枢先生
湖北 武汉市 江夏区
抗体、试剂、细胞库 / 细胞培养、技术服务、耗材、实验室仪器 / 设备
生产厂商 经销商
公司新闻/正文
1664 人阅读发布时间:2023-06-12 16:52
人类睡眠周期可分为非快速眼动(NREM)睡眠和快速眼动(REM)睡眠两个时相,周期性节律和连续性对睡眠生理学至关重要。其中,REM睡眠与大脑发育,记忆巩固,情绪疾病,神经退行性疾病等相关,REM睡眠的失调导致多种睡眠障碍,包括发作性睡病。然而目前关于REM睡眠发生和终止的神经生物学机制,仍未完全明了。此外,临床上的发作性睡病是一类难治性的慢性疾病,在强烈的情绪诱发时,其患者在清醒状态下突然发生猝倒,并伴随theta波升高、肌张力消失的REM样表现。
2022年10月25日,复旦大学脑科学研究院黄志力教授团队在Cell Discovery杂志在线发表论文“A cluster of mesopontine GABAergic neurons suppresses REM sleep and curbs cataplexy”,报道了REM睡眠终止的神经环路机制:位于脑干深部中脑核团背侧部(dorsal part of the deep mesencephalic nucleus, dDpMe)的GABA能神经元及其神经环路具有控制REM睡眠的终止以及发挥缓解猝倒症的功能,这一发现为REM睡眠调控机制研究带来了重要突破。

结果
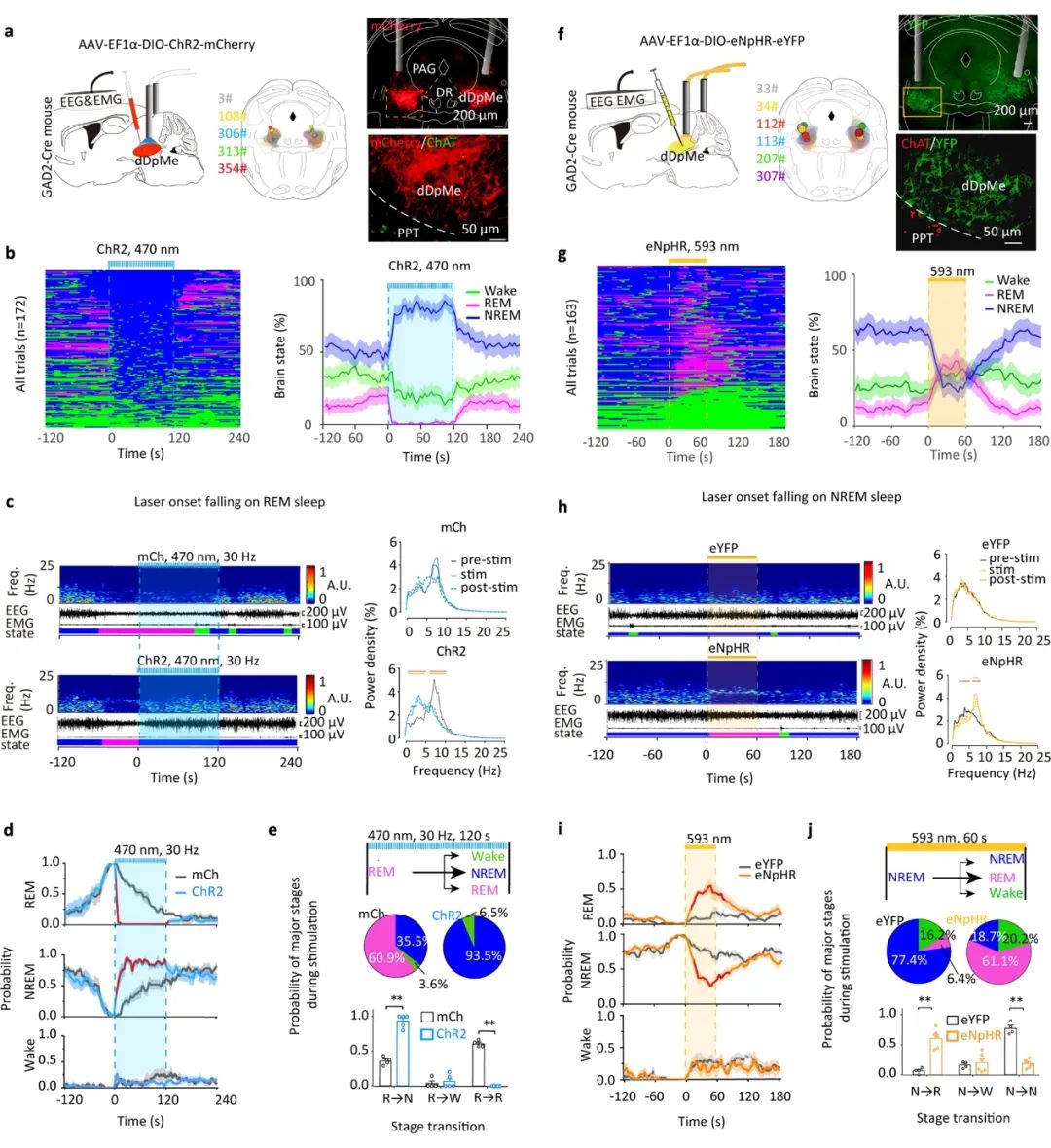
为了研究dDpMe中GABA能神经元在自发睡眠-觉醒状态下的群体活性,作者们将Cre依赖的钙指示剂GCaMP6f注射到GAD2-IRES-Cre小鼠的dDpMe中,发现REM睡眠中dDpMeGABA神经元的活性低于NREM睡眠或清醒时的活性。并且在睡眠-觉醒不同时相转换时,我们发现dDpMeGABA能神经元的群体活动有明显变化。值得注意的是,这些神经元的活动在REM到觉醒和NREM到觉醒转变过程中迅速增加,在NREM至REM睡眠转变过程中略有下降。
为了进一步确定dDpMeGABA神经元是否具有神经活动的异质性,作者采用光电极在体多通道技术同步记录了小鼠脑电信号和dDpMeGABA单细胞活动。结果表明,dDpMe中有两种类型的GABA能神经元,即半波长短、振幅低的1型,以及半波长长、振幅高的2型。这些1型神经元大多在REM睡眠期相对不活跃;2型神经元的平均放电率在REM和NREM睡眠期间比清醒时更活跃。此外,作者还指出,1型和2型神经元的放电模式不同,1型神经元在REM睡眠中的放电速率最低,而2型神经元在清醒状态下的放电速率最小。这些发现反映了dDpMe中GABA能神经元(包括1型和2型神经元)在从REM睡眠过渡到NREM睡眠或觉醒时的生理活性变化,这表明它们参与了REM睡眠和状态转换的调节。

图1. dDpMeGABA神经元在不同大脑状态转换中的活性
为了研究dDpMeGABA神经元在REM睡眠中的作用,作者采用光遗传技术操纵dDpMeGABA神经元的活性,发现光激活期间REM睡眠急剧减少,NREM睡眠也随之增加,并在光激活之后REM睡眠明显反弹。具体而言,小鼠在REM睡眠期间的光激活立即终止REM睡眠,并诱导快速进入NREM睡眠。此外,发现觉醒或NREM睡眠期间的光激活可延长NREM睡眠时间,并增强觉醒至NREM转换。而光抑制诱导过度的REM睡眠,抑制NREM睡眠,并增加NREM向REM睡眠转换的概率。

图2. dDpMeGABA神经元对REM睡眠抑制和REM到NREM的转换至关重要
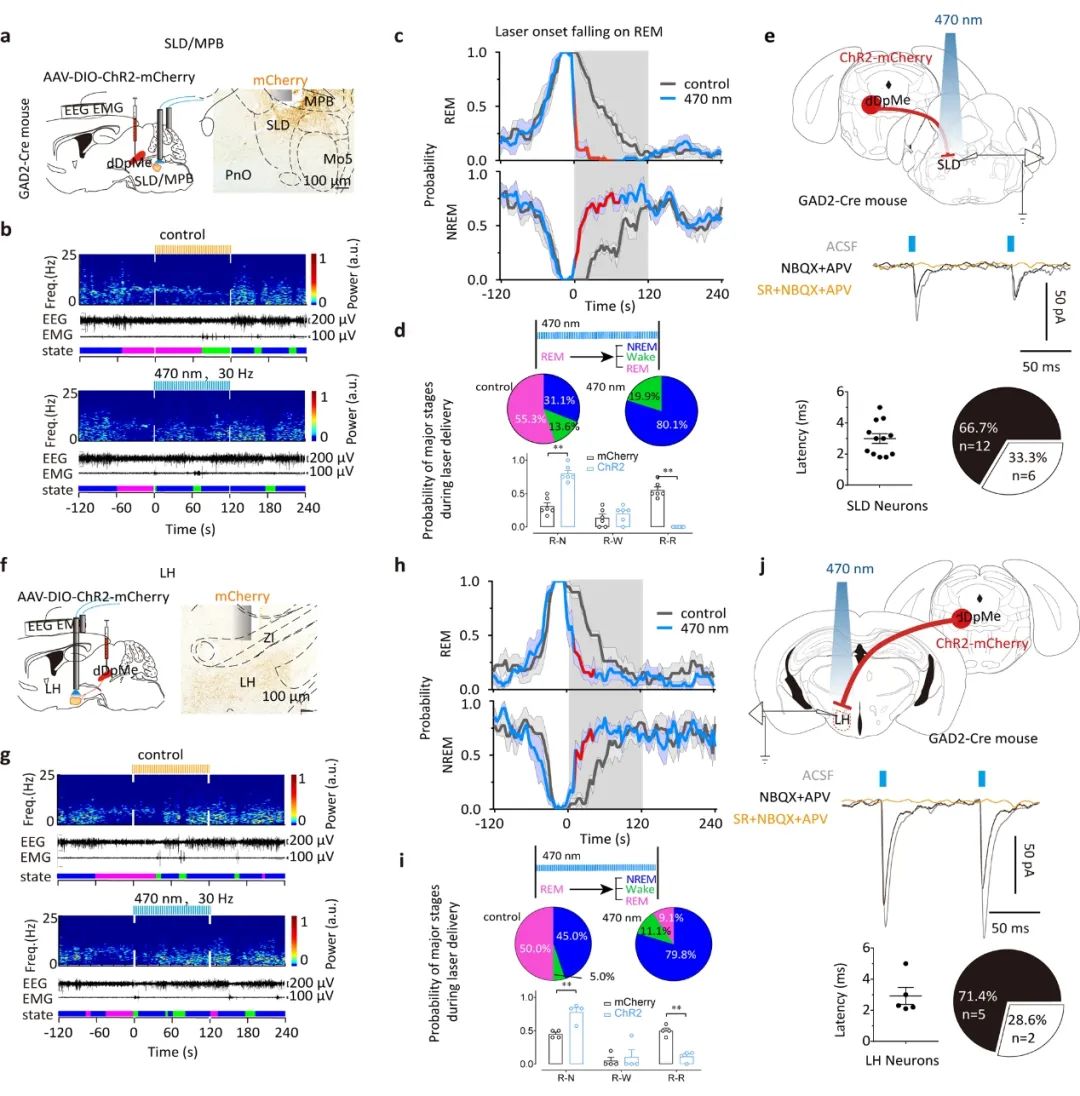
3. 激活dDpMeGABA神经元在SLD/MPB或LH的轴突末梢抑制REM睡眠并促进REM向NREM的转换
接下来作者试图阐明dDpMeGABA神经元将REM睡眠转换为NREM睡眠的神经途径。为此,作者将AAV-DIO-ChR2-mCherry构建体注射到GAD2-Cre小鼠的dDpMe中,并将光纤插入到脑桥背外侧被盖核下部(SLD)/内侧臂旁核(MPB)、外侧下丘脑(LH)或丘脑室旁核(PVT),以激活dDpMeGABA神经元的轴突末端。膜片钳数据显示,GABAA受体拮抗剂SR95531完全阻断了光诱发的抑制性突触后电位,但AMPA和NMDA受体拮抗剂NBQX和D-APV没有阻断,表明dDpMeGABA轴突激活主要诱导GABA释放到SLD或LH神经元中。此外,SLD/MPB或LH的光遗传学激活后,小鼠的REM睡眠立即被阻断,NREM睡眠显著增加。相比之下,在PVT中dDpMeGABA轴突末端激活的小鼠中没有影响。有趣的是,大脑状态的概率表明,对dDpMeGABA-ChR2小鼠的SLD/MPB或LH末端的光刺激通过诱导REM到NREM睡眠的立即转变,显著降低了REM睡眠,这与在表达mCherry的对照小鼠中观察到的结果相反。饼图和直方图显示,在SLD/MPB或LH的光刺激期间,REM睡眠概率降低,NREM睡眠概率增加,但在PVT中没有。这些结果表明,dDpMeGABA神经元通过dDpMe→SLD/MPB和dDpMe→LH环路抑制REM睡眠。

图3. 激活dDpMeGABA神经元在SLD/MPB或LH的轴突末梢抑制REM睡眠并促进REM向NREM的转换
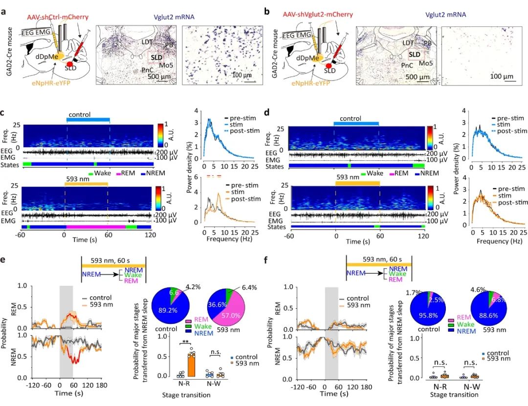
4. dDpMeGABA→SLDGlu神经环路对REM睡眠终止和REM向NREM转换是必要的REM睡眠的开始由促进REM睡眠的核团控制,如SLD中的谷氨酸能神经元和腹侧延髓中的GABA能神经元,SLD中的84%的REM活跃神经元是谷氨酸能神经元。据报道,SLD谷氨酸能(SLDGlu)神经元在产生REM睡眠中发挥关键作用。为了测试SLDGlu神经元是否接收dDpMe输入,作者在Vglut2-IRES-Cre小鼠中通过狂犬病毒(RV)逆行追踪,将全脑输入映射到SLDGlu神经元。令人惊讶的是,作者发现dDpMe对SLD谷氨酸能神经元的输入比例最高(9.11 ± 0.85%)。代表性切片显示,RV-DsRed标记的投射到SLDGlu神经元的突触前输入神经元密集分布在dDpMe中,用GAD1 mRNA和DsRed双重染色的dDpMe神经元占所有dDpMe-DsRed神经元的68.36% ± 3.95%。这些结果表明,dDpMeGABA神经元是SLDGlu神经元神经输入的主要来源之一。
为了确定SLDGlu神经元是否是dDpMeGABA神经元控制REM向NREM转换所必需的,作者使用了shRNA,靶向编码囊泡谷氨酸转运体2(Vglut2)的Slc17a6 mRNA,以阻断SLD神经元的突触谷氨酸释放。作者通过shVglut2小鼠脑切片的原位杂交与注射shCtrl的小鼠中Vglut2的表达相比,验证了Vglut2 mRNA的缺失。在阻断SLD中的谷氨酸能神经传递后,dDpMeGABA神经元的抑制不会诱导REM睡眠,而在dDpMeGABA-eNpHR/SLD shCtrl小鼠中,REM睡眠增强。与蓝光刺激(对照)相比,在用黄光刺激后平均潜伏期从112.80 ± 3.27 s缩短至44.19 ± 8.24 s,同时在dDpMeGABA-eNpHR/SLD shCtrl小鼠中发现NREM向REM转变的概率从4.2%增加到56.1%。相反,黄光抑制未能增强dDpMeGABA-eNpHR/SLD shVglut2小鼠的REM睡眠。这些数据表明,dDpMeGABA–SLDGlu通路的抑制负责启动REM睡眠。

图4. dDpMeGABA→SLDGlu神经环路对REM睡眠终止和REM向NREM转换是必要的
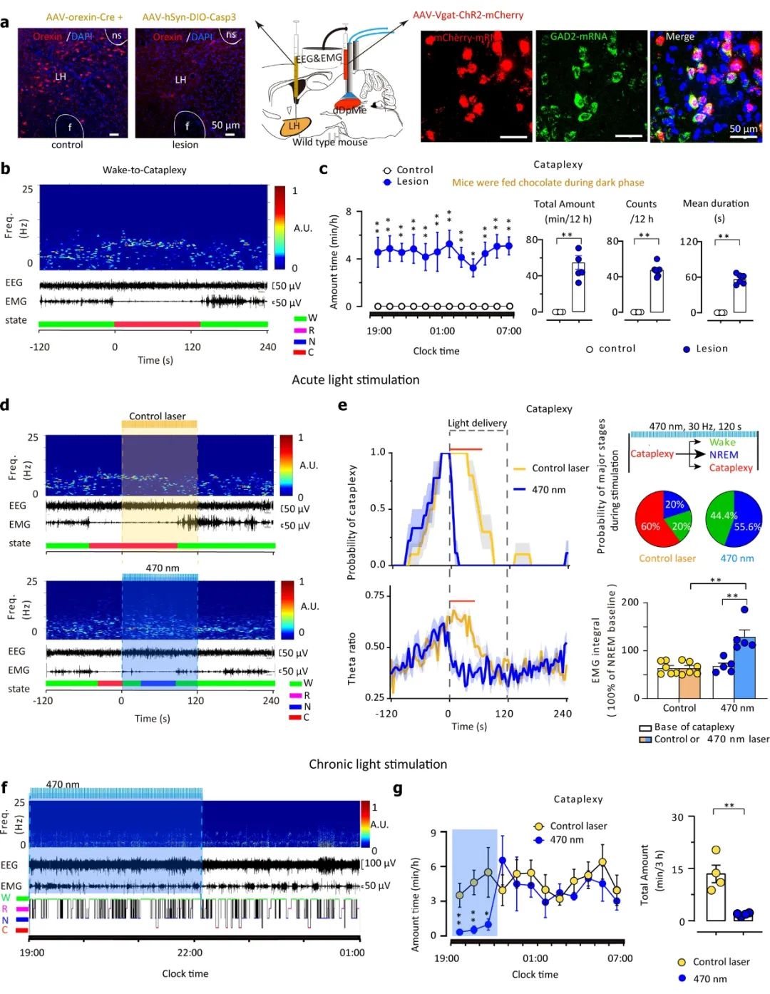
为了确定dDpMeGABA能神经元在猝倒中的作用,作者在条件性食欲素神经损伤小鼠中应用了dDpMeGABA能神经元的光遗传学激活。作者将Vgat-ChR2-mCherry腺相关病毒注射到dDpMe中以靶向GABA能神经元,并将orexin-Cre/DIO-caspase-3混合的腺相关病毒注入LH区域。典型图显示,2周后,食欲素免疫反应性LH区域没有食欲素表达。此外,大多数mCherry标记的Vgat神经元是GAD2 mRNA阳性的,并且在很大程度上与GABA共定位。由于巧克力通常被用作触发小鼠猝倒的情绪奖励刺激物,作者在活动期给小鼠喂食巧克力,发现orexin-caspase-3小鼠在清醒期间突然出现肌无力和REM样睡眠的猝倒,并表现出大量猝倒。黑暗时期猝倒的发作次数和平均持续时间为显著增加。
作者接下来研究了猝倒是否受到dDpMeGABA能神经元的调节,发现在应用30 Hz 470 nm光刺激dDpMe的Vgat-ChR2神经元有效且显著抑制了orexin-caspase-3小鼠的猝倒发作。在470 nm光刺激期间,猝倒的概率显著下降,NREM睡眠和觉醒的概率相应增加。饼图清楚地显示,与对照光刺激相比,470 nm光刺激之后,猝倒被抑制,NREM睡眠几乎增加了三倍。为了研究dDpMeGABA能神经元对猝倒的长期影响,在给小鼠喂食巧克力后,作者应用30 Hz 470 nm的光,每30 s刺激5 s持续3 h,光刺激dDpMeGABA能神经元,每小时的猝倒次数显著减少,并且3 h内总的猝倒时间显著降低。因此,作者揭示了dDpMeGABA能神经元在抑制猝倒发作中发挥重要作用。

图5.dDpMeGABA神经元的激活可抑制食欲素神经元损伤小鼠的猝倒发作
结论
本文研究人员通过在体及离体电生理,光纤钙信号记录,光遗传学,病毒示踪和RNA干扰等技术,揭示了dDpMeGABA-SLDGlu神经环路对于REM睡眠终止和REM到NREM睡眠过渡至关重要,并且dDpMeGABA神经元对于缓解猝倒发作至关重要。

模式图:REM睡眠终止及抑制猝倒神经机制
复旦大学黄志力教授、丁凤菲青年研究员、曲卫敏教授为本文共同通讯作者,课题组陈泽卡、董辉、刘成伟为论文共同第一作者。该研究得到“脑科学与类脑研究”重大项目、国家自然科学基金和脑科学前沿创新中心项目等支持。
黄志力,复旦大学特聘教授,博士生导师,复旦大学脑科学研究院PI。研究方向:睡眠与失眠的分子机制,镇静催眠药物开发。人为什么要睡眠?睡眠觉醒如何调节?针对这些前沿科学问题,黄志力教授课题组从基因到行为,从基础到临床开展研究,旨在阐明睡眠调控机制和发现失眠治疗新方法。

