8 年
手机商铺
入驻年限:8 年
枢先生
湖北 武汉市 江夏区
抗体、试剂、细胞库 / 细胞培养、技术服务、耗材、实验室仪器 / 设备
生产厂商 经销商
公司新闻/正文
469 人阅读发布时间:2023-06-12 17:12
肿瘤耐药
药物治疗是癌症治疗的主要方式之一,但无论是化疗药物、靶向药物、免疫治疗药物,都有可能发生耐药。一旦出现耐药(尤其是多药耐药),癌症进展加快或复发,最终导致治疗失败。
一直以来,肿瘤耐药都是癌症研究的重点方向。引起肿瘤耐药的因素多且复杂,现已知耐药发生的机制包括肿瘤异质性、DNA损伤修复、细胞凋亡抑制、上皮间质转化、药物排出增加/吸收下降、药物活性下降、药物代谢改变、药物靶点改变、肿瘤微环境等,这些机制可以单独或组合发生在同一位患者身上。而表观遗传改变、转运蛋白异常、非编码RNA异常、外泌体等都可能直接或间接导致这些耐药机制发生。
研究思路
解决肿瘤耐药,要明确耐药发生的机制,在此基础上测试新的药物或联合用药策略,为患者制定个性化治疗法案,确保药物更好的发挥作用,克服或逆转耐药。
肿瘤耐药机制研究,可以从大规模筛选异常表达基因开始,逐步探索异常基因的分子机制、相关信号通路、与肿瘤的关系、耐受药物的关系,从而探寻新靶点、新药物、新的治疗手段。
研究案例

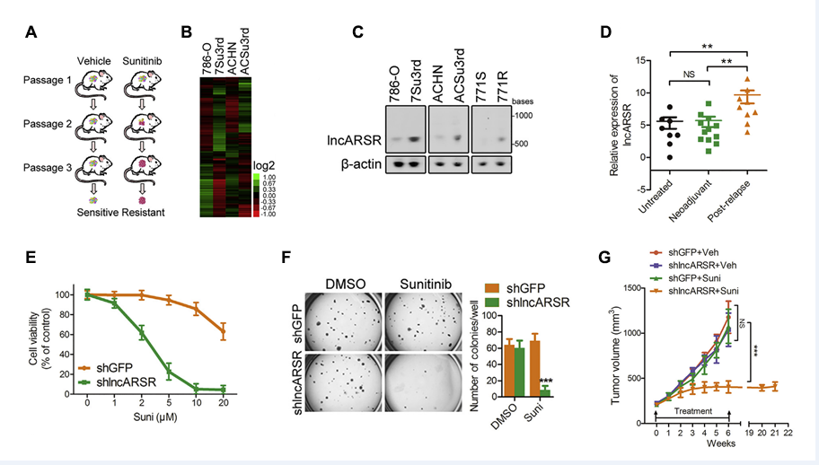
数据节选:
1.舒尼替尼耐药肾癌细胞lncARSR高表达
肾癌耐药细胞模型:药物敏感肾癌细胞系移植裸鼠,舒尼替尼处理,取P3代小鼠肿瘤细胞,发现耐药性明显升高;
筛选差异基因:lncRNA芯片检测耐药细胞与敏感细胞lncRNA表达,得到候选差异表达lncRNA;
分子水平验证:Northern Blot实验证明lncARSR在耐药肾癌细胞中高表达;
临床样本验证:RT-qPCR及原位杂交实验证明舒尼替尼治疗后复发病人样本中lncARSR高表达;
干扰lncARSR表达:构建shRNA载体,慢病毒法导入细胞;
细胞功能验证:CCK-8及克隆形成实验证明lncARSR是肾癌细胞耐药的必要条件;
动物实验验证:皮下成瘤实验证明干扰耐药肾癌细胞lncRNA表达,可恢复其耐药性。

2.外泌体包裹lncARSR诱导其他细胞耐药
分子水平验证:RT-qPCR证明耐药细胞培养基中存在lncARSR,耐药细胞外泌体相较于敏感细胞外泌体lncARSR高表达;

3.lncARSR通过ceRNA机制发挥作用
荧光素酶报告基因实验及免疫印迹实验证明lncARSR通过ceRNA机制,吸附miR-34a和miR-449a,而AXL和c-MET是miR-34a和miR-449a靶蛋白,过表达lncARSR将导致AXL和c-MET蛋白水平上调。
细胞功能验证:CCK-8实验证明耐药细胞外泌体可促进敏感细胞耐药;
动物实验验证:药物敏感肾癌细胞皮下成瘤,瘤内注射耐药细胞外泌体或过表达lncARSR的敏感细胞外泌体均可提高肿瘤耐药性。

如有相关实验需求,或了解更多服务,请扫码咨询!
