8 年
手机商铺
入驻年限:8 年
枢先生
湖北 武汉市 江夏区
抗体、试剂、细胞库 / 细胞培养、技术服务、耗材、实验室仪器 / 设备
生产厂商 经销商
公司新闻/正文
1720 人阅读发布时间:2023-06-12 17:14
动物可通过观察和复制同物种动物的行为,来预测环境中的危险因素,适应不断变化的外界环境。这种对同物种动物行为的观察和复制,被称为社会传染行为。社会传染行为是由进化过程中保守的神经环路介导,能通过引导群居动物的同步性促进动物的社会联系。传染痒(CIB)是已知的一类社会传染行为,当看到别的动物挠痒时,本能的引起自身的挠痒反应。
2022年10月4日,美国圣路易斯华盛顿大学医学院陈宙峰教授团队在Cell Reports发表题为“A non-canonical retina-ipRGCs-SCN-PVT visual pathway for mediating contagious itch behavior”的研究论文。陈宙峰实验室前期研究显示痒特异多肽胃泌素释放肽(GRP)和受体GRPR专门从皮肤传递痒的信息到脊髓;下丘脑视交叉上核(SCN)中的GRP及GRPR介导小鼠的传染痒行为。传染痒行为能告知同类处于不利环境中,对群居动物的生存至关重要。但是,经典成像视觉通路在视觉皮层进行视觉图像信息的加工整合处理,传统观点认为,动物模仿挠痒的动作必须通过视觉皮层处理,而不是SCN;另外,学术界认为SCN并不具有成像视觉功能。本文中,研究人员表明内源性感光性视网膜神经节细胞(ipRGC)通过PACAP(垂体腺苷酸环化酶激活肽)-PAC1R(PACAP的同源受体)信号从视网膜向GRP神经元传递视觉挠痒信息,且与褪黑素无关。此外,GRPR神经元将挠痒信息传递到丘脑室旁核(PVT)。令人惊讶的是,无论是视觉皮层还是上丘都没有参与传染痒。在体单细胞钙成像和细胞外记录(在体多通道记录)揭示了GRPR神经元的传染痒特异性神经动力学。因此,作者认为,视网膜-ipRGC-SCN-PVT通路构成了一种前.所未有的视觉通路,它可能是为运动视觉进化来的,编码显著的环境线索,并使动物能够模仿同类的行为,作为应对不利条件的预期机制(未雨绸缪)。综上所述,本文发现一个不同于经典视觉通路的传递运动成像视觉功能的通路,不仅揭示了传染痒的独特的视觉环路和分子传递递质的基础,也修正我们对啮齿动物视觉系统的传统理解。

结果
1.传染痒行为的发生依赖于ipRGC
通过给小鼠观看同类小鼠挠痒的视频,可引起观看视频的小鼠出现CIB。对CIB小鼠进行应激相关行为学检测,发现CIB小鼠出现明显的焦虑样行为,并且皮质酮水平明显增加,说明挠痒行为传递出一种社会压力信息。表明痒的传染不是简单的肢体模仿,而是一种情绪传染。
为了验证SCN脑区GRP阳性神经元在传染痒中的作用,研究人员通过逆行病毒(RV-ENVA-△G-dsRed)示踪技术发现,SCN的GRP神经元接收来自于视网膜神经节细胞(ipRGC)的神经投射。化学遗传学抑制ipRGC能减少小鼠的传染痒行为,说明传染痒行为的发生需要ipRGC的参与。

图1. 传染痒行为的发生依赖于ipRGC
进一步使用化学遗传学抑制ipRGC到SCN的投射,可减少小鼠的挠痒行为。随后研究人员发现光遗传学激活ipRGC投射到SCN脑区的轴突末梢,能诱导小鼠出现挠痒行为。

图2. 光遗传学激活ipRGC到SCN的投射诱导小鼠出现挠痒行为
2.ipRGC通过PACAP激活SCN脑区的GRP阳性神经元
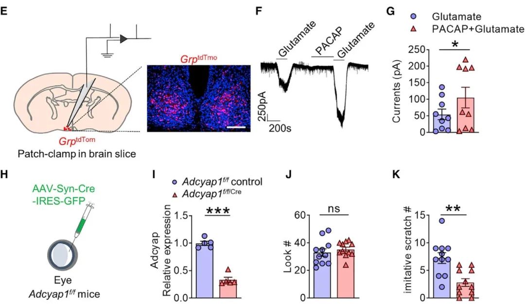
PACAP(垂体腺苷酸环化酶激活肽,Adcyap1编码的蛋白)是一种将光信息从RHT(视网膜下丘脑束)传递到SCN脑区的神经肽,为了研究PACAP是否参与传染痒的传递过程,研究人员通过荧光标记ipRGC投射到SCN轴突中的PACAP能纤维,发现eYFP和SCN的GRP之间存在大量重叠,表明视网膜PACAP表达神经元直接投射到SCN。此外,结果还显示70%左右GRP阳性神经元表达编码PACAP受体—PAC1R的Adcyap1r1。

图3. PACAP分布在SCN的GRP阳性神经元周围
小鼠脑切片中SCNGrp神经元全细胞记录(膜片钳)发现PACAP显著增加谷氨酸介导的内向电流,表明PACAP和谷氨酸从投射SCN的RHT末梢共释放,作用于PAC1R,以调节GRP阳性神经元。Adcyap1f/f小鼠中条件性敲除Adcyap1,结果表示视网膜中特异性缺失Adcyap,能明显阻断小鼠的挠痒行为。

图4. ipRGC通过PACAP激活SCN脑区的GRP阳性神经元
3.ipRGC-SCN-PVT通路介导传染痒行为
使用病毒示踪技术结合GRPR神经元的iCre小鼠研究SCN脑区GRPR神经元的投射下游,发现GRPR神经元大量投射到丘脑和下丘脑区,其中丘脑室旁核(PVT)的表达最为丰富,说明SCN的GRPR阳性神经元主要投射到PVT脑区。为了确定CIB是否需要PVT,使用化学遗传学成功抑制PVT脑区神经元的活性(mCherry+神经元中c-Fos的表达明显降低),进一步发现能明显阻断小鼠的传染痒行为,说明ipRGC-SCN-PVT通路介导传染痒的发生。.

图5. ipRGC-SCN-PVT通路介导传染痒行为
结论
本文通过设计出传染痒的动物模型,并运用多种类型的转基因小鼠,结合光遗传学、化学遗传学、病毒示踪技术、荧光标记技术和电生理技术,发现介导传染痒发生的神经环路,即痒觉信息通过视网膜的ipRGC传递到SCN脑区的GRP阳性神经元进行加工,加工完成的信息传递到PVT脑区介导传染痒的发生。这项新发现有助于我们进一步理解视觉信息相关情绪传染的神经环路机制,促进了对瘙痒诱因的理解,并最终可能为缓解人类瘙痒相关症状提供解决方案。这项工作还提供了更多的证据,证明视网膜上一些以前与视觉无关的细胞实际上可以帮助我们看东西。

模式图:介导传染痒的非经典视觉通路
陈宙峰,美国圣路易斯华盛顿大学医学院教授,痒觉和感觉疾病研究中心主任。研究领域:痒觉、痛觉、触觉如何从感觉神经元传递到脊髓的神经肽编码传递机制;传染性行为、共情行为以及愉悦触觉影响精神健康社交的分子神经机制。此外还对建立新的本能动物行为范式感兴趣,包括最.新建立检测愉悦触觉的小鼠模型。主要研究手段包括小鼠遗传学、光遗传、行为学、电生理及钙成像等。

本文使用的病毒产品列表如下:

上述病毒产品我司均可提供,更多产品可扫码咨询我们!
