8 年
手机商铺
入驻年限:8 年
枢先生
湖北 武汉市 江夏区
抗体、试剂、细胞库 / 细胞培养、技术服务、耗材、实验室仪器 / 设备
生产厂商 经销商
公司新闻/正文
866 人阅读发布时间:2023-06-13 09:01

结果
1.社交奖励将记忆痕迹从静默状态转变到潜伏状态
使用病毒手段标记记忆痕迹细胞,发现ANI明显降低海马脑区记忆痕迹细胞的数量,而社交奖励处理则可恢复记忆痕迹细胞的数量。说明社交奖励可将静默状态的记忆痕迹转变为潜伏状态。

图1. 社交奖励将记忆痕迹从静默状态转变到潜伏状态
2.社交压力促进记忆痕迹从潜伏状态转变到静默状态
在条件性恐惧训练完成后,在记忆检测前让小鼠经历社交压力,发现经历社交压力能明显降低小鼠僵直率,说明记忆痕迹有可能从潜伏状态进入了静默状态。对小鼠海马脑区的记忆痕迹细胞进行标记,发现条件恐惧训练后,小鼠记忆痕迹细胞的数量显著增加,但是给予社交压力处理后,能降低激活的记忆痕迹细胞的数量。

图2. 社交压力促进记忆痕迹从潜伏状态转变到静默状态
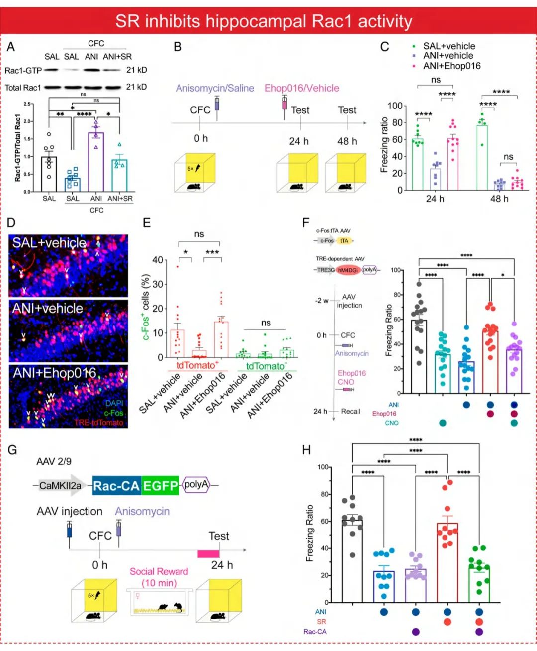
3.海马脑区Rac1的活性调节记忆痕迹的状态
对记忆痕迹状态转换的分子机制进行研究,发现条件恐惧诱导潜伏状态记忆痕迹形成时,海马脑区的Rac1活性明显降低,而注射ANI诱导静默痕迹形成时,海马脑区活性Rac1活性明显增加。为了确认Rac1和记忆痕迹之间的调节关系,研究人员注射AAV病毒靶向诱导海马脑区兴奋性神经元Rac1活性降低,发现Rac1活性降低确实能恢复ANI损伤的条件恐惧记忆。

图3. 海马脑区Rac1的活性调节记忆痕迹的状态
4.社交经历通过调节Rac1的活性影响记忆痕迹的状态
条件恐惧训练后给予ANI能明显增加Rac1的活性,而社交奖励能降低ANI引起的Rac1活性增加。对记忆痕迹细胞进行检测,发现社交奖励或腹腔注射Rac1的抑制剂Ehop016均能增加记忆痕迹细胞的数量。而在兴奋性神经元过表达Rac1则会取消社交奖励的效应。

图4. 社交奖励下调Rac1的活性增加记忆痕迹细胞数量
而在社交压力之后对海马脑区Rac1的活性进行检测,发现社交压力确实增加海马脑区Rac1的活性。使用Rac1的抑制剂Ehop016能恢复社交压力降低的恐惧记忆。对记忆痕迹细胞进行检测,发现社交压力降低记忆痕迹细胞数量,而使用Ehop016能恢复记忆痕迹细胞的数量。

图5. 社交压力增加Rac1的活性降低记忆痕迹细胞数量
结论
本文发现社会交往中的情绪状态能双向调节记忆痕迹的存储状态,社交奖励能通过抑制Rac1的活性,将静默状态的记忆痕迹转变为潜伏状态;而社交压力则通过增加Rac1的活性,将记忆痕迹由潜伏状态转变为静默状态。本研究提供了一个全新的神经生物学机制来帮助我们理解日常的情绪变化是如何通过切换海马体中的记忆痕迹状态来根据环境变化灵活调节记忆提取的。

模式图:情绪经历调节记忆痕迹细胞状态的神经机制
清华大学生命学院2016级博士生雷博、2015级PTN博士生吕莉(已毕业)、2018级PTN博士生胡世强为本文共同第一作者,钟毅教授和博士生雷博为本文共同通讯作者。清华大学生命学院博士后唐义凯为本研究作出了重要贡献。本研究获得了国家自然科学基金委和清华-北京生命科学中心的经费资助。


