8 年
手机商铺
入驻年限:8 年
枢先生
湖北 武汉市 江夏区
抗体、试剂、细胞库 / 细胞培养、技术服务、耗材、实验室仪器 / 设备
生产厂商 经销商
公司新闻/正文
1347 人阅读发布时间:2023-06-13 09:18
简介
MicroRNA(miRNA)最早在线虫中发现,大多数存在于真核生物中包括人。预测miRNA占人类基因组的1-5%,至少调控30%的基因的表达。它是一类18-28bp的非编码小RNA,在细胞内参与细胞分化、细胞周期、细胞凋亡等多种重要的调节过程。它能够通过与靶mRNA特异性结合,通过对靶序列降解或者抑制其翻译两种途径对基因进行转录后的表达调控。很多数据表明MicroRNA的表达和肿瘤的发生或抑制有关系,包括乳腺、消化道、肺、甲状腺和血液系统等肿瘤疾病。
作用机制
miRNA首先在细胞核内转录出较长的初级miRNA(primary miRNA,pri-miRNA),然后在核心内由Drosha加工成发夹状RNA,即前体miRNA(miRNA precusor,pre- miRNA),在Exprotin-5复合物的帮助下被转运出胞核,在胞浆中由Dicer剪切成为成熟的miRNA,随即被整合进RNA沉默复合物(RISC)中,基于与mRNA完全或不完全配对来调节基因表达。

图1. MicroRNA的发生和作用机制(Clinical and functional aspects of microRNA regulation in human cancers,modified)
服务说明
1、miRNA的功能研究可通过病毒载体AAV、LV介导的过表达和干扰技术来实现。
2、miRNA-AAV/LV过表达,MicroRNA过表达载体的构建可以采用miRNA的前体序列作为目的基因插入载体,也有研究采用的是包含microRNA前体序列两端的侧翼序列在内的核苷酸并经基因组DNA扩增后作为目的基因插入到AAV或者LV病毒载体中,生产的病毒颗粒可以直接用于感染细胞或者动物实验。
3、miRNA-AAV/LV干扰,采用反义寡核苷酸抑制其活性或下调其表达水平。设计构建到AAV或者LV病毒载体中,生产的病毒颗粒可以直接用于感染细胞或者动物实验。
服务流程
1、客户提交miRNA资料(ID号或者序列)、构建要求
2、miRNA过表达载体和干扰载体构建
3、病毒包装
4、稳定细胞株构建(根据客户需要选择,需要客户提供目标细胞)
交付内容
1、 质检报告
2、 测序文件
3、过表达、干扰质粒/病毒/稳定细胞系
应用案例
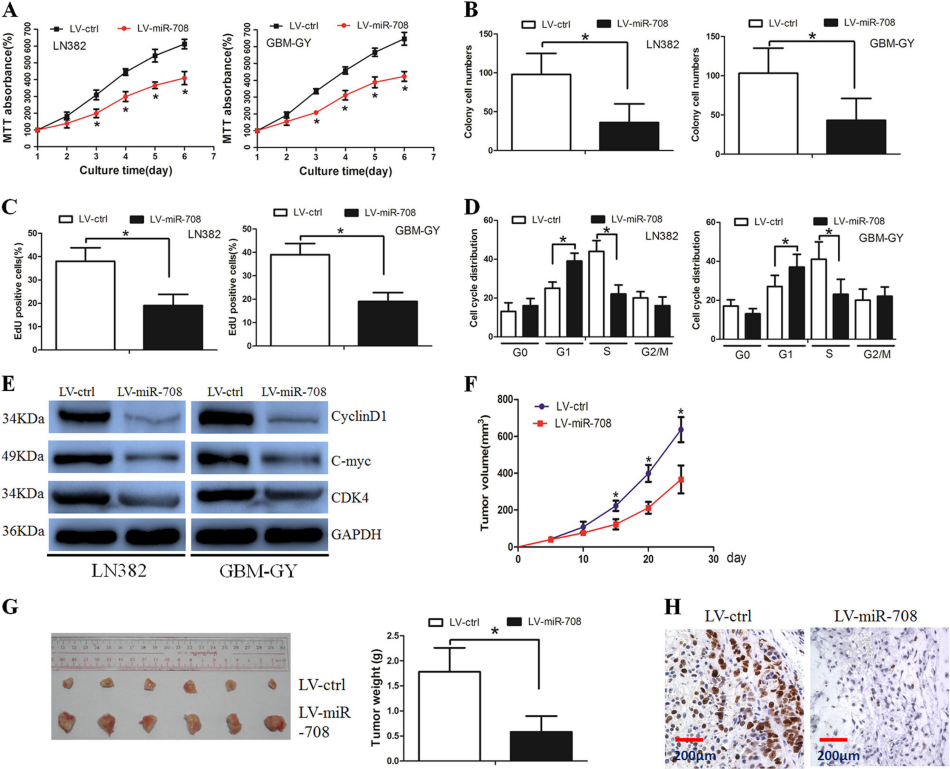
实验目的:研究miR-708在神经胶质瘤发生或抑制过程中的作用。
方法及结论:用LV载体介导miR-708的过表达,结合体内体外实验来验证miR-708的功能。用LV-miR-708(实验组)和LV-miRNA(对照组)分别感染胶质瘤细胞,MTT实验结果显示感染感染LV-miR-708(实验组)的细胞存活率明显比对照组低;克隆形成实验也表明实验组的单克隆数量减少;EDU实验也显示实验组的细胞增殖显著缓慢。研究者同时将细胞系种植到体内,一段时间后从小鼠体内取出异种移植瘤,瘤重量和ki-67数据表明miR-708可以抑制胶质瘤的发生。

图2. miR-708功能研究(Chen et al. Silencing of microRNA-708 promotes cell growth and epithelial-to-mesenchymal transition by activating the SPHK2/AKT/β-catenin pathway in gliomaCell Death and Disease (2019) 10:448)
参考文献
1、 Stefano Caramuta .Stockholm Clinical and functional aspects of microRNA regulation in human cancers.
2、 Chen et al.Silencing of microRNA-708 promotes cell growth and epithelial-to-mesenchymal transition by activating the SPHK2/AKT/β-catenin pathway in gliomaCell Death and Disease 2019.
3、Martier et al,MicroRNA targeting c9orf72 Targeting RNA mediated toxicity using RNAi based gene therapy.2019
4、Tongbin Li et al.MicroRNAs: Mechanisms, Functions and Progress .sciencedirect.2012.
如有相关实验需求,或了解更多产品服务,欢迎扫码咨询我们!
