8 年
手机商铺
入驻年限:8 年
枢先生
湖北 武汉市 江夏区
抗体、试剂、细胞库 / 细胞培养、技术服务、耗材、实验室仪器 / 设备
生产厂商 经销商
公司新闻/正文
720 人阅读发布时间:2023-06-13 10:54
在心血管疾病的治疗中,相对于质粒、慢病毒以及腺病毒载体,AAV病毒载体存在其自身的优势,即可有效、持久、稳定、安全地在心脏表达外源基因。所以目前,大多采用AAV病毒载体进行相关治疗。在过去几十年里,rAAV在心力衰竭、心肌梗死等心血管疾病基因治疗中成果显著。目前报道,有100多种野生型腺相关病毒。研究发现,AAV1、AAV6、AAV8和AAV9对心脏具有较好的转染特异性。其中AAV9对心脏具有更好的特异性转染,而且能高效稳定的表达。
在医学领域,心力衰竭是一种难治疗的高发病率和高死亡率的疾病,而通过基因治疗来加强心肌收缩力,给晚期心力衰竭病人带来了希望。
实例1:将rAAV介导的心肌肌质网 Ca2+-ATPase2a 基因(SERCA2a)的疗法在临床上已经取得了较好的效果,其机制如下图所示。

图1.靶向钙调蛋白SERCA2a在心力衰竭治疗中的作用
实例2:在慢性心力衰竭模型中表达SERCA2a基因能够降低心肌浆网钙泄露并降低心室心律不齐

图2.通过Ad或AAV9转导SERCA2a基因表达恢复心肌浆网SERCA2a 蛋白水平,利用压力体积分析发现能够提高左心室功能
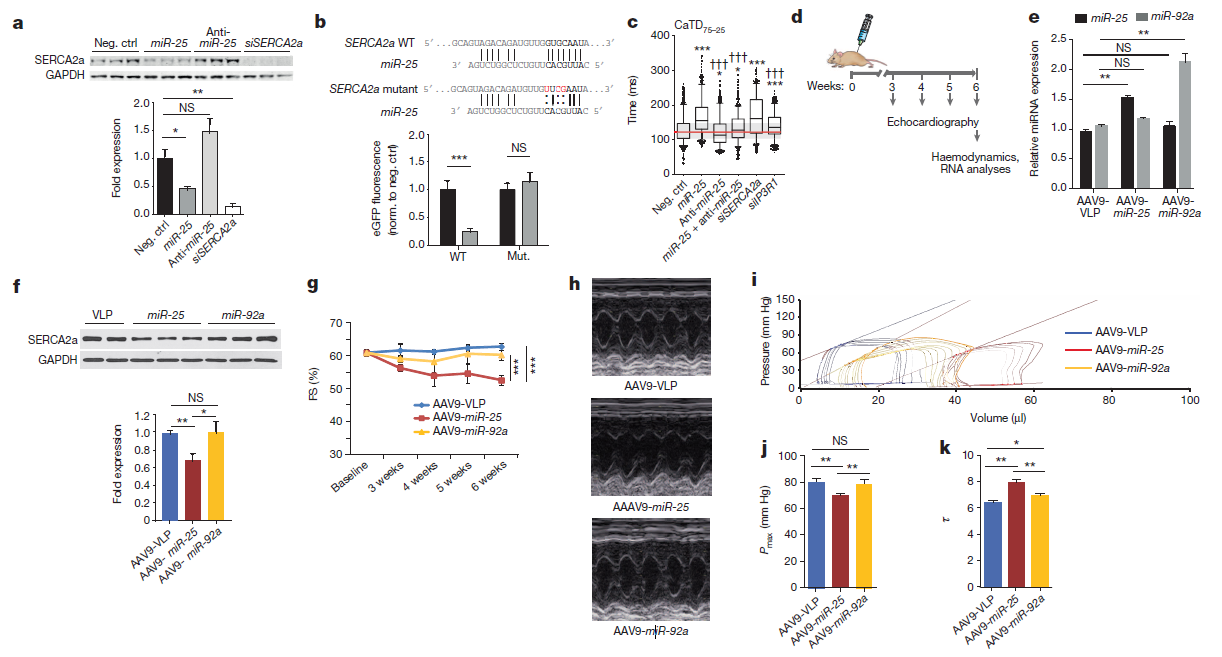
实例3:抑制miR-25能够提高心力衰竭的心脏心肌收缩力

图3.AAV9载体携带的miR-25直接靶向SERCA2a并调控收缩钙离子的动态变化
心肌梗死(myocardial infarction, MI)是由冠状动脉粥样化引起血栓形成,冠状动脉的分支堵塞,使得一部分心肌失去血液供应而坏死的疾病。心肌细胞死亡是心肌梗死的病理基础,急性心肌梗死同时有心肌细胞坏死和凋亡。近年来,通过血管生成对心肌梗死进行基因治疗已经成为国内外热门的研究领域,而关于心肌生长因子的基因治疗是人类基因治疗最成功的案例之一。
实例4:在心肌梗死的猪模型中共表达VEGF和血管生成素 促进血管生成和心肌细胞增殖降低细胞凋亡

图4.心肌灌注和心脏功能
实例5:AAV介导的组织缺氧调节元件CD151的过表达在心脏局部缺血的小鼠中有效果
CD151在整合素促细胞迁移和血管形成信号转导中起着重要的作用。

图5.过表达CD151可以增加小动脉和毛细血管的密度
更多产品和服务,欢迎咨询我们!

公司相关业务:神经环路示踪病毒载体、基因编辑(敲入、敲除、点突变、敲低)、基因过表达/干扰服务、行为学小鼠模型构建、干细胞诱导分化、整包服务等。