编者按:
动物对瞬息万变的环境的感知和反应,依赖于大脑皮层对环境刺激做出精确判断的能力,而大脑皮层高级区域的自上而下的反馈和对传入信号的整合是动物对外界感知的基础,目前研究发现大脑皮层抑制性中间神经元(INs)(例如:小清蛋白(PV)、生长抑素(SST)和血管活性肠肽(VIP)INs)广泛地参与这一调节过程,但是皮层L1的INs在这一过程中的调节作用,却很少被关注。
目前学界广泛认同一种观点:出生后早期阶段,大脑皮层的活动是由自下而上的信号所主导,大脑皮层只有在大脑初级皮质区和联合皮质区之间建立起功能连接之后才会发挥高级功能。皮层L1主要接收来自丘脑和大脑皮层不同区域的神经投射,因此皮层L1的INs被认为在整合自下而上的信号和自上而下的信号中扮演关键角色。行为学研究发现,皮层L1的INs在感觉-运动整合、联想-恐惧学习和可塑性中发挥重要作用。但是在发育早期,皮层L1的INs是否需要建立自上而下的神经环路,目前并不清楚。
感觉皮层区域的高级投射集中在第1层(L1),该层是通过锥体神经元和L1 GABA能中间神经元的顶端树突整合自上而下信息的主要场所。小编在这里给大家推荐Ibrahim LA等发表在Neuron题为“Bottom-up inputs are required for establishment of top-down connectivity onto cortical layer 1 neurogliaform cells”研究论文,本文研究了早期丘脑输入对L1中间神经元在初级视觉皮层建立自上而下连接的贡献。作者发现自下而上的丘脑输入在L1发育过程中占主导地位,并优先靶向神经胶质样细胞(NGF细胞)。而这些投射对于随后加强前扣带回皮质向L1神经胶质样细胞的自上而下输入至关重要。感觉剥夺或选择性去除丘脑传入可阻断这种现象。虽然前扣带回皮质的早期激活导致这些自上而下的传入提前增强,但还是取决于丘脑的输入。总的来说,本文研究结果表明,在出生后的发育过程中视觉皮层自上而下连接的正确建立在很大程度上取决于丘脑自下而上的输入。

1.发育阶段皮层L1的INs输入神经元的转变
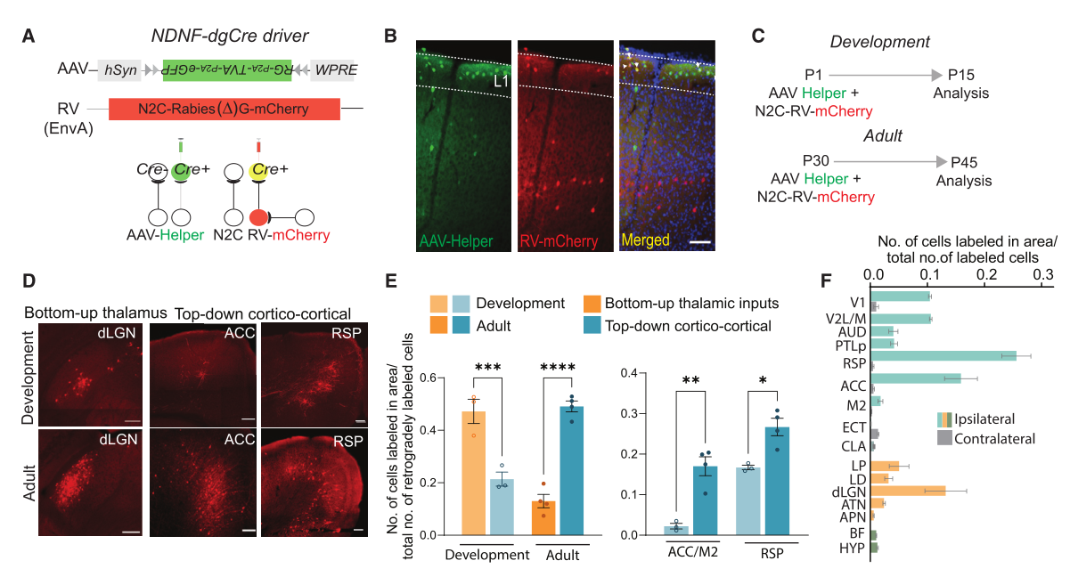
为了绘制皮层L1的INs的单突触神经传入连接图谱,研究人员使用NDNF-dgCre小鼠来标记L1的INs。通过Cre依赖性AAV辅助病毒联合基因修饰的CVS N2c株G糖蛋白缺失的狂犬病毒(N2c-RV),研究发育阶段和成年期投射到L1的INs的上游神经元。
研究人员在小鼠出生后第一天(P1)注射AAV辅助病毒和狂犬病毒,并在两周后定量分析L1的INs的上游脑区,发现在发育过程中,L1的INs接收来自外侧膝状体背核(dLGN)的神经投射最为明显。而对于成年期的研究中,小鼠出生后第30天(P30)注射AAV辅助病毒和狂犬病毒,同样2周后分析,结果表明L1的INs接收来自dLGN的神经投射明显减弱,而接收来自前扣带皮层(ACC)、压后部皮层(RSP)和运动前区皮层(M2)的投射明显增加。
图1. 发育阶段皮层L1的INs输入神经元的转变
2.皮层L1的神经胶质样细胞接收来自dLGN的神经投射
皮层L1的INs主要有两种类型细胞:神经胶质样细胞(NGF细胞)和冠状细胞。为了确定在发育阶段dLGN投射到哪一类INs,研究人员在Vipr2-Cre小鼠注射Cre依赖的光遗传学病毒,特异性在dLGN神经元中表达光遗传学病毒,示踪结果发现,病毒投射到L1和L4。随后通过脑片膜片钳记录,发现在发育阶段,L1的NGF细胞对dLGN神经投射响应,而冠状细胞对dLGN神经投射不响应。说明L1的NGF细胞接收大量的来自dLGN的神经投射。
图2. 皮层L1的神经胶质样细胞接收来自dLGN的神经投射
3.发育到成年阶段ACC到皮层L1的INs的神经连接增强
为了研究在发育到成年阶段自上而下的突触输入的强度的变化,研究人员在ACC脑区注射AAV-hSyn-hChR2-eYFP病毒,并评估在发育和成年阶段,ACC投射到L1、L2/3和视觉皮层V1的突触连接。随后通过光遗传学结合脑片膜片钳检测ACC到L1的NGF细胞、冠状细胞和到L2/3细胞的突触强度,发现在发育到成熟阶段,ACC到NGF细胞的突触连接功能变强,而在冠状细胞和到L2/3细胞中并没有发现这一现象。
图3. 发育到成年阶段ACC到皮层L1的INs的神经连接增强
4.ACC到L1的INs的连接增强依赖于dLGN到L1的INs的神经投射
丘脑dLGN到L1的INs自下而上的神经传入发生在ACC到L1的INs突触连接增强之前。为了研究自下而上的神经传入是否会强化自上而下的神经元输入,研究人员在小鼠出生后早期和成年期进行视觉剥夺,发现在进行视觉剥夺显著降低ACC到L1的NGF细胞的突触连接强度,在L2/3锥体神经元中并没有出现这一现象。但视觉剥夺并不会引起NGF细胞的形态出现明显的变化。并且在视觉剥夺的小鼠中检测到dLGN到L1的NGF细胞的突触连接强度明显降低。说明dLGN到L1的NGF细胞的突触连接强度的降低,减弱了ACC到L1的NGF细胞的突触连接强度。
图4. ACC到L1的INs的连接增强依赖于dLGN到L1的INs的神经投射
5.L1的NGF细胞自上而下的突触连接取决于自下而上连接的协调性
上一部分研究发现损害自下而上的感觉信号输入,会减弱ACC到L1的NGF细胞的突触传入,那么发育早期激活dLGN的信号输入,是否会增强ACC到L1的NGF细胞的突触传入呢?研究人员使用转基因鼠结合化学遗传学技术,对这一问题进行研究。研究发现当过度激活dLGN通路时,并没有在L1的NGF细胞上检测到突触连接的增强,但是过度激活ACC通路时,在L1的NGF细胞能明显检测到突触连接的增强。
基于以上结果,研究人员推测L1的NGF细胞输入的增强可能需要自下而上的神经输入协调,而抑制自下而上的输入则会损伤协调作用,导致ACC到L1的NGF细胞输入减弱。因此研究人员通过化学遗传学抑制dLGN通路,同时用化学遗传学激活ACC通路,发现抑制dLGN通路会减弱化学遗传学激活ACC到L1的NGF细胞引起的突触输入的增强。
图5. L1的NGF细胞自上而下的突触连接取决于自下而上连接的协调性
6.小结
总而言之,本文通过使用多种类型的转基因小鼠,结合神经示踪技术、光遗传学技术和化学遗传学技术,发现L1的NGF细胞接收自下而上的感觉信号输入和自上而下的皮层信号输入。在发育过程中L1的NGF细胞早期接收来自dLGN的信号输入,随后在dLGN通路的协调作用下,ACC到L1的NGF细胞的信号输入逐渐增强。本文的发现揭示了在发育过程中自下而上的环路和自上而下的环路之间的平衡状态,该平衡的破坏会介导神经发育障碍疾病和神经精神疾病的发生。