8 年
手机商铺
入驻年限:8 年
枢先生
湖北 武汉市 江夏区
抗体、试剂、细胞库 / 细胞培养、技术服务、耗材、实验室仪器 / 设备
生产厂商 经销商
公司新闻/正文
1945 人阅读发布时间:2023-06-14 09:43

强烈的孤独感对人类精神健康有着严重的危害,特别是在青少年时期的社会孤立会损伤脑功能。受到照顾的儿童与不被照顾的儿童相比,在脑发育和功能方面有更好的结果。实验发现,小鼠断奶后立刻进行社会隔离一段时间,然后重新回到群养环境,社会隔离小鼠表现出明显的社交障碍。临床和基础研究发现内侧前额皮层(mPFC)是调控社交的关键脑区,最近研究认为青春期社会隔离(jSI)特别容易影响mPFC深层神经元,损害其神经可塑性。但是对于mPFC深层神经元相关环路的研究目前仍不清楚。
研究人员首先通过c-fos标记,发现激活mPFC能增加后丘脑室旁核区(pPVT)的c-fos表达。并且在小鼠社交行为中,mPFC-pPVT的投射被激活。紧接着研究人员通过光纤钙成像记录,研究经历jSI的成年小鼠mPFC-pPVT神经投射的变化。发现与正常小鼠相比,经历jSI成年小鼠的mPFC-pPVT的投射被抑制。青春期社会隔离会损伤mPFC-pPVT的投射,并导致成年小鼠的社交障碍。


Fig1. 青春期社交隔离(jSI)导致成年小鼠mPFC-pPVT的投射被抑制
为了确定mPFC-pPVT的投射在社交中的重要性,研究人员首先采用化学遗传学的手段,在mPFC中注射DREADD的抑制性病毒,给CNO抑制mPFC-pPVT的神经元活性会降低小鼠的社交能力,但对焦虑样行为没有影响。


Fig2.化学遗传学抑制mPFC-pPVT的投射损伤小鼠的社交行为
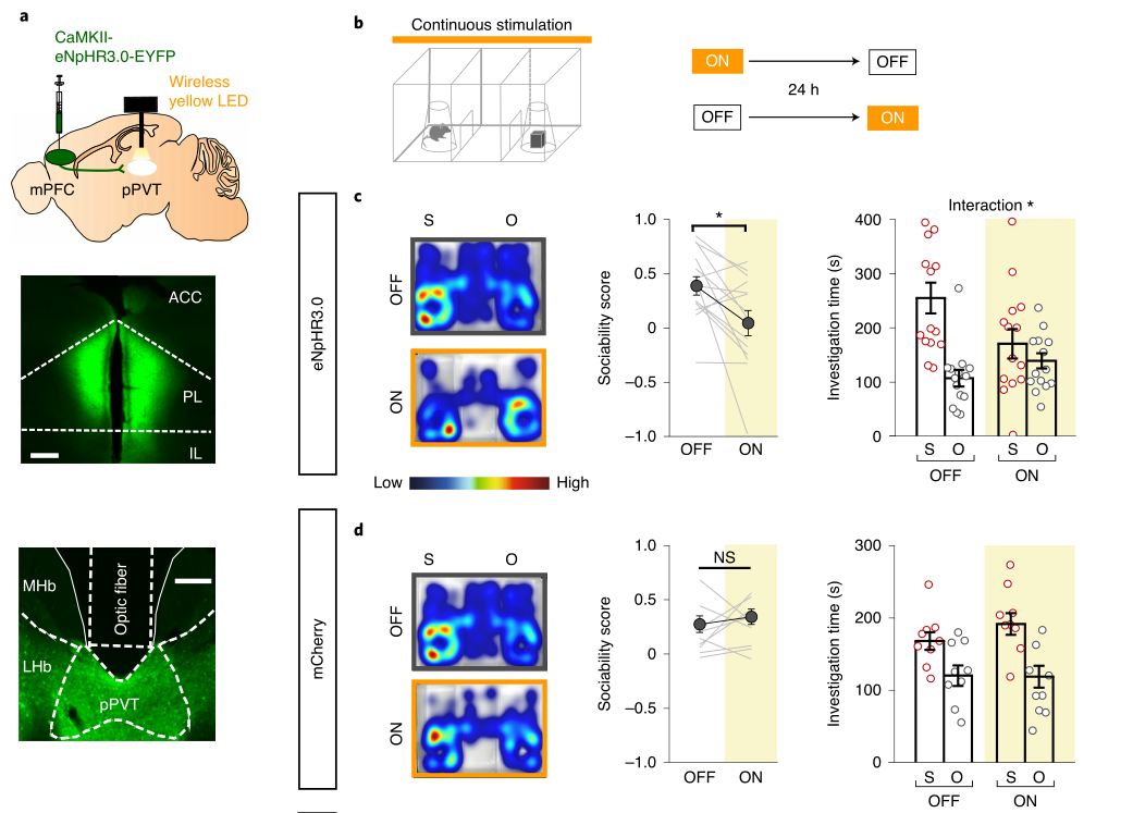
因为腹腔注射CNO除了激活mPFC-pPVT的投射外,还会激活mPFC到其他脑区的投射。为了排除mPFC到其他脑区的投射对社交障碍的影响,研究人员采用光遗传学的手段,特异性抑制mPFC-pPVT的投射,发现光抑制mPFC-pPVT的投射导致小鼠出现社交障碍。

接着研究人员采用光遗传学的手段,在mPFC注射光兴奋性病毒,在pPVT给予光刺激激活mPFC-pPVT的投射。研究发现在社会接触区激活mPFC-pPVT的投射能增加小鼠的社交能力,但是在物体接触区激活mPFC-pPVT的投射会抑制小鼠的社交能力。说明在特定的区域激活mPFC-pPVT的投射,会增加小鼠在该区域的探索时间。

Fig4. 光遗传学激活mPFC-pPVT的投射增加小鼠的社交能力
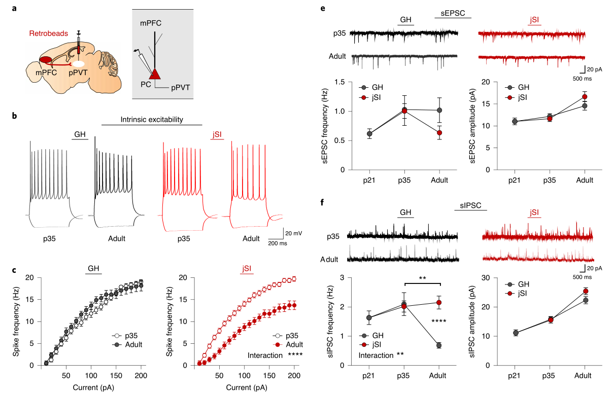
接着研究人员对影响mPFC-pPVT投射的机制进行研究。脑片膜片钳记录发现jSI的成年小鼠其mPFC-pPVT的投射神经元兴奋性明显降低,自发抑制性突触后电流(sIPSC)的频率明显增加,sEPSC/sIPSC的比值在成年小鼠明显降低。说明mPFC-pPVT的投射和其相关的抑制性环路极易受到jSI的影响。

Fig5. jSI导致成年小鼠mPFC-pPVT的投射兴奋性降低和抑制性电流增加
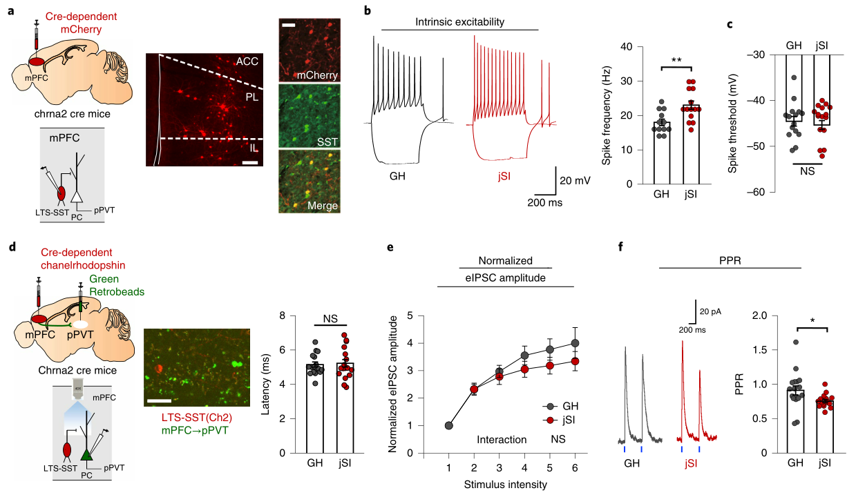
接下来研究人员关注于抑制性电流增加的原因。通过研究发现jSI增加低阈值放电的SST阳性中间神经元(LTS-SST)的兴奋性,并且光激活LTS-SST会增加抑制性输出到mPFC-pPVT的投射。采用类似的化学遗传学的手段激活LST-SST会导致小鼠出现社交障碍。


Fig6.jSI通过激活LTS-SST抑制mPFC-pPVT的投射导致小鼠的社交障碍
既然jSI会抑制mPFC-pPVT的投射导致社交障碍,那么激活该投射是否可以改善经历jSI小鼠的社交障碍呢?研究人员通过化学遗传学的手段激活mPFC-pPVT的投射,行为学检测发现激活该投射能明显改善经历过jSI成年小鼠的社交障碍。

研究人员通过光遗传学手段特异性激活mPFC-pPVT的投射,发现激活该投射能明显提高经历过青春期社会隔离的成年小鼠的社交能力。

Fig8.光遗传学激活mPFC-pPVT的投射改善jSI小鼠的社交障碍
总而言之,本文作者通过神经环路示踪技术、光遗传学、化学遗传学、光纤钙成像和脑片膜片钳技术,发现青春期社交隔离的经历会增加mPFC脑区LTS-SST神经元的活性,并且在成年时期LTS-SST神经元通过抑制mPFC脑区的锥体神经元到pPVT脑区的神经投射,导致小鼠的社交障碍。本文提出青春期是塑造良好社会交往能力的关键窗口期,该窗口期一旦关闭,将很难再次调整小鼠的社交行为。

图片来源:nature neuroscience
原文链接:https://www.nature.com/articles/s41593-020-0695-6
相关产品:
光遗传-光激活(部分产品)
PT-1317 rAAV-hSyn-hChR2(H134R)-EYFP
PT-0150 rAAV-hSyn-hChR2(H134R)-mCherry
PT-0158 rAAV-EF1a-ChR2-EYFP
PT-0992 rAAV-CAG-hChR2(H134R)-mCherry
PT-0985 PFD-AAV-hSyn-DIO-hChR2(H134R)-EYFP
PT-0001 rAAV-EF1α-DIO-hChR2(H134R)-EYFP
PT-0002 rAAV-EF1 α-DIO-hChR2(H134R)-mCherry
光遗传-光抑制(部分产品)
PT-0008 rAAV-CaMKIIa-eNpHR3.0-EYFP
PT-0009 rAAV-CaMKIIa-eNpHR3.0-mCherry
PT-0010 rAAV-hSyn-eNpHR3.O-EYFP
PT-0011 rAAV-hSyn-eNpHR3.O-mCherry
PT-0006 rAAV-EF1 α-DIO-eNpHR3.O-EYFP-
PT-0007 rAAV-EF1 α-DIO-eNpHR3.0-mCherry
PT-0689 PFD-rAAV-CAG-DIO-eNpHR3.0-EYFP
相关产品(化学遗传部分)
化学遗传激活
PT-0525 rAAV-CaMKIIa-hM3D(Gq)-EGFP
PT-0152 rAAV-hSyn-hM3D(Gq)-EGFP
PT-1144 rAAV-CaMKIIa -DIO-hM3D(Gq)-mCherry
PT-0019 rAAV-hSyn-DIO-hM3D(Gq)-mCherry
PT-0816 rAAV-EF1α-DIO-hM3D(Gq)-EYFP
PT-0160 rAAV-nEF1a-fDIO-hM3D(Gq)-EGFP
化学遗传抑制
PT-0524 rAAV-CaMKIIa-hM4D(Gi)-EGFP
PT-0153 rAAV-hSyn-hM4D(Gi)-EGFP
PT-1143 rAAV-CaMKIIa-DIO-hM4D(Gi)-mCherry
PT-0020 rAAV-hSyn-DIO-hM4D(Gi)-mCherry
PT-0815 rAAV-EF1α-DIO-hM4D(Gi)-EYFP
PT-0159 rAAV-nEF1a-fDIO-hM4D(Gi)-EGFP
探针相关:
GABA探针
PT-1249 rAAV-hSyn-iGABASnFR
PT-1306 rAAV-CAG-iGABASnFR
PT-1307 rAAV-EF1α-DIO-iGABASnFR
对照病毒(部分产品)
PT-0290 rAAV-CAMKIIa-EGFP
PT-0107 rAAV-CaMKIIa-EYFP
PT-0108 rAAV-CaMKIIa-mCherry
PT-1102 rAAV-hSyn-mEGFP
PT-0241 rAAV-hSyn-EGFP-3XFlag
PT-0102 rAAV-hSyn-EYFP
公司相关业务:基因编辑(敲入、敲除、点突变、敲低、过表达、干扰等)、行为学小鼠模型构建、干细胞诱导分化、神经示踪、整包服务等。
官网: www. brainvta. ltd