8 年
手机商铺
入驻年限:8 年
枢先生
湖北 武汉市 江夏区
抗体、试剂、细胞库 / 细胞培养、技术服务、耗材、实验室仪器 / 设备
生产厂商 经销商
公司新闻/正文
5988 人阅读发布时间:2024-03-19 09:06
肝脏在维持葡萄糖稳态中具有重要作用,肝脏葡萄糖的产生一方面通过糖异生的重头合成途径,另一方面通过肝糖原的降解,而中枢神经系统的黑皮质素系统能调节上述过程。有研究发现α-黑皮素细胞刺激素(α-MSH)功能不足以促进内源性的糖异生;但是另外的研究发现在脑室内给予MC4R的激动剂会提高血糖的水平。最近的研究发现沉默下丘脑中POMC基因会导致对低血糖的反应调节受损;瘦素和胰高血糖素样肽2可通过激活POMC神经元可提高肝脏胰岛素的敏感性。但对于下丘脑弓状核(ARC)的POMC神经元是否通过黑皮质素系统调节肝脏葡萄糖稳态的目前仍不清楚。
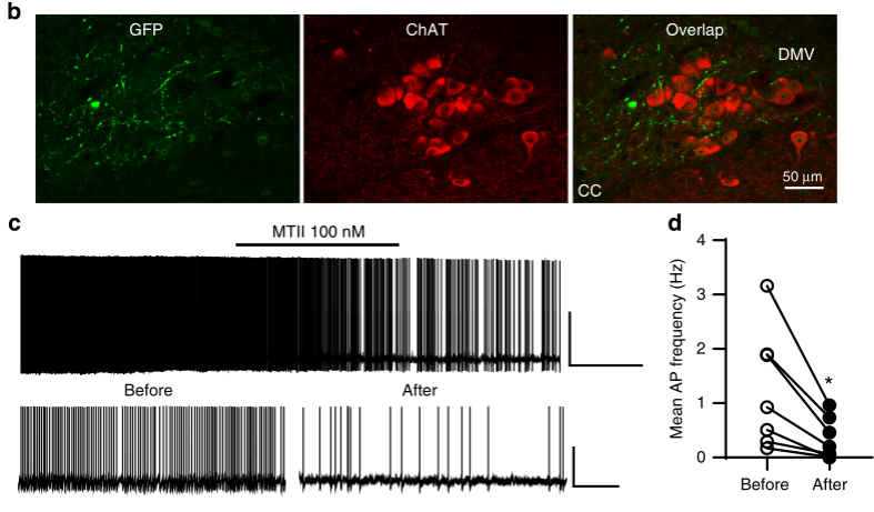
研究人员首先在ARC的POMC神经元注射顺行示踪病毒,在迷走神经背侧运动核(DMV)脑区发现轴突投射,通过荧光标记发现POMC神经元支配DMV脑区的胆碱能神经元,并且DMV脑区存在大量的MC4R。使用MC4R激动剂MTII显著降低DMV胆碱能神经元的电活动。




接着研究人员通过光遗传学激活ARCPOMC—DMVACh—肝脏的投射,发现激活该投射显著增加雌性小鼠和雄性小鼠的血糖水平。QPCR检测发现,激活该投射能增加肝脏糖异生基因G6pase和PEPCK的表达。而腹腔注射MC4R的拮抗剂SHU9119后再激活ARCPOMC—DMVACh—肝脏的投射,并不能增加小鼠的血糖水平。




Fig3.激活ARCPOMC—DMVACh—肝脏的投射升高血糖
丙酮酸耐受性实验(PTT)是评价肝糖异生的重要实验。研究人员通过实验发现,腹膜内注射丙酮酸后激活ARCPOMC—DMVACh—肝脏的投射,能显著增加小鼠的血糖水平。而腹腔注射MC4R的拮抗剂SHU9119,或者沉默DMV的MC4R基因都能阻断激活ARCPOMC—DMVACh—肝脏的投射引起的血糖增加。



Fig4. 激活ARCPOMC—DMVACh—肝脏的投射促进肝糖异生
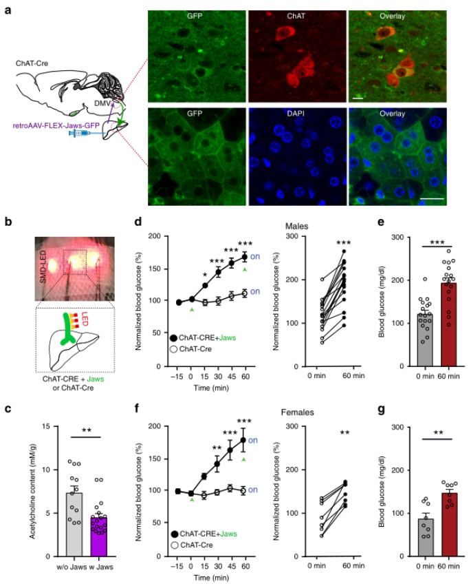
为了研究副交感神经在肝糖异生中的作用,研究人员在ChAT-Cre小鼠的肝脏中注射Cre依赖性逆转录病毒来抑制DMV胆碱能神经元的活性,采用SMD-LED来抑制投射到肝脏的DMV胆碱能神经元,令人意外的是,沉默肝脏的胆碱能神经元会增加小鼠的血糖水平。其原因是降低肝脏副交感神经元的活性会用过胰腺激素非依赖的方式促进肝糖异生。

Fig5.抑制副交感胆碱能神经元升高血糖水平


Fig6.胰岛素引起的低血糖增加ARC的POMC神经元活性
本文研究人员运用不同品系的基因小鼠,通过跨突触神经示踪技术、光遗传学、光纤钙成像记录、药理学和生化检测等手段,发现激活ARCPOMC—DMVACh—肝脏的投射能促进肝糖异生,增加血糖水平,而给予MC4R拮抗剂或敲除DMV脑区的MC4R基因能阻断该通路对肝糖异生的调节作用。总而言之,本文为研究肝-脑轴与能量代谢的关系提供了实验和方法的参考,也针对糖尿病患者低血糖的不良反应提供了治疗策略。
相关产品:
光遗传-光激活(部分产品)
PT-1317 rAAV-hSyn-hChR2(H134R)-EYFP
PT-0150 rAAV-hSyn-hChR2(H134R)-mCherry
PT-0158 rAAV-EF1a-ChR2-EYFP
PT-0992 rAAV-CAG-hChR2(H134R)-mCherry
PT-0985 PFD-AAV-hSyn-DIO-hChR2(H134R)-EYFP
PT-0001 rAAV-EF1α-DIO-hChR2(H134R)-EYFP
PT-0002 rAAV-EF1α-DIO-hChR2(H134R)-mCherry
光遗传-光抑制(部分产品)
PT-0008 rAAV-CaMKIIa-eNpHR3.O-EYFP
PT-0009 rAAV-CaM1KIIa-eNpHR3.0-mCherry
PT-0010 rAAV-hSyn-eNpHR3.O-EYFP
PT-0011 rAAV-hSyn-eNpHR3.O-mCherry
PT-0006 rAAV-EF1α-DIO-eNpHR3.0-EYFP-
PT-0007 rAAV-EF1α-DIO-eNpHR3.0-mCherry
PT-0689 PFD-rAAV-CAG-DIO-eNpHR3.O-EYFP
对照病毒(部分产品)
PT-0290 rAAV-CAMKIIa-EGFP
PT-0107 rAAV-CaMKIIa-EYFP
PT-0108 rAAV-CaMKIIa-mCherry
PT-1102 rAAV-hSyn-mEGFP
PT-0241 rAAV-hSyn-EGFP-3XFlag
PT-0102 rAAV-hSyn-EYFP
如有相关需求,或了解更多产品服务,欢迎咨询我们!
点击进入店铺,查看更多产品及服务
